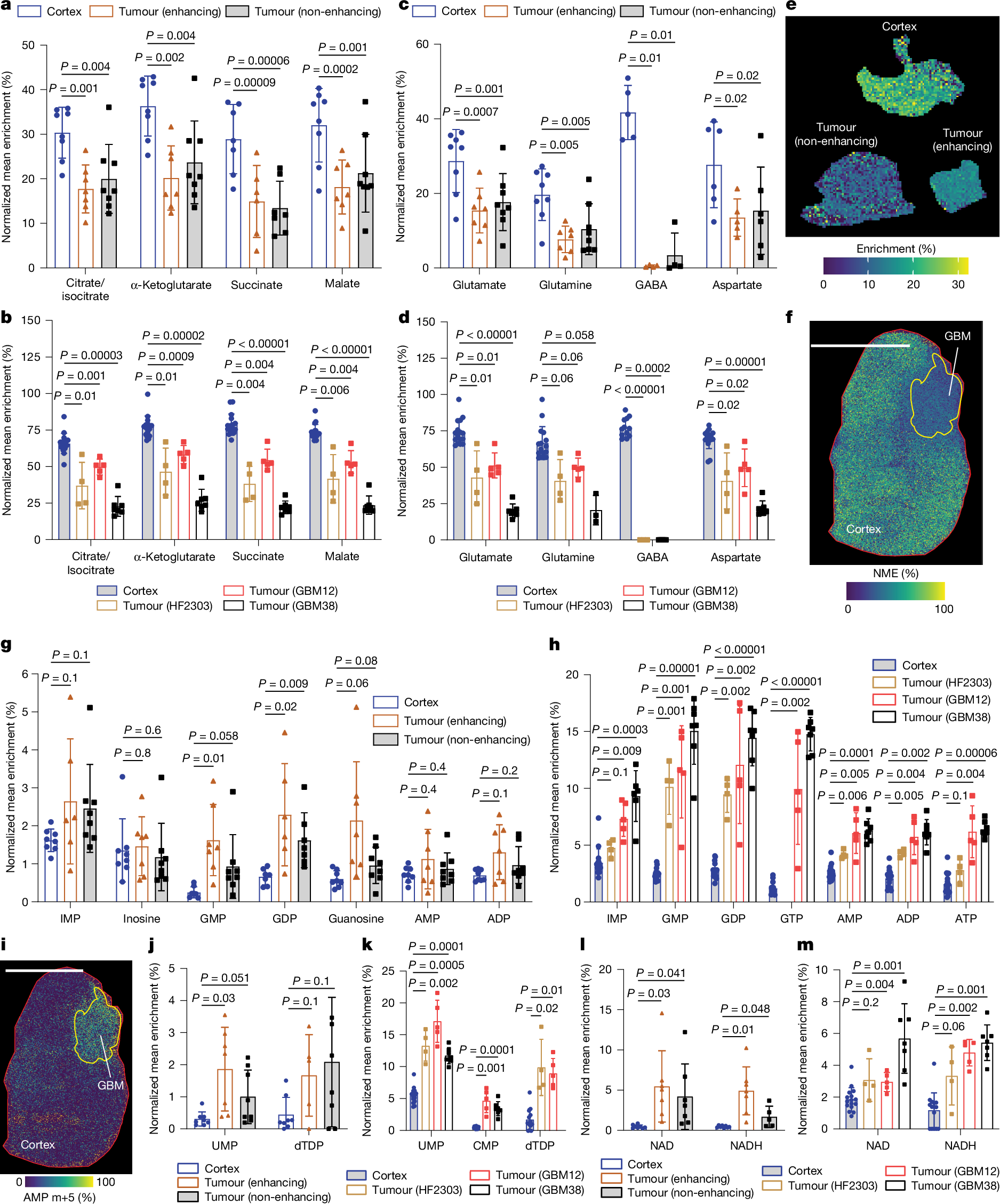
Fig. 2: GBM modulates TCA cycle and neurotransmitters to channel glucose into nucleotides and NAD.
From: Rewiring of cortical glucose metabolism fuels human brain cancer growth

a, Intracranial enrichment of TCA cycle intermediates in patients with glioma infused with [U13C]glucose. b, Intracranial enrichment of TCA cycle intermediates in GBM-bearing mice infused with [U13C]glucose. c, Intracranial enrichment of amino acids derived from the TCA cycle in patients with glioma infused with [U13C]glucose. d, Intracranial enrichment of amino acids derived from the TCA cycle in GBM-bearing mice infused with [U13C]glucose. e, Malate enrichment in representative human cortex, non-enhancing tumour tissue and enhancing tumour tissue. The colour bar maximum is set at true enrichment. f, MALDI image showing normalized mean 13C enrichment of malate in brain from a GBM38 tumour-bearing mouse. GBM was defined by an overlay with H&E staining shown in Fig. 1g. The colour bar tissue maximum is normalized to 100%. Scale bar, 3 mm. g, Intracranial purine enrichment in patients with glioma infused with [U13C]glucose. h, Intracranial purine enrichment in GBM-bearing mice infused with [U13C]glucose. i, MALDI image of AMP m+5 signal intensity in brain from a GBM38 tumour-bearing mouse with tissue maximum set at 100%. GBM was defined by an overlay with H&E staining shown in Fig. 1g. Scale bar, 3 mm. j, Intracranial pyrimidine enrichment in patients with glioma infused with [U13C]glucose. k, Intracranial pyrimidine enrichment in GBM-bearing mice infused with [U13C]glucose. l, Intracranial enrichment of NAD and NADH in patients with glioma infused with [U13C]glucose. m, Intracranial enrichment of NAD and NADH in GBM-bearing mice infused with [U13C]glucose. For a–d, g, h and j–m, data are mean ± s.d. of metabolite enrichments normalized to labelled plasma glucose on a per-patient or per-mouse basis. Comparisons between groups were performed using linear mixed-effects models with a random intercept for individual, and multiple pairwise comparisons across tissue types were adjusted using Holm’s method. All statistical tests were two-sided.