Fig. 4: Rewired serine metabolism enables GBM nucleotides and therapeutic resistance that can be overcome by dietary serine/glycine restriction.
From: Rewiring of cortical glucose metabolism fuels human brain cancer growth

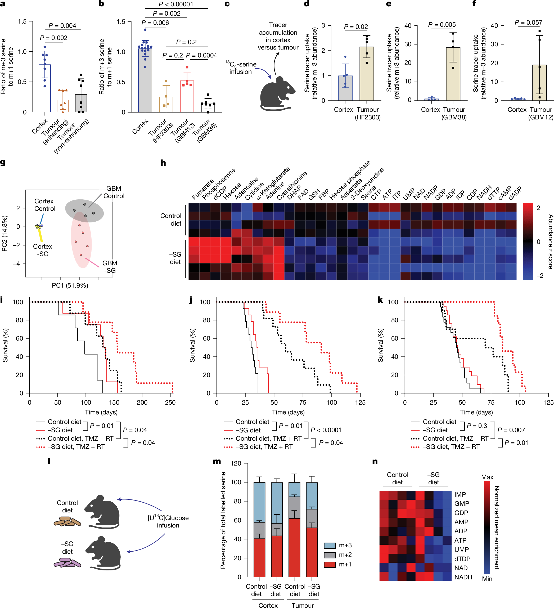
a,b, The ratios of m+3 serine to m+1 serine in cortex and tumour tissues from patients with glioma (a) or intracranial GBM-bearing mice (b) infused with [U13C]glucose. Data are mean ± s.d. Comparisons between groups were performed using linear mixed-effects models with a random intercept for individual, and multiple pairwise comparisons across tissue types were adjusted using Holm’s method. All statistical tests were two-sided. c, 13C3-serine (m+3) was infused into orthotopic GBM-bearing mice to compare serine uptake between cortex and intracranial GBM. d–f, The relative accumulation of infused m+3 serine into mouse cortex and intracranial HF2303 (d), GBM38 (e) or GBM12 (f) tumours. Data are mean ± s.d. Groups were compared using two-sided t-tests. g, Principal component analysis of metabolite levels from cortex and intracranial GBM38 tissues from mice on control diets or −SG diets. h, The relative metabolite levels (top PLS-DA) in orthotopic GBM38 tumours from mice fed control or −SG diets; each row represents a separate tumour. i–k, The survival of intracranial HF2303 (i), GBM38 (j) and GBM12 (k) tumour-bearing mice under altered dietary serine/glycine conditions alone or in combination with chemoradiation treatment. Two-sided log-rank tests were performed to compare survival curves between groups. l, Intracranial tumour-bearing mice on control diets or −SG diets were infused with [U13C]glucose and assessed for metabolite labelling. m, Isotopologue distributions of labelled serine in intracranial HF2303 tumour-bearing mice infused with [U13C]glucose. Data are mean ± s.d. n, Normalized (to labelled plasma glucose on a per-mouse basis) enrichment of nucleotides and NAD species in HF2303 tumours from intracranial GBM-bearing mice infused with [U13C]glucose. The diagrams in c and l were created using BioRender.