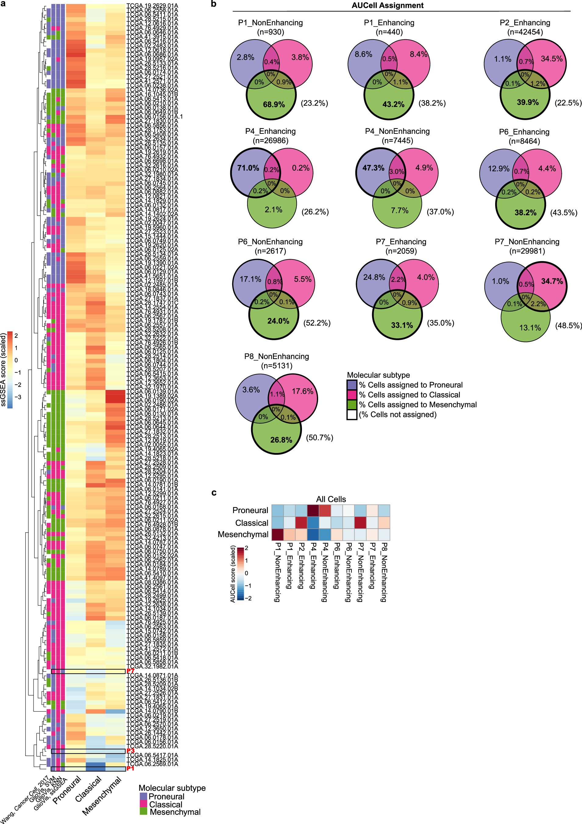
Extended Data Fig. 1: Transcriptional profiling of human brain tumours.
From: Rewiring of cortical glucose metabolism fuels human brain cancer growth

a, Heatmap of single sample gene set enrichment analysis (ssGSEA) scores using 150 signature genes of proneural, classical, and mesenchymal subtypes for 170 GBM samples of TCGA and three patients from this study based on the availability of bulk RNA-seq data. Samples were grouped by hierarchical clustering. Four methods were used to identify molecular subtypes: hierarchical clustering, support vector machine (SVM), k-nearest neighbour (KNN), ssGSEA. The latter three methods were used on GlioVis portal. Subtypes of TCGA samples have been predicted in Wang et al.63 and were used to assess GlioVis methods. b, Venn diagrams of percentages of cells assigned to each molecular subtype based on AUCell scores using scRNA-seq data. n represents the number of cells passed quality control for each patient tissue. c, Heatmap of AUCell score of 150 signature genes for molecular subtypes using scRNA-seq data. Abbreviations: ssGSEA (single sample gene set enrichment analysis), SVM (support vector machine), KNN (k-nearest neighbour).