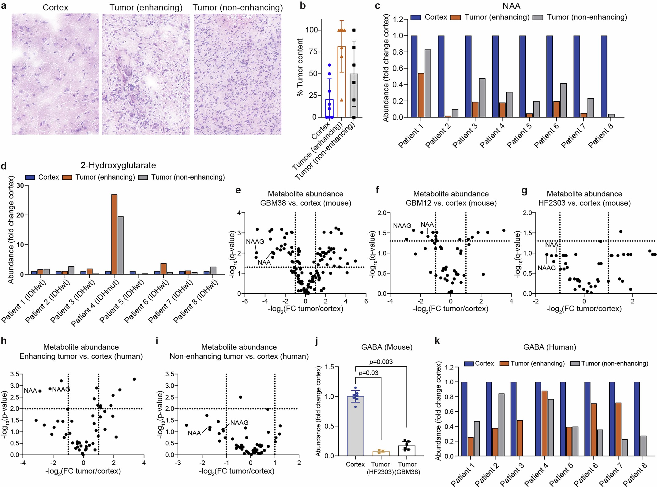
Extended Data Fig. 2: Histological and metabolic validation of tumour and cortex sample separation.
From: Rewiring of cortical glucose metabolism fuels human brain cancer growth

a, Representative H&E stains of tissues resected from our cohort of 8 glioma patients. b, Percent tumour content in tissues from each patient was defined by a clinical neuropathologist (SV). Data are mean ± s.d. c, Levels of NAA in cortical tissue and tumour tissue (enhancing and non-enhancing) from human glioma patients undergoing surgical resection. d, Levels of 2-hydroxyglutarate in cortical tissue and tumour tissue (enhancing and non-enhancing) from human glioma patients undergoing surgical resection. e-i, Volcano plots of metabolite abundance determined by LC-MS were used to assess fold change in tumour metabolite levels compared to cortical metabolite levels as follows: e, GBM compared to cortex in orthotopic GBM38-bearing mice, f, GBM compared to cortex in orthotopic GBM12-bearing mice, and g, GBM compared to cortex in orthotopic HF2303-bearing mice, h, enhancing tumour compared to cortex in patients, and i, non-enhancing tumour compared to cortex in patients. j, Levels of GABA in intracranial tissues from orthotopic GBM-bearing mice. Data are mean ± s.d. k, Levels of GABA in cortical tissue and tumour tissue (enhancing and non-enhancing) from human glioma patients undergoing surgical resection. Abbreviations: NAA (N-acetylaspartate), NAAG (N-acetylaspartylglutamate), GABA (gamma-aminobutyric acid).