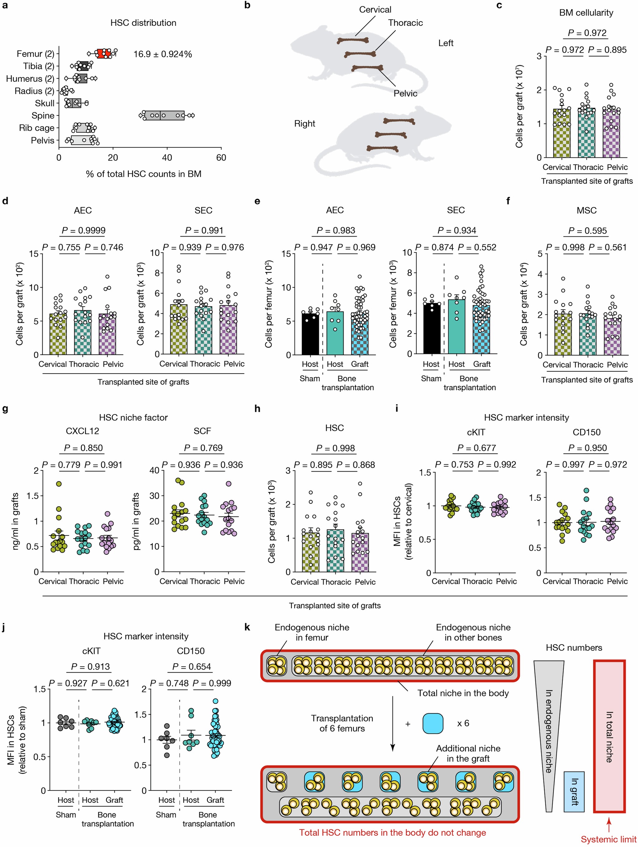
Extended Data Fig. 6: Characterization of HSCs and their niches in the host femurs and the grafts after six femur transplantation.
From: Haematopoietic stem cell number is not solely defined by niche availability

a, HSC distribution in the mouse BM, as assessed by flow cytometry. The number in parentheses indicates the number of bones examined per mouse. n = 10 mice. b, Schematic of transplanted sites of femurs in the experiment shown in Fig. 2a. The diagram was created using BioRender. Takeishi, S. (2025) https://BioRender.com/9d3nv16. c, d, The number of BM cells (c) and ECs (d) in the grafts by their transplanted site. n = 16 grafts per transplanted site. e, EC numbers per host femur and graft. 7 femurs from 7 sham-operated mice, 8 host femurs and 48 grafts from 8 bone transplantation hosts. f, MSC numbers in the grafts by their transplanted site. n = 16 grafts per transplanted site. g, CXCL12 and SCF levels in BMEF of the grafts by their transplanted site. n = 16 grafts per transplanted site. h, HSC numbers in the grafts by their transplanted site. n = 16 grafts per transplanted site. i, MFI of cKIT and CD150 in HSCs from the grafts by their transplanted site. n = 16 grafts per transplanted site. j, MFI of cKIT and CD150 in HSCs from the host femurs and the grafts. 7 femurs from 7 sham-operated mice, 8 host femurs and 48 grafts from 8 bone transplantation hosts. k, Diagram showing the results of six WT femur transplantation into WT mice. Data are mean ± s.e.m. For box plots, the box spans from the 25th to 75th percentiles and the centre line is plotted at the median. Whiskers represent the minimum to maximum range. Significance was assessed using one-way ANOVA.