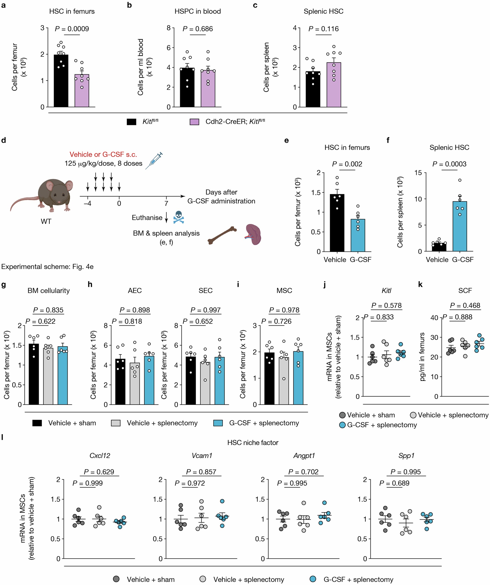
Extended Data Fig. 10: HSC numbers are not upregulated when they are reduced in specific settings.
From: Haematopoietic stem cell number is not solely defined by niche availability

a, HSC numbers per femur of Kitlfl/fl and Cdh2-CreER; Kitlfl/fl mice. n = 8 mice per group. b, HSPC numbers in the blood of Kitlfl/fl and Cdh2-CreER; Kitlfl/fl mice. n = 8 mice per group. c, HSC numbers in the spleens of Kitlfl/fl and Cdh2-CreER; Kitlfl/fl mice. n = 8 mice per group.d, Experimental strategy to determine HSC numbers in the femurs and the spleens shortly after G-CSF administration. The diagram was created using BioRender. Takeishi, S. (2025) https://BioRender.com/9d3nv16. e, f, HSC numbers per femur (e) and spleen (f) at 7 days after vehicle or G-CSF administration in the experiment shown in d. n = 6 mice per group. g-i, The number of BM cells (g), ECs (h) and MSCs (i) per femur of the indicated cohorts at 2 months after vehicle or G-CSF administration in the experiment shown in Fig. 4e. n = 6 mice per group. j, Quantification of Kitl mRNA levels in MSCs from the indicated cohorts at 2 months after vehicle or G-CSF administration. n = 6 mice per group. k, SCF levels in BMEF of the femurs from the indicated cohorts measured by ELISA at 2 months after vehicle or G-CSF administration. n = 6 mice per group. l, Quantification of mRNA levels of niche factors in MSCs from the indicated cohorts at 2 months after vehicle or G-CSF administration. n = 6 mice per group. Data are mean ± s.e.m. Significance was assessed using a two-tailed unpaired Student’s t-test (a-c, e, f) or one-way ANOVA (g-l).