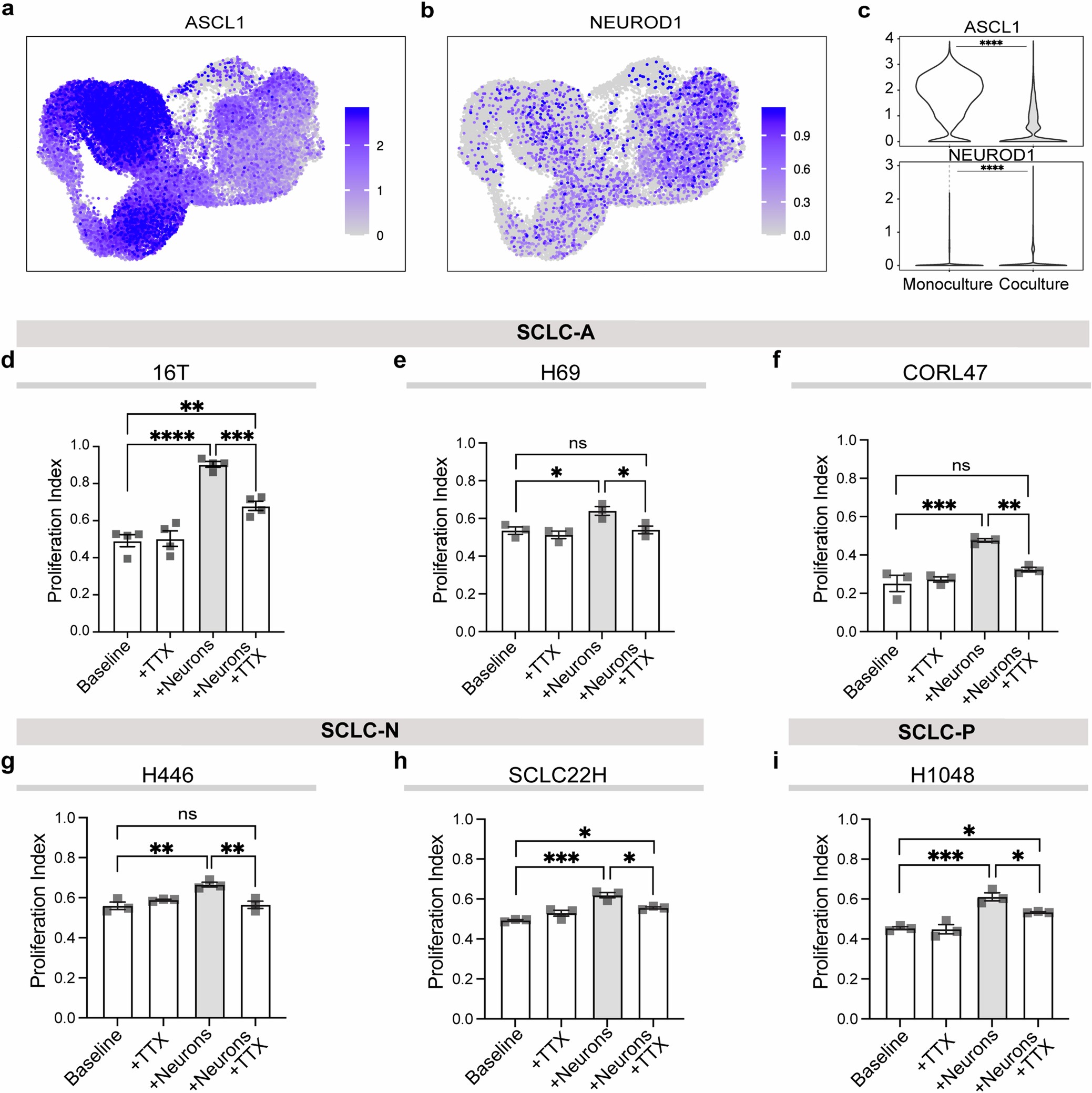
Extended Data Fig. 7: Human iPSC-derived glutamatergic neurons drive activity-dependent proliferation of multiple SCLC subtypes.
From: Neuronal activity-dependent mechanisms of small cell lung cancer pathogenesis

a, Expression of ASCL1 in 16T SCLC cells grown in monoculture or isolated from co-culture with primary murine neurons and processed for single cell RNA sequencing (see Fig. 2f). b, As in a for NEUROD1. c, Quantification of ASCL1 and NEUROD1 in 16T SCLC cells grown in monoculture or neuron co-culture (data from a, b, p < 0.0001). d, Quantification of proliferative index of murine 16T SCLC-A subtype cells co-cultured with human iPSC-derived glutamatergic neurons reveals increased proliferation in co-culture, abrogated by the addition of 1 µM TTX (n = 4 coverslips per condition, p < 0.0001). e, As in d, but human H69 SCLC-A subtype cells were used (n = 3 coverslips per condition, p = 0.0110). f, As in d, but human CORL47 SCLC-A subtype cells were used (n = 3 coverslips per condition, p = 0.0006). g, As in d, but human H446 SCLC-N subtype cells were used (n = 3 coverslips per condition, p = 0.0030). h, As in d, but human SCLC22H SCLC-N subtype cells were used (n = 3 coverslips per condition, p = 0.0002). i, As in d, but human H1048 SCLC-P subtype cells were used (n = 3 coverslips per condition, p = 0.0003). Data are violin plot for c, mean ± s.e.m for d-i. Analysis with Wilcoxon rank sum test for c, 2-way ANOVA for d-i. All tests are two-tailed. ****P < 0.0001, ***P < 0.001, **P < 0.01, *P < 0.05.