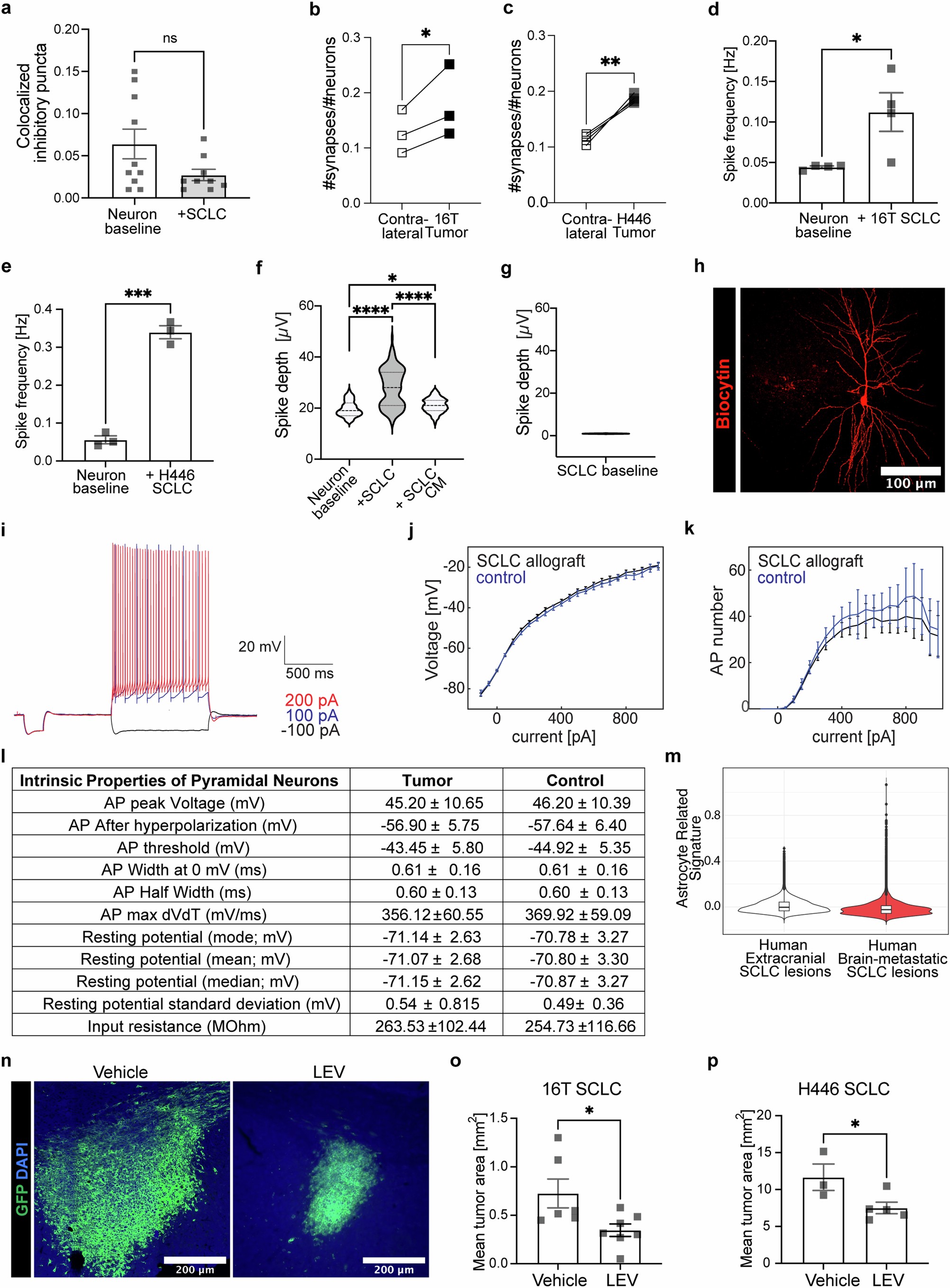
Extended Data Fig. 12: Bidirectional neuron-SCLC interactions drive peritumoral hyperexcitability.
From: Neuronal activity-dependent mechanisms of small cell lung cancer pathogenesis

a, Quantification of the number of colocalized pre- and post-synaptic inhibitory puncta (quantified via colocalized synapsin-gephyrin staining) on neuronal processes at baseline vs. co-cultured with SCLC cells defined per 10 µm of neurofilament length (n = 10 coverslips in neuron baseline condition, n = 9 coverslips in SCLC co-culture condition). b, Quantification of the number of synapses per number of neurons within the region of murine 16T SCLC hippocampal allografts compared to contralateral normal hippocampi, demonstrating increased synaptic density in the tumor region compared to contralateral control hippocampus. Only regions of abundant (>5% cells) perisynaptic SCLC cells were considered (n = 3 mice, p = 0.0158). c, As in b, but for human H446 SCLC cells (n = 4 mice, p = 0.0037). d, Quantification of spike frequency in iPSC-derived glutamatergic neurons co-cultured with murine 16T SCLC cells (n = 4, p = 0.0296). e, as in d, but with the addition of human H446 SCLC cells (n = 3, p = 0.0005). f, Quantification of spike number and amplitude of iPSC-derived glutamatergic neurons at baseline or with the addition of conditioned media (CM) collected from SCLC cells (n = 91 spikes at baseline, n = 430 spikes in co-culture, n = 236 spikes in CM-treated condition, p < 0.0001). CM-treated neurons exhibit some elevation in spike depth but not to the degree of those recorded from neurons grown in direct co-culture with SCLC cells. g, Quantification of spike number and amplitude of SCLC cultured alone. h, Biocytin (red)-filled pyramidal neuron in the area of the tumor cells in situ. Scale bar = 100 μm. i, Representative current clamp currents and induced action potentials measured in pyramidal neurons in response to varying current injections (−100 pA, black; 100 pA, blue; 200 pA, red). j, Current to voltage relationship of action potentials in neurons from either the allograft (tumor-bearing) hippocampus or control contralateral hippocampus (n = 65 SCLC-associated, 32 control neurons). k, Current to action potential firing frequency relationship in neurons from either the allograft (tumor-bearing) hippocampus or control contralateral hippocampus (n = 65 SCLC-associated, 32 control neurons). l, Table listing cell-intrinsic properties of pyramidal neurons from either the allograft (tumor-bearing) hippocampus or control contralateral hippocampus (n = 65 SCLC-associated, 32 control neurons). m, Expression of astrocyte-related gene signature (Supplementary Table 1) taken from scRNAseq analysis of cells isolated from patient lung primary, recurrent or non-brain-metastatic lesions (n = 16, data made publicly available by Chan et al. 2021) vs. cells from patient SCLC brain metastases (n = 12). n, Representative immunohistochemistry imaging of overall tumor burden in animals allografted with 16 T SCLC cells (green) and treated with vehicle or levetiracetam (LEV). Scale bar = 200 μm. o, Quantification of data in n (n = 6 vehicle, n = 7 levetiracetam, p = 0.0309). p, As in o, but for animals xenografted with human SCLC-N subtype H446 (n = 3 vehicle, n = 5 levetiracetam, p = 0.0472). Data are mean ± s.e.m for a, d, e, o, p, violin plot for f, g, violin and box blot for m (box defined by 25th percentile, median, and 75th percentile, whiskers extend to min/max, dots represent outliers). Analysis with two-tailed unpaired t-test for a, d, e, o, p, two-tailed paired t-test for b, c, Kruskal-Wallis test for f. ****P < 0.0001, ***P < 0.001, **P < 0.01, *P < 0.05.