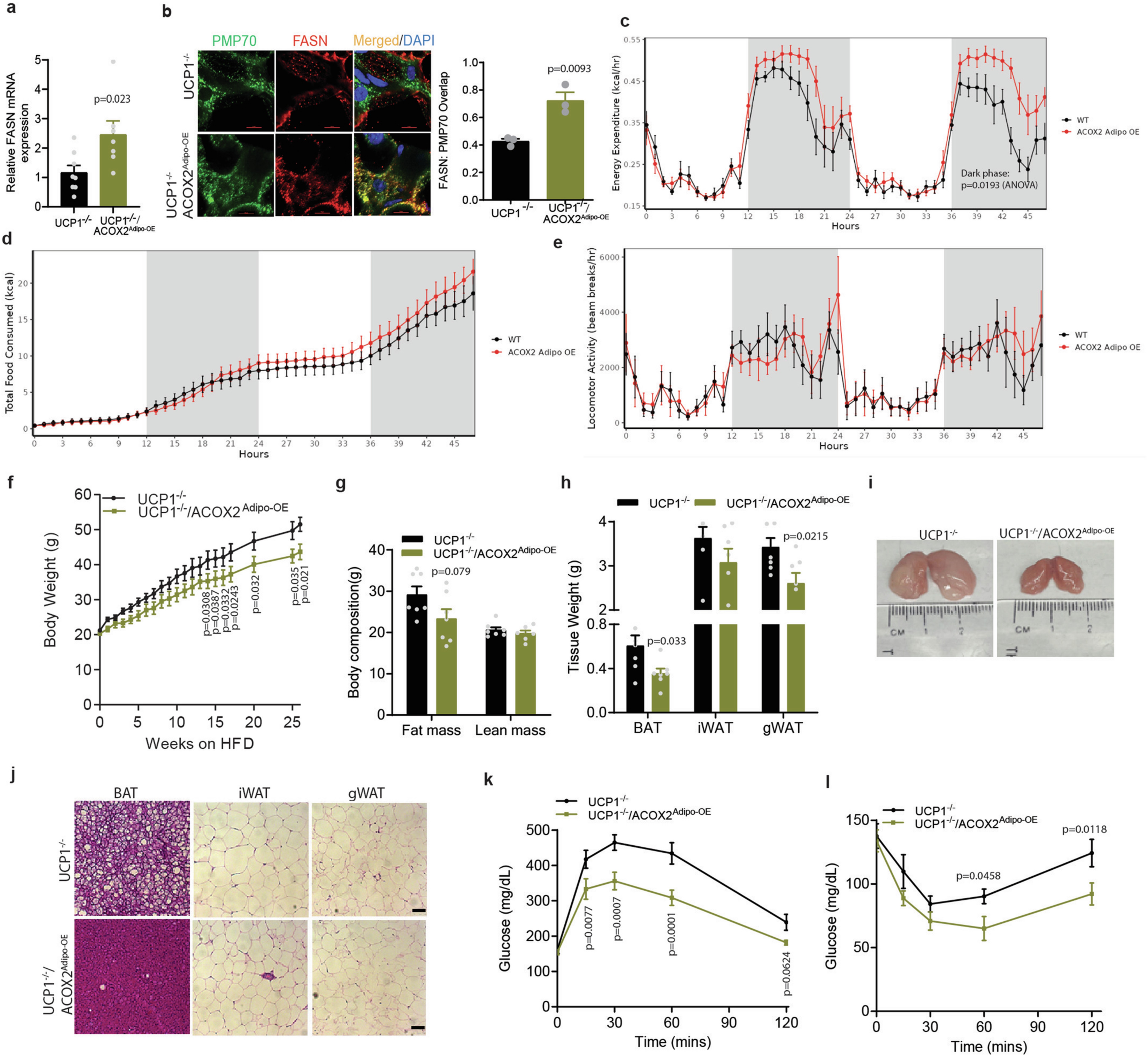
Extended Data Fig. 7: ACOX2 overexpression increases energy expenditure and improves metabolic health in UCP1−/− mice.
From: Peroxisomal metabolism of branched fatty acids regulates energy homeostasis

a, Relative FASN expression in BAT of UCP1−/− (N = 8) and UCP1−/−/ACOX2Adipo-OE (N = 7) mice. b, Immunofluorescence analysis and quantitative analysis of FASN peroxisomal localization in BAT of UCP1−/− and UCP1−/−/ACOX2Adipo-OE mice housed at thermoneutrality. N = 3. Scale bar, 10 mm. c-e, Indirect calorimetry analysis of (c) energy expenditure, (d) cumulative food intake, and (e) locomotor activity in ACOX2Adipo-OE (N = 8) and WT (N = 7) mice housed at thermoneutrality. f, Body weight of HFD-fed male UCP1−/− and UCP1−/−/ACOX2Adipo-OE mice fed mice housed at normal room temperature (22 °C). N = 7. g, Body composition analysis of HFD-fed UCP1−/− and UCP1−/−/ACOX2Adipo-OE mice housed at 22 °C. N = 7. h, Adipose tissue weights of HFD-fed UCP1−/− and UCP1−/−/ACOX2Adipo-OE mice housed at 22 °C. N = 7. i, Gross images of BAT from HFD-fed UCP1−/− and UCP1−/−/ACOX2Adipo-OE mice fed housed at 22 °C. j, H&E staining in adipose depots of HFD-fed UCP1−/− and UCP1−/−/ACOX2Adipo-OE mice housed at 22 °C. Scale bar, 75 mm. k, GTT analysis in HFD-fed UCP1−/− and UCP1−/−/ACOX2Adipo-OE female mice housed at 22 °C. N = 8. l, ITT analysis in HFD-fed UCP1−/− (n = 7) and UCP1−/−/ACOX2Adipo-OE (N = 8) female mice fed housed at 22 °C. Data are presented as mean ± SEM. Data in b-h, k, and l are from biologically independent samples. Images in i and j are representative of three mice per genotype. Statistical analysis was performed using two-sided unpaired Student’s t-test (a, b, g, h), two-way ANOVA with Tukey’s test (c), or Fisher’s LSD test (f, k, l).