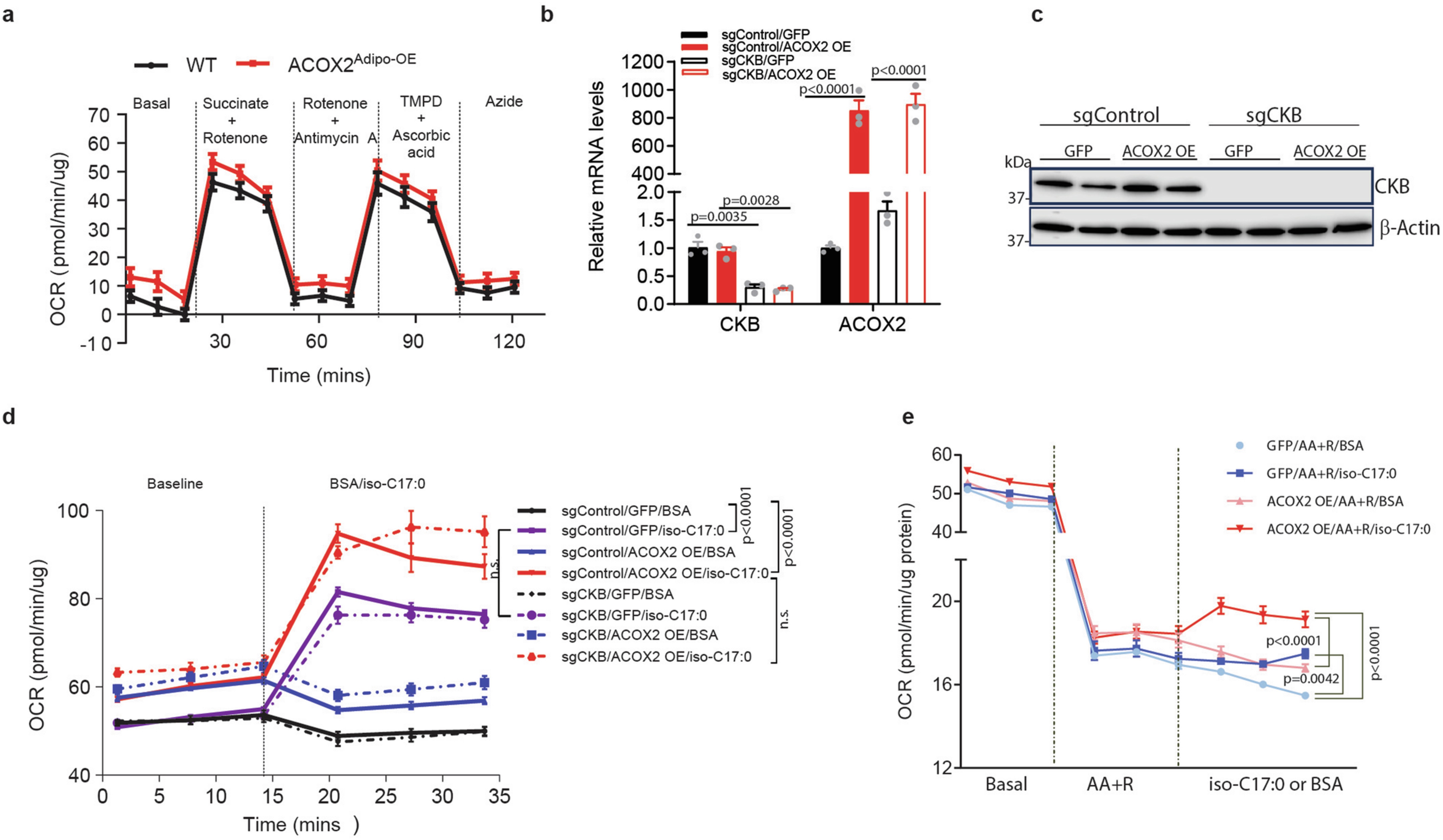
Extended Data Fig. 8: Creatine cycling is dispensable for ACOX2-induced enhancement of oxygen consumption.
From: Peroxisomal metabolism of branched fatty acids regulates energy homeostasis

a, Activities of complex II and complex IV in isolated mitochondria from BAT of ACOX2Adipo-OE and WT mice measured using Seahorse (N = 9). b,c, Gene expression (b) and Western blot (c) analysis in sgCKB and control brown adipocytes overexpressing ACOX2 or GFP. N = 3 for panel b and N = 2 for panel c. d, OCR measurement in sgCKB and control brown adipocytes overexpressing ACOX2 or GFP and treated with iso-C17:0 or BSA (N = 12). e, OCR measurement using Seahorse in ACOX2 or GFP-expressing WT brown adipocytes treated with AA + R to block mitochondrial respiration, followed by treatment with C17:0-iso or BSA. N = 4. Data are from biologically-independent samples and are reported as mean ± SEM. One-way ANOVA with Fisher’s LSD in b and two-way ANOVA with Tukey’s test in d and e.