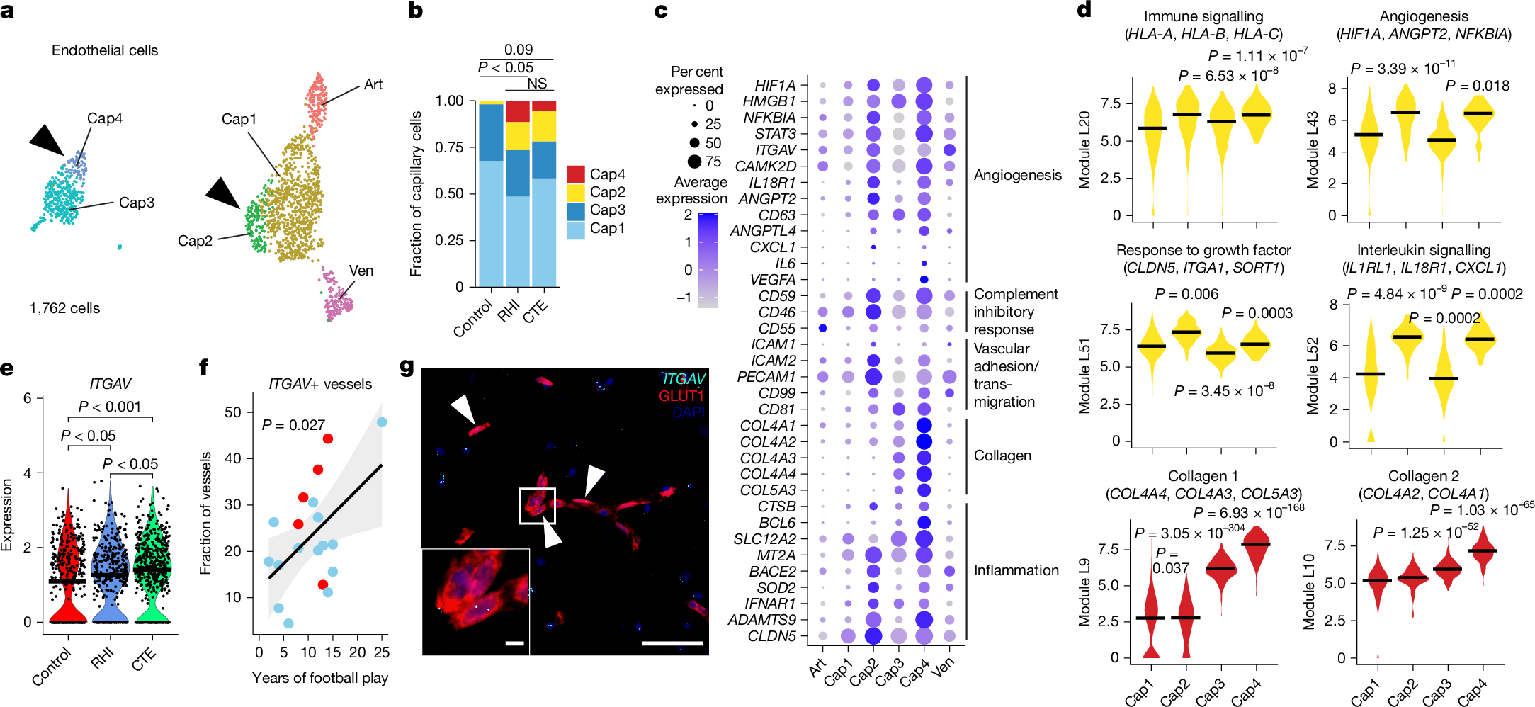
Fig. 3: Endothelial angiogenic responses to RHI.
From: Repeated head trauma causes neuron loss and inflammation in young athletes

a, UMAP analysis of endothelial cells coloured by endothelial cell subcluster. Solid arrowheads indicate clusters that are enriched in RHI and CTE. Art, arterial; Ven, venous. b, Stacked bar plots of capillary subtype abundance across pathological groups. Statistical analysis performed using a chi-squared test. Tests were two-tailed. c, Dot plot of selected DEGs that are upregulated in RHI and CTE across endothelial subtypes, annotated for function. d, Violin plots of Celda module expression across capillary subtypes. Black bars indicate the median statistic from ggsignif. Statistical analysis performed with linear mixed effects model, accounting for sample variability and comparing Cap2 and Cap3 with Cap1. Tests were two-tailed. n = 28 individuals. e, Violin plot of ITGAV expression across pathological groups. Each dot represents a cell. Statistical analysis performed by Wilcoxon test from ggsignif. Test was two-tailed. n = 28 individuals. f, Scatter plot of the ITGAV+ vessel fraction in the grey matter sulcus with years of football play, coloured by pathological group status using in situ hybridization. Each dot represents an individual donor. Statistical analysis performed by linear regression. n = 19. The line represents linear model regression; the grey region shows the 95% confidence interval. g, Representative image of an ITGAV+ vessel. Solid arrowheads indicate the ITGAV+ vessel. The white box indicates the region in the inset. Scale bars: left, 5 μm; right, 50 μm. Each individual sample was stained and analysed once.