Extended Data Fig. 7: LRRC58 regulates CDO1 protein abundance.
From: Covariation MS uncovers a protein that controls cysteine catabolism

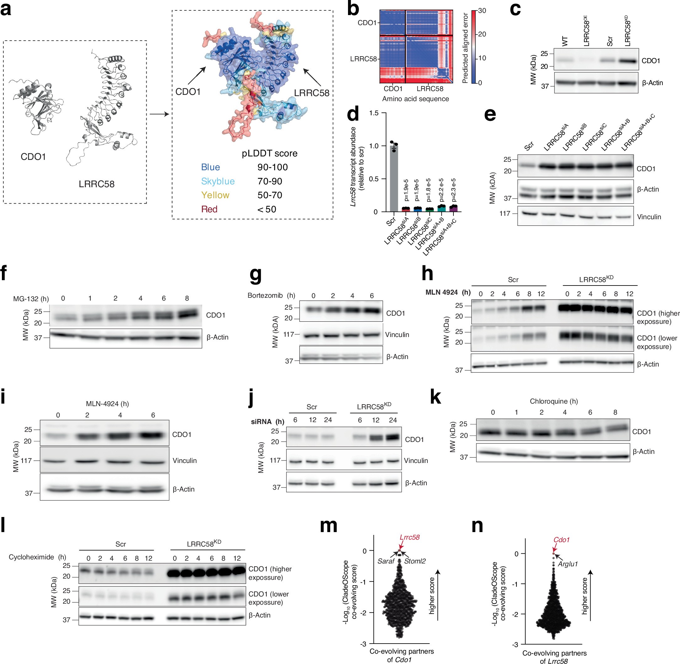
(a) Alphafold-Multimer modeling of direct physical interaction interface between CDO1 and LRRC58. The predicted local distance difference test (pLDDT) was used to examine the confidence of prediction. High pLDDT scores indicate high confidence of the amino acid residue structure. A score over 90 represents the highest confidence level; a score between 70–90 represents residues well-modeled with good backbone prediction; a score between 50–70 is of lower confidence and should be treated with caution; and score of lower than 50 indicates a low confidence prediction. (b) Predicted aligned error (PAE) plot of the interfaces between LRRC58 and CDO1. (c) CDO1 protein abundance in wildtype (WT), LRRC58 overexpression (LRRC58OE), scramble (scr), and LRRC58 knockdown (LRRC58KD) in Hep G2 cells. Representative blot from n = 3 cell replicate experiments shown. (d) Transcript abundance of Lrrc58 in scramble (scr) compared to LRRC58 siRNA-treated primary hepatocytes for western blot analysis in panel e. n = 3 cell replicates. (e) Abundance of CDO1 protein in response to LRRC58 depletion in primary hepatocytes. Representative blot from n = 3 cell replicate experiments shown. (f) Time course of CDO1 protein abundance in response to inhibition of the proteasome with MG132 in primary hepatocytes. Representative blot from n = 3 cell replicate experiments shown. (g) Time course of CDO1 protein abundance in response to inhibition of the proteasome with Bortezomib in primary hepatocytes. Representative blot from n = 3 cell replicate experiments shown. (h) Time course of CDO1 protein abundance in response to NEDD8-activating enzyme (NAE) inhibition with MLN4924 in scramble (scr) and LRRC58 knockdown (LRRC58KD) primary hepatocytes. n = 2 cell replicates. (i) Time course of CDO1 protein abundance in response to MLN-4924 in primary hepatocytes. Representative blot from n = 3 cell replicate experiments shown. (j) Time course of CDO1 protein abundance in response to scramble (scr) and LRRC58 knockdown (LRRC58KD) primary hepatocytes. n = 2 cell replicates. (k) Time course of CDO1 protein abundance in response to inhibition of autophagy with chloroquine in primary hepatocytes. Representative blot from n = 3 cell replicate experiments shown. (l) Time course of CDO1 protein abundance in response to inhibition of protein synthesis with cycloheximide91 in scramble (scr) and LRRC58 knockdown (LRRC58KD) primary hepatocytes. n = 2 cell replicates. (m) Co-evolving partners of Cdo1 gene based on clades52, which represent unbroken lines of evolutionary descent. A -log10 transformed CladeOScope score of 0 represents the top co-evolving gene partner. (n) Co-evolving partners of Lrrc58 gene based on clades52, which represent unbroken lines of evolutionary descent. A -log10 transformed CladeOScope score of 0 represents the top co-evolving gene partner. (two-tailed Student’s t-test for pairwise comparisons in d). Data presented as mean ± s.e.m.