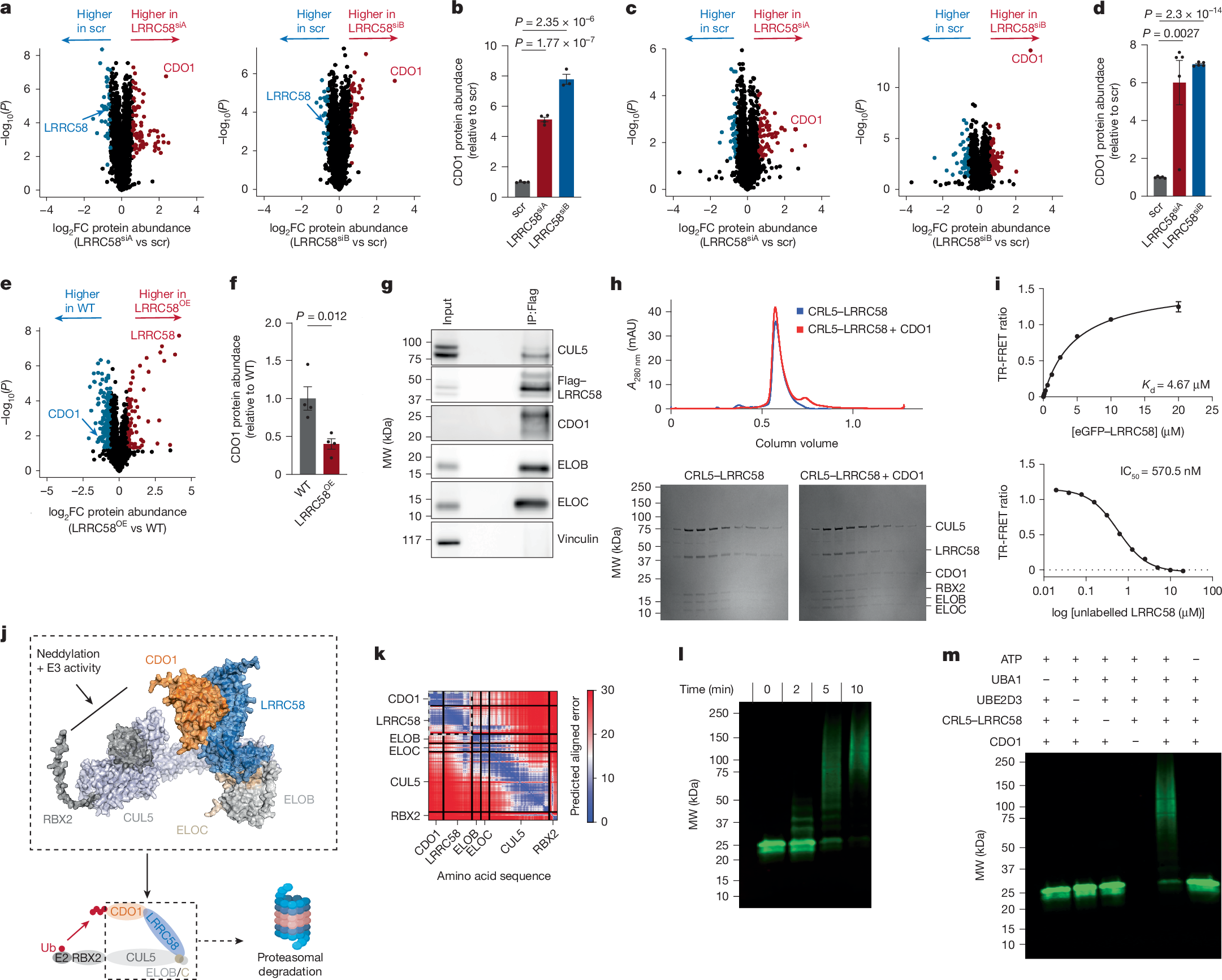
Fig. 3: LRRC58 is a substrate adaptor for an E3 ligase that targets CDO1 for degradation.
From: Covariation MS uncovers a protein that controls cysteine catabolism

a, Proteomics analysis comparing scr to LRRC58siA (left) and LRRC58siB (right) primary brown adipocytes. LRRC58siB, n = 3; other groups cell replicates, n = 4 cell replicates. b, Comparison of CDO1 abundance in scr, LRRC58siA and LRRC58siB primary brown adipocytes. LRRC58siB, n = 3 cell replicates; other groups, n = 4 cell replicates. Data replotted from a. c, Proteomics analysis comparing scr to LRRC58siA and LRRC58siB primary hepatocytes. n = 5 cell replicates. d, Comparison of CDO1 abundance in scr, LRRC58siA and LRRC58siB primary hepatocytes. n = 5 cell replicates. Data replotted from c. e, Proteomics analysis comparing WT to LRRC58OE Hep G2 cells. n = 4 cell replicates. f, Comparison of CDO1 abundance in WT (scr) and LRRC58OE Hep G2 cells. n = 4 cell replicates. Data replotted from e. g, Flag immunoprecipitation (IP) followed by western blotting from Hep G2 cells expressing Flag-tagged LRRC58. n = 3 cell replicates. h, Top, size-exclusion chromatography (SEC) of CRL5–LRRC58 complex with or without CDO1. Bottom, fractions across each peak were analysed by SDS–PAGE and Coomassie staining. SEC was repeated three times with similar results. i, TR-FRET assessment of complex formation between CDO1 and eGFP–LRRC58–ELOB–ELOC (top) and displacement of eGFP–LRRC58 by unlabelled LRRC58–ELOB–ELOC (bottom). j, AlphaFold modelling of the cullin–RING E3–ligase complex involving RBX2, CUL5, ELOB, ELOC, LRRC58 and CDO1. ELOB/C, ELOB–ELOC complex. Created in BioRender. Xiao, H. (2025) https://BioRender.com/ajl3ub6. k, Predicted aligned error plot of the CDO1–CRL5–LRRC58 interfaces. l, Time course of ubiquitylation of CDO1 by CRL5–LRRC58 with all reaction components (ATP, UBA1, UBE2D3, CRL5–LRRC58 and CDO1). Experiments were repeated three times with similar results. m, Ubiquitylation of CDO1 by CRL5–LRRC58 at endpoint (10 min) with individual components removed. Experiments were repeated three times with similar results. Two-tailed Student’s t-test for pairwise comparisons (a–f). Data are mean ± s.e.m.