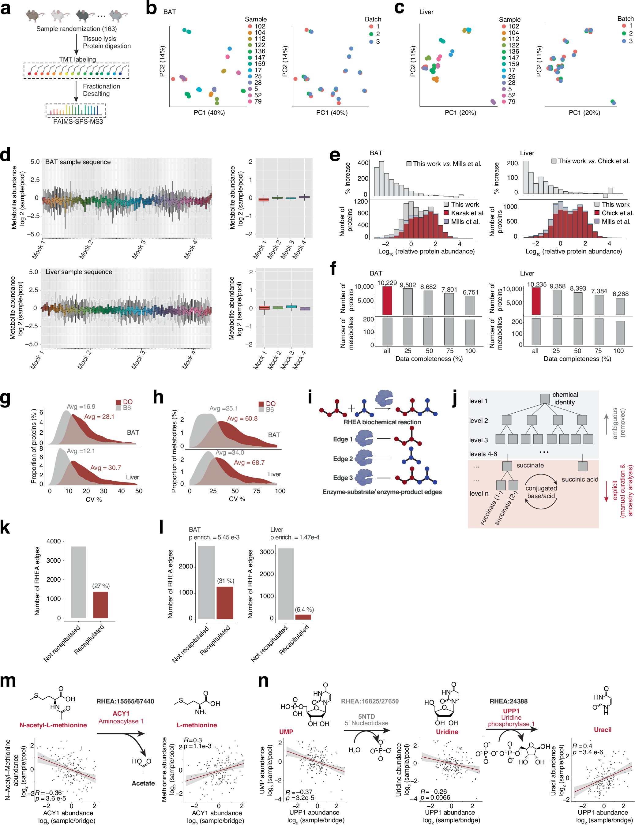
Extended Data Fig. 1: MPCA technical quality evaluation and recapitulation of RHEA reactions.
From: Covariation MS uncovers a protein that controls cysteine catabolism

(a) Sample preparation workflow for DO proteomics. Created in BioRender. Xiao, H. (2025) https://BioRender.com/c8oe3gt. (b) PCA plots showing samples from repeated proteomics measurements in BAT, colored by sample ID and measurement batch. (c) PCA plots showing samples from repeated proteomics measurements in liver, colored by sample ID and measurement batch. (d) Overview of relative metabolite abundance (log2 sample-bridge ratio) in both BAT and liver of all samples measured in this study. Mock samples were the same as pools, which were spiked in every ~50 runs in the sequence to assess instrument performance (see Methods for details). The center of the boxplot is median, the box bounds show the 25th to 75th percentile interquartile range (IQR), and the minimum and maximum values are 1.5 times the IQR. n = 163 mice. (e) The proteome depth in MPCA compared to previous deep mouse BAT and liver proteomics reports12,19,21,22. (f) Proteomics and metabolomics data completeness in BAT and liver. (g) DO cohort exhibit higher protein abundance variation proteome-wide in BAT and liver compared to isogenic cohorts. C57BL/6 data obtained from Yu et al.27. (h) DO cohort exhibited higher metabolite abundance variation in BAT and liver compared to isogenic cohorts. BAT C57BL/6 data obtained from Jung et al.29, liver C57BL/6 data obtained from Xiao et al.63. (i) Enzyme-substrate and enzyme-product edges generated from RHEA. (j) Ancestry analysis (see Methods for details). All metabolites were annotated by the following Chemical Entities of Biological Interest (ChEBI) IDs: the ChEBI IDs of the metabolite itself; the ChEBI IDs of its conjugate acids and/or bases; the ChEBI IDs of its salt adducts; the ChEBI IDs of the metabolite with different charge states; and ChEBI IDs of chemicals that have the same chemical formula and structure but named differently. Both primary and secondary ChEBI IDs were extracted. These IDs were then used for ancestry mapping using the ancestry mapping table provided by ChEBI, in order to match a subset of entries in databases that do not use IDs at the bottom of the ChEBI hierarchy. The first 6 levels of IDs in the ChEBI hierarchy were not used for ancestry mapping due to the ambiguous nature. This analysis was to prepare metabolites for mapping onto established databases, as ChEBI IDs are universal metabolite identifiers for most databases. (k) MPCA edges recapitulate 27% of all RHEA edges involving molecules measured in MPCA. (l) Recapitulation of established biochemical reactions using significant metabolite-protein correlations in BAT and liver. (m) MPCA recapitulation of RHEA reaction 15565 and 67440, deacylation of N-acetyl-L-methionine. n = 163 mice. (n) MPCA recapitulation of RHEA reaction 24388, dephosphorylation of uridine and its subsequent conversion to uracil. RHEA reaction 16825/27650 were indirectly recapitulated. n = 163 mice. (One-sided Fisher’s exact test in l, two-sided Pearson correlation test with Benjamini-Hochberg p value correction in m, n; error bands in m and n represent 95% confidence interval.).