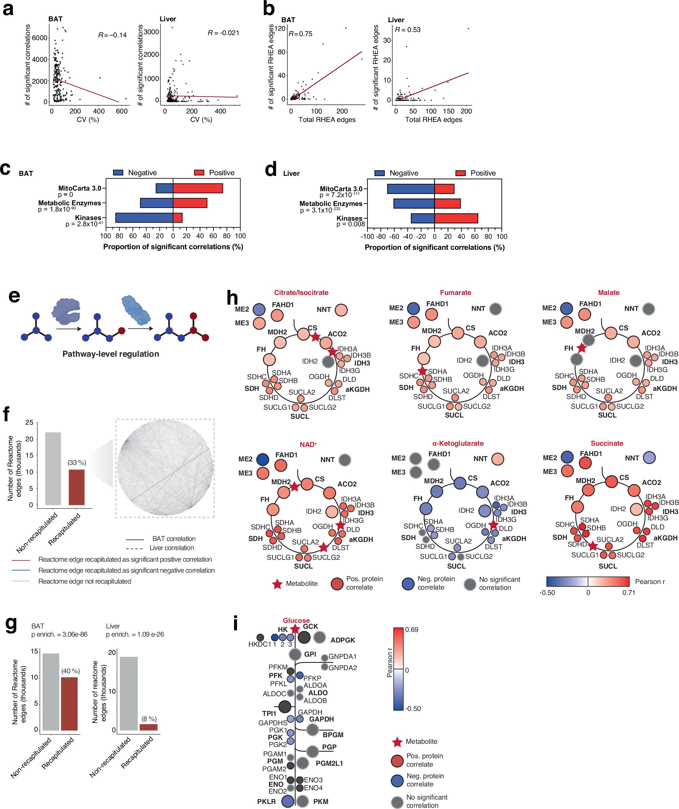
Extended Data Fig. 3: Analysis of factors that underlie significant protein-metabolite correlations in MPCA.
From: Covariation MS uncovers a protein that controls cysteine catabolism

(a) Correlation between the number of significant correlations between each MPA metabolite with proteins and the degree of variation that this metabolite exhibited in the cohort. (b) Correlation between the number of significant RHEA edges and the number of total RHEA edges of a metabolite in MPCA. (c) Enrichment of mitochondrial proteins, metabolite enzymes, and kinases among protein nodes of all MPA edges in BAT. (d) Enrichment of mitochondrial proteins, metabolite enzymes, and kinases among protein nodes of all MPCA edges in liver. (e) Pathway-level regulation as a form of metabolite-protein functional co-regulation. (f) MPCA edges recapitulated 33% of all protein-metabolite edges in Reactome involving molecules measured in MPCA. (g) Recapitulation of established metabolite-protein relationships in Reactome pathways using significant metabolite-protein correlations in BAT and liver. (h) Correlation between the abundance of TCA cycle intermediary metabolites succinate, α-ketoglutarate, citrate/isocitrate, fumarate, malate, as well as co-factor NAD+, with TCA cycle enzymes. (i) Glucose abundance negatively correlated with the abundance of glycolysis enzymes. (One-sided Fisher’s exact test in c, d, and g, P values were not adjusted).