Extended Data Fig. 2: cGAS-STING-dependent signalling upon MGME1 loss.
From: Ribonucleotide incorporation into mitochondrial DNA drives inflammation

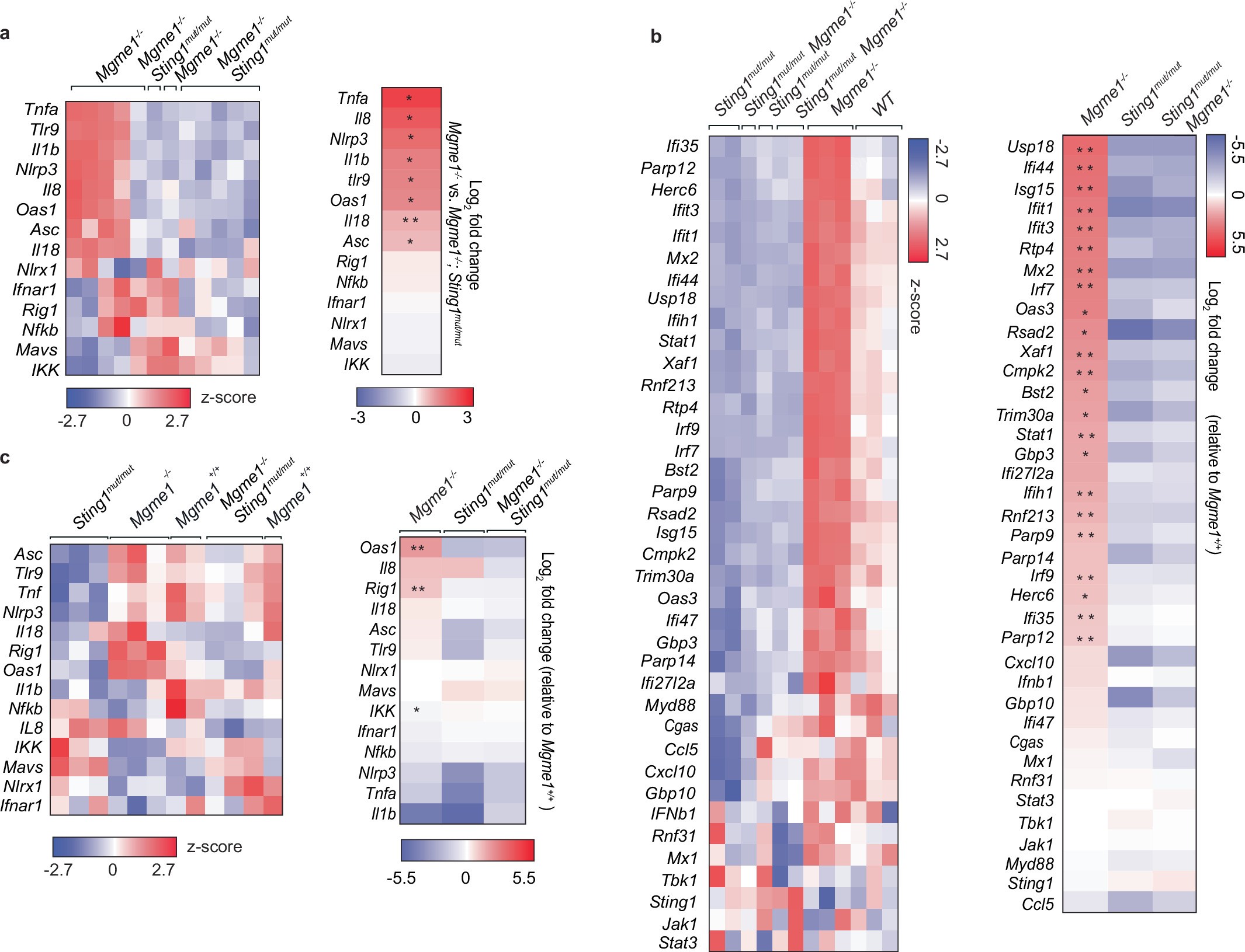
a, Agglomerative heat map showing the distribution of non-ISG inflammation related mRNA intensities in kidneys of 55-week-old Mgme1−/− and Mgme1−/−; Sting1mut/mut mice obtained by NanoString profiling. Each column represents a different mouse (left panel). Heat map (log2 fold change, decreasing order) of mRNA non-ISGs profiles obtained by NanoString technologies (right panel). Asterisks mark ISGs whose expression was significantly altered. n = 6 mice per genotype. b, Agglomerative heat map showing the distribution of mRNA ISGs intensities in Mgme1−/−, Sting1mut/mut and Mgme1−/−; Sting1mut/mut primary MEFs obtained by NanoString profiling. Each column represents a biological replicate (left panel). Heat map (log2 fold change, decreasing order) of mRNA ISGs profiles of Mgme1−/−, Sting1mut/mut and Mgme1−/−; Sting1mut/mut primary MEFs obtained by NanoString profiling (right panel). Asterisks mark ISGs whose expression was significantly altered. n = 3 clones per genotype. q values were calculated using unpaired two-tailed Student t-test with multiple comparisons correction using the two-stage step-up method of Benjamini, Krieger and Yekutieli. c, Agglomerative heat map showing the distribution of non-ISG inflammation related mRNA intensities in Mgme1+/+, Mgme1−/−, Sting1mut/mut and Mgme1−/−; Sting1mut/mut primary MEFs obtained by NanoString profiling. Each column represents a biological replicate (left panel). Row-clustered heat map (log2 fold change) of mRNA non-ISGs profiles of Mgme1−/−, Sting1mut/mut and Mgme1−/−; Sting1mut/mut primary MEFs obtained by NanoString technologies (right panel). Asterisks mark ISGs whose expression was significantly altered. n = 3 clones per genotype. *q < 0.05, ** q < 0.01.