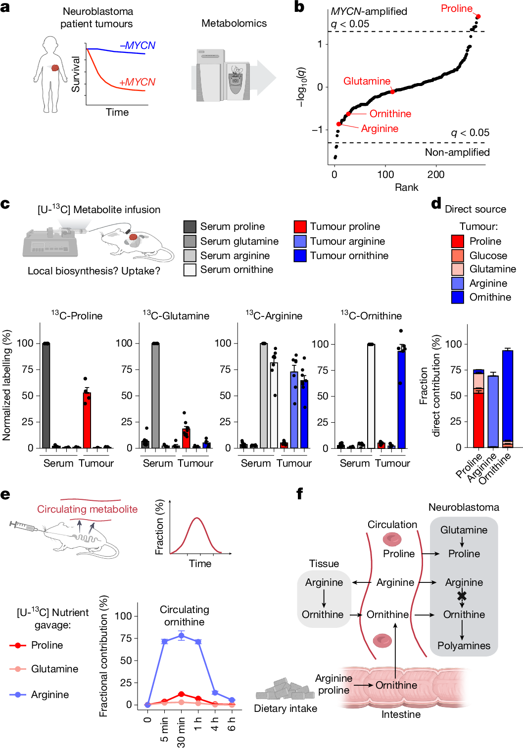
Fig. 1: MYCN-driven neuroblastoma tumours are characterized by high proline levels and a functionally disconnected proline and arginine metabolism that is dependent on uptake from circulation.
From: Reprogramming neuroblastoma by diet-enhanced polyamine depletion

a, Primary neuroblastoma tumour tissue was analysed using liquid chromatography–mass spectrometry-based metabolomics. b, Differential abundance of 303 metabolites. Proline was the most significantly increased metabolite in MYCN-amplified primary human neuroblastoma relative to non-amplified tumours. Dotted line marks the significance threshold, with P values corrected for a false discovery rate (FDR) of 0.05 (q < 0.05; n = 10). c, In vivo stable isotope tracing identifies the circulating precursors of intratumoral metabolites. Labelling is normalized to the serum for each infused [U-13C] metabolite in Th-MYCN mice fed a chow diet. Data are mean ± s.e.m. Proline serum: n = 6; proline tumour: n = 4; glutamine serum: n = 9; glutamine tumour: n = 9; arginine serum: n = 8; arginine tumour: n = 8; ornithine serum: n = 7; ornithine tumour: n = 6. d, Direct circulating nutrient contributions to tumour tissue metabolite pools of proline, arginine and ornithine in Th-MYCN mice. The colour indicates the respective circulating nutrient source. Contributions derived from [U-13C]-labelled tracer infusions, derived from data shown in c. Data are mean ± s.e.m. e, Oral gavage of 13C-labelled nutrients shows the dietary contribution to circulating ornithine. The gavage feed introduces one-third of the daily intake of the respective amino acid in its [U-13C] form, which is used to quantify its contribution to polyamine-related downstream metabolites over time. Feeds in the Th-MYCN model are adapted to mouse weight. Data are mean ± s.e.m., n = 6. f, Schematic of tumour metabolite sources in neuroblastoma. The amino acids proline and arginine are primarily taken up from circulation. Tracing identifies the polyamine precursor ornithine to be primarily derived from circulation and not from intratumoral biosynthesis. Arginine is the primary circulatory substrate for ornithine production. In the intestine, ornithine is produced from arginine and proline through OAT activity. Panels a, c, e and f created in BioRender. Morscher, R. (2025) https://BioRender.com/ntr5665 (a); https://BioRender.com/x0bpqyh (c); https://BioRender.com/50lb1xh (e); https://BioRender.com/3h88n1g (f).