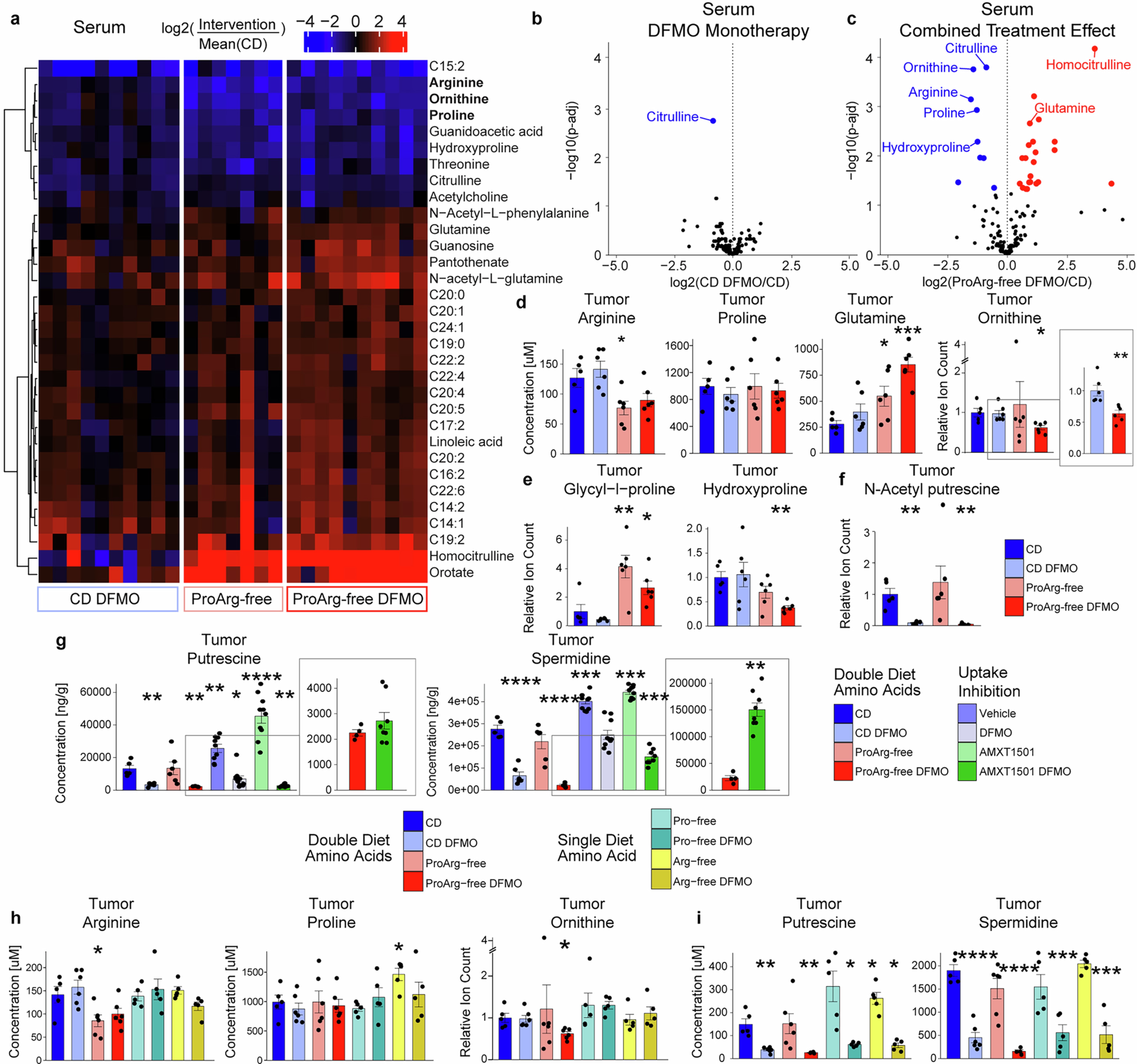
Extended Data Fig. 5: Metabolite profiles of serum and tumors under dietary proline and arginine depletion and/or difluoromethylornithine (DFMO) treatment.
From: Reprogramming neuroblastoma by diet-enhanced polyamine depletion

a) Heatmap of significantly changed serum metabolites compared to control diet (CD). Metabolites are selected if significantly changed (q < 0.05) in any of the 3 comparisons: Diet effect (ProArg-free vs. CD), DFMO Monotherapy (CD DFMO vs. CD) and Combined Treatment (ProArg-free DFMO vs. CD). Unsupervised clustering performed using Ward’s method. For each intervention, individual mice are displayed relative to the average level in 7 CD mice. n = 7-10. b-c) Differential serum metabolite levels in DFMO Monotherapy and Combined Treatment. Blue highlights metabolites that are significantly depleted (FDR < 0.05) and shades of red up regulated in the treatment group compared to CD. n = 7-10. d) Tumor levels of arginine, proline, glutamine and ornithine, compared to CD. n = 5-6 e) Tumor levels of proline related metabolites dipeptide glycol-l-proline and hydroxyproline, compared to CD. n = 5-6. f) Tumor levels of acetylated polyamines, compared to CD. n = 4-6. g) Comparison of polyamine levels in tumor tissue upon combining DFMO with diet changes or the polyamine uptake inhibitor AMXT1501. Zooms display differences in polyamine levels between ProArg-free DFMO and AMXT1501 DFMO. Mean ± s.e.m.,Double Diet Amino Acids n = 4-5. Uptake inhibition n = 8-10. h) Tumor amino acid and ornithine levels in different diets and DFMO co-treatment. ProArg-free combined amino acid depletion enhances ornithine depletion in tumor tissue compared to a single amino acid (Pro-free and Arg-free) diet. Mean ± s.e.m., n = 5-12. i) Tumor polyamine levels upon diet change and combination with DFMO show enhanced depletion only in the combined ProArg-free diet and not in the single amino acid depletion arms. Mean ± s.e.m., n = 4-5. For a-f: metabolomics was performed on prolonged treatment tumors (average sacrifice at 12 weeks in all arms). d-i: *P < 0.05, **P < 0.01, ***P < 0.001, ****P < 0.0001, two-tailed t-test. Mean ± s.e.m. Technical replicates are averaged for each mouse. Abbreviations: CD, control diet; ProArg-free, proline and arginine-free diet; DFMO, difluoromethylornithine; Pro-free, proline-free diet; Arg-free, arginine-free diet.