Extended Data Fig. 8: Downregulated cell cycles proteins identified in vivo contribute to growth reduction in vitro.
From: Reprogramming neuroblastoma by diet-enhanced polyamine depletion

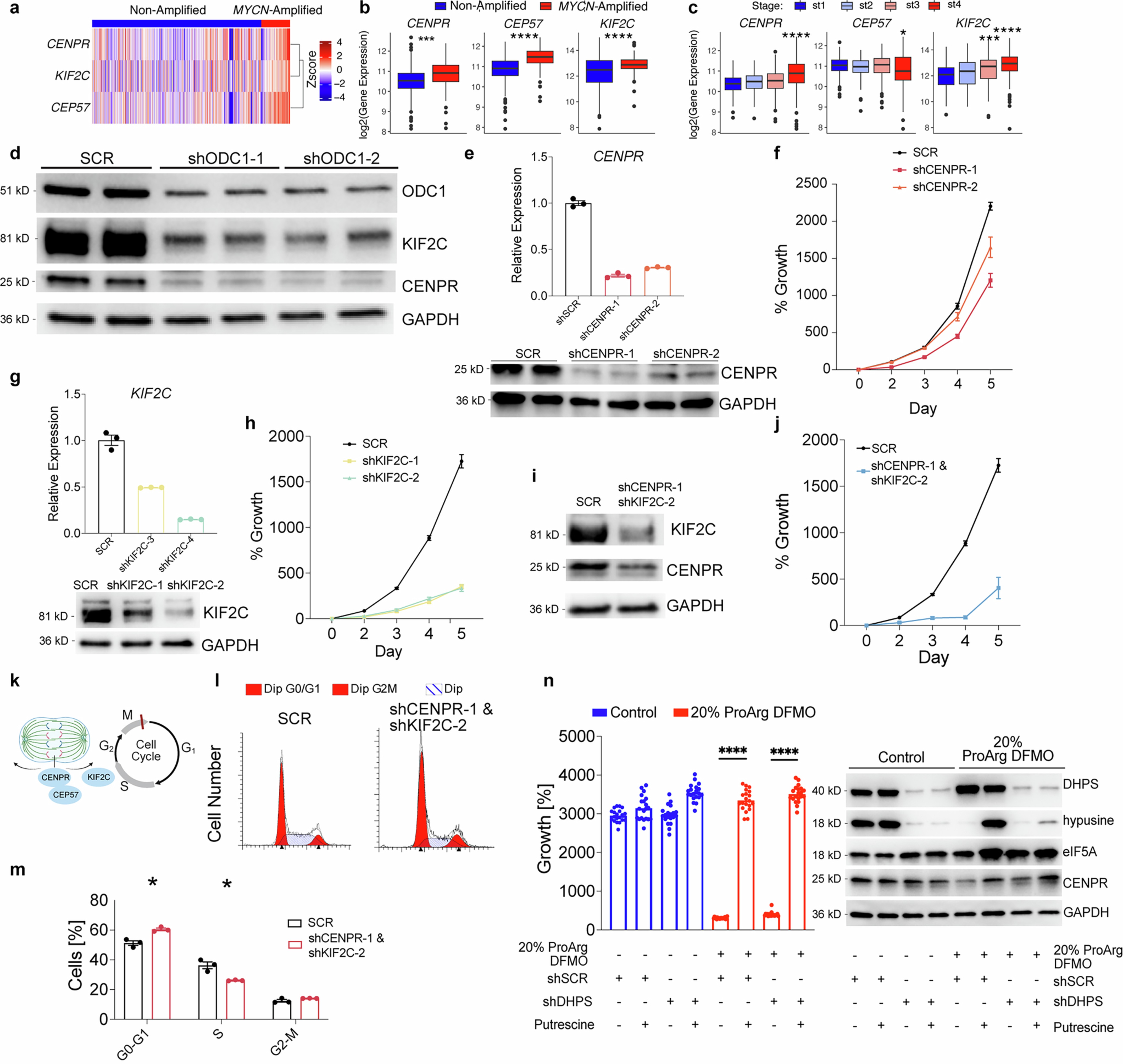
a) Heatmap of gene expression from cell cycle genes of interest according to MYCN status highlights their overexpression in MYCN amplified primary tumors (n = 93), as compared to their non-amplified counterpart (n = 551). b) The three cell cycle genes are overexpressed in relation to MYCN status (non-amplified n = 551, amplified n = 93). c) CeNPR, KIF2C and CEP57 show a stage dependent expression profile with an increased expression in high-risk neuroblastoma. Stage 4 special (st4s) was removed for simplicity. Statistical comparison to stage 1. Number of patients per stage: st1 = 152, st2 = 113, st3 = 90, st4 = 211. d) Cell cycle proteins are concomitantly reduced upon ODC1 knock down (KD) using two short hairpin (sh) compared to scramble (SCR) in IMR5 neuroblastoma cell line. e) Relative expression of CENPR upon KD with two independent sh-CENPR to SCR in IMR5 and the confirmation of reduced protein levels on western blot. Mean ± s.e.m. n = 3 per group. f) Reduction of growth upon CENPR KD with two sh-CENPR constructs as compared to SCR. n = 16 measurements per day per condition. g) Relative expression of KIF2C upon KD with two independent sh-KIF2C as compared to SCR. And the confirmation of reduced protein levels on western blot. Mean ± s.e.m. n = 3 per group. h) Reduction of cell growth upon KIF2C KD compared SCR in the IMR5 neuroblastoma cell line. n = 10 measurements per day per condition. i) Western blot confirming reduced KIF2C and CENPR protein levels upon combined KD with sh-CENPR and sh-KIF2C. j) Cell growth upon combination of CENPR and KIF2C KD. n = 10 measurements per day per condition. k) Schematic of the involvement of the respective cell cycle proteins of interest S to in G2 phase transition as components of the CENPA-CAD complex. After being recruited to centromeres, they are involved in assembly of kinetochore proteins, mitotic progression and chromosome segregation. l) Cell cycle phase distribution as evaluated using flow cytometry of scrambled and combined sh-CENPR and sh-KIF2C KD. m) Concomitantly to a G0-G1 increase upon combined knock down of CENPR and KIF2C S-phase is decreased. Statistical comparison to SCR. Mean ± s.e.m. n = 3 per group. n) Decoupling hypusination dependent and independent polyamine effects. Inhibition of polyamine dependent hypusination via genetic knock down of Dhps combined with intracellular polyamine depletion by 20%ProArg media with 500uM DFMO. In neuroblastoma putrescine supplementation (100uM) rescues growth rates and protein levels as demonstrated by immunoblotting without rescuing hypusination of eIF5a. Mean ± s.e.m. n = 19-20 per group. Abbreviations: sh, short hairpin; ODC1, ornithine decarboxylase 1; KD, knock down; SCR, scramble; Pro, proline; Arg, arginine; DFMO, difluoromethylornithine. For b and c: Boxplot where the center line represents the median, the box spans the interquartile range (IQR; 25th to 75th percentiles), and whiskers extend to 1.5 IQR. Data points beyond this range are shown as outliers (solid black). For b, c, m and n: two-tailed t-test; *P < 0.05, **P < 0.01, ***P < 0.001, ****P < 0.0001. Panel k created in BioRender. Morscher, R. (2025) https://BioRender.com/u25yr73.