Extended Data Fig. 9: Sequestration of TRA2B in the speckle is driven by R-MCD proteins rather than GA-rich mRNAs.
From: Collective homeostasis of condensation-prone proteins via their mRNAs

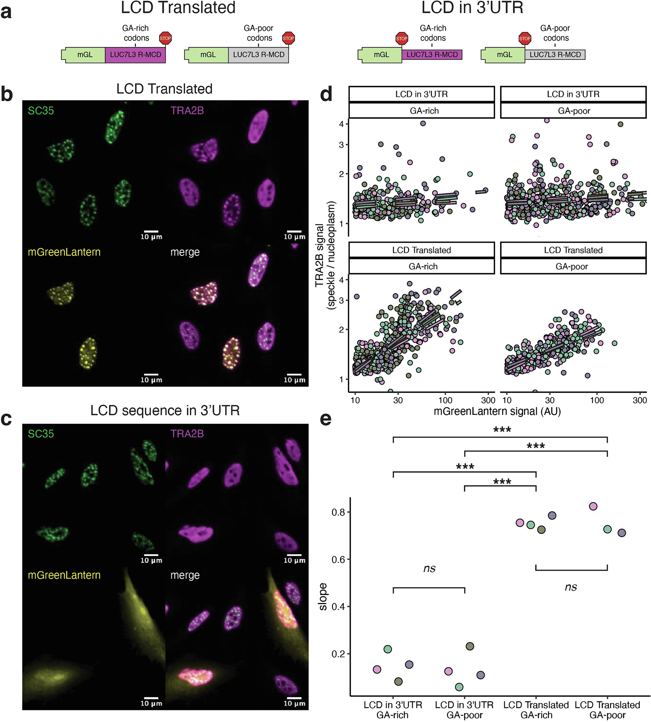
a, A schematic of the mGreenLantern constructs used for the experiments presented in the rest of the panel. b-c, A representative image showing TRA2B and SC35 signal in cells expressing mGreenLantern either with the GA-rich LCD of LUC7L3 as a 3’UTR sequence or as a translated sequence. d, Quantification of the enrichment of TRA2B signal within nuclear speckles versus nucleoplasm per nucleus with respect to mGreenLantern expression for the different constructs shown in panel a. Independent replicates are plotted in different colours and regression lines are plotted in dashed lines. e, The slopes of linear regression models of the relationship between mGreenLantern expression and TRA2B signal within the speckle for the different constructs shown in panel a. Pairwise significance testing are FDR-corrected Welch t-tests, where * = p < 0.05, ** = p < 0.01, *** = p < 0.001. Precise p-values are found in Source Data.