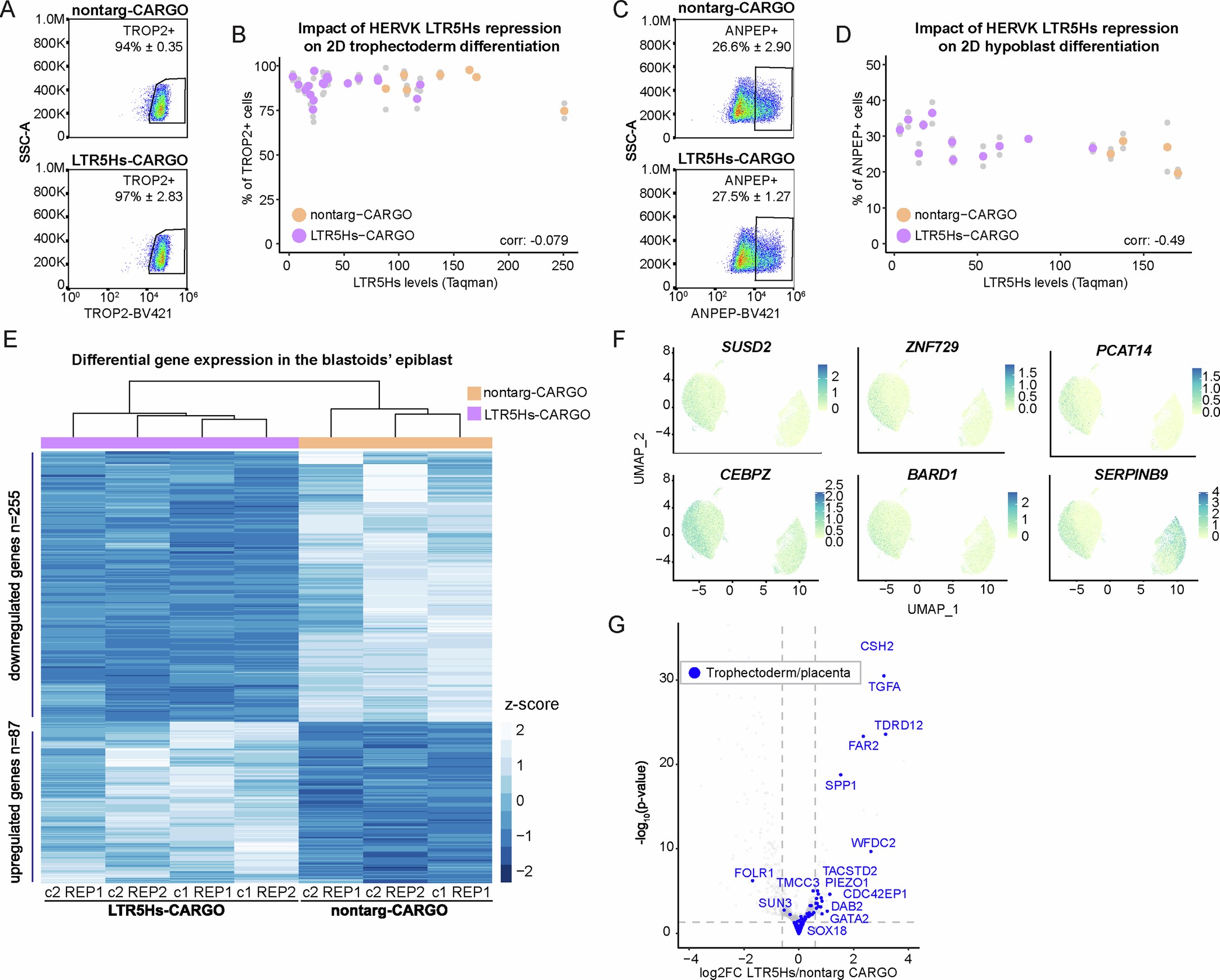
Extended Data Fig. 5: LTR5Hs regulates gene expression in the epiblast of blastoids.
From: A human-specific regulatory mechanism revealed in a pre-implantation model

a. Flow cytometry density plots representing the analysis of TROP2+ cells compared to size scatter in 2D cultures of nontarg-CARGO (7 clonal cell lines in biological duplicates) and LTR5Hs-CARGO hnPSCs (15 clonal cell lines in biological duplicates) upon 3 days of differentiation using the trophectoderm protocol described in ref. 29. b. Representation of the quantitative results of the flow cytometry experiments described in a. Correlation represents Pearson’s. c. Flow cytometry density plots representing the analysis of ANPEP+ cells compared to size scatter in 2D cultures of nontarg-CARGO (4 clonal cell lines in biological duplicates) and LTR5Hs-CARGO hnPSCs (11 clonal cell lines in biological duplicates) upon 3 days of differentiation using the hypoblast protocol described in ref. 55. d. Representation of the quantitative results of the flow cytometry experiments described in c. Correlation represents Pearson’s. e. Heatmap and hierarchical clustering representing differentially expressed genes in the blastoids generated from nontarg-CARGO or LTR5Hs-CARGO hnPSCs cell lines (two clonal cell lines from each condition, n = 2 PIP- seq biological replicates per clone, except for nontarg-CARGO clone 1, n = 1). Color scale represents z-score. f. UMAP of the selected downregulated genes showing higher expression in the blastoids epiblast (left cluster) compared to the neo-epiblast cluster (right). g. Volcano plot representing gene expression changes in in LTR5Hs- versus nontarg-CARGO blastoid epiblast cells (using combined cells from epiblast and neo-epiblast clusters). Only genes from the trophectoderm or placenta lineages obtained from literature searches and refs. 18,27 are colored in dark blue, the rest of genes are grey color. Vertical dashed lines indicate fold change < −1.5 or > 1.5 and horizontal dashed line indicates -log10 of P = 0.05. DESeq2 Wald test FDR 5%. P-values are corrected for multiple testing using the Benjamini and Hochberg method52.