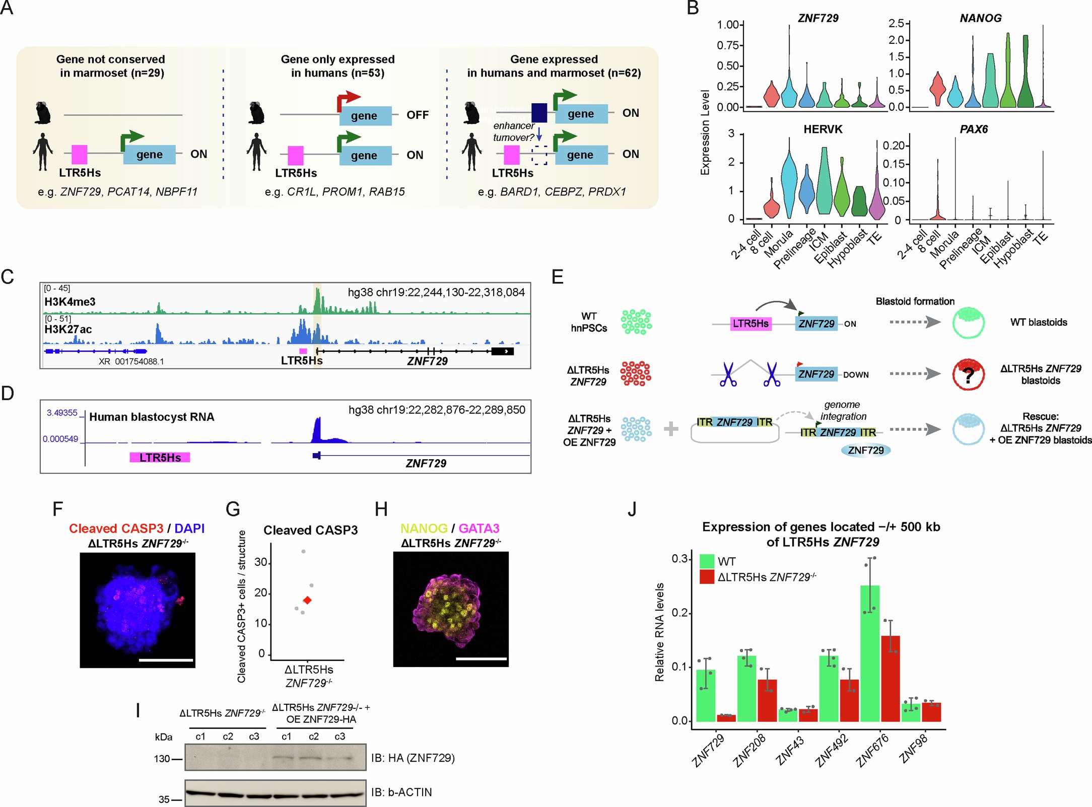
Extended Data Fig. 7: Diversification of the human epiblast transcriptome by LTR5Hs and characterization of the ΔLTR5Hs ZNF729 hnPSCs.
From: A human-specific regulatory mechanism revealed in a pre-implantation model

a. Epiblast expression and evolutionary conservation of LTR5Hs-regulated genes in marmosets, data published in ref. 34. The silhouettes of the human and marmoset were created in BioRender. Fueyo, R. (2025) https://BioRender.com/tmgd0pn. b. ZNF729 and HERVK normalized expression levels in human pre-implantation scRNA-seq data18. NANOG and PAX6 are depicted as a reference for a highly or lowly expressed transcription factor, respectively. c. IGV browser capture showing ChIP-seq signal of H3K4me3 (top, green) and H3K27ac (bottom, blue) at the LTR5Hs ZNF729 locus. d. UCSC browser capture of isoform resolved transcriptomic data in human blastocysts98 at the LTR5Hs ZNF729 locus. e. Approach to address the essentiality of the human-specific LTR5Hs ZNF729 in blastoid formation. Top section represents wild-type hnPSCs (green). Middle section shows ΔLTR5Hs ZNF729 hnPSCs (red, i.e. LTR5Hs has been homozygously or heterozygously deleted). Bottom section represents the rescue experiment, performed by overexpressing ZNF729 (blue). f. Representative ΔLTR5Hs ZNF729−/− dark sphere immunostained with cleaved-CASP3 (red) and DAPI (blue). White bar represents 100 µm. g. Quantification of cleaved-CASP3 immunostaining described in f (n = 5 stained dark spheres, two biological replicates). h. Representative ΔLTR5Hs ZNF729−/− dark sphere immunostained with NANOG and GATA3, n = 3 biological replicates, white bar represents 100 µm. i. Western blot validating the expression of the ZNF729 protein from the integrated ZNF729-HA cDNA transgene in three clonal cell lines of ΔLTR5Hs ZNF729 hnPSCs. Membrane blotted with antibodies against the HA tag and β-ACTIN as loading control blotted on the same membrane. N = 2 biological replicates. For gel source data, see Supplementary Fig. 1. j. RT-qPCR expression analysis of genes locates within ~1 Mb of the LTR5Hs ZNF729 locus. Plot displays the expression of the indicated genes in wild-type (green, n = 4) or ΔLTR5Hs ZNF729−/− (red, n = 2) hnPSCs. RNA values are normalized relative to RPL13A. Data represents mean values +/− SD.