Extended Data Fig. 1: Benchmarking a human blastoid protocol to study HERVK in human pre-implantation development.
From: A human-specific regulatory mechanism revealed in a pre-implantation model

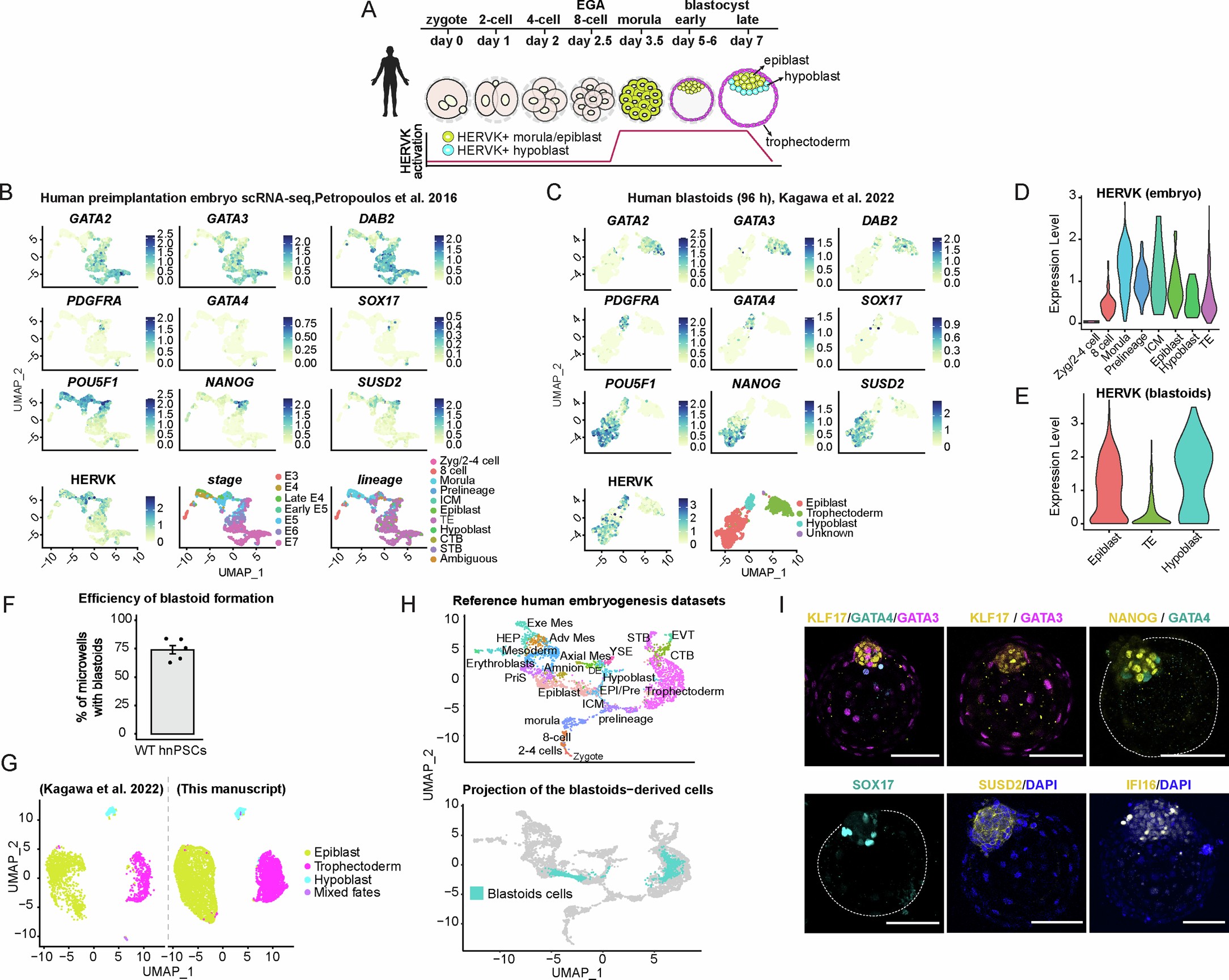
a. Stages of human pre-implantation development. HERVK expression levels from9,18 are represented by a red line. HERVK is active in the epiblast (yellow cells) and the hypoblast (cyan cells). EGA: embryonic genome activation. The silhouette of the human was created in BioRender. Fueyo, R. (2025) https://BioRender.com/tmgd0pn. b. UMAP of expression of the indicated lineage markers and HERVK in human pre-implantation single cells. Bottom right two panels display annotation of data using stage (the prefix E is equivalent to days) or lineages (data and annotations from refs. 18,51). c. UMAP of expression of the indicated lineage markers and HERVK in single cells dissociated from blastoids at 96 h. Bottom right panels display annotation of data using lineages (data and annotations from ref. 17). d. and e. Violin plots of HERVK normalized expression levels at the different lineages present in human pre-implantation embryos18 (d) or 96 h blastoids17 (e). f. Bar plot displays efficiency of blastoid formation with wild-type hnPSCs, n = 5 biologically independent replicates. Data represents mean values +/− SEM. g. UMAPs representing integrated single cell RNA-seq datasets from the previously reported human blastoid derivation protocol (Kagawa et al.17) and blastoids generated and benchmarked in this manuscript. Colors represent the blastoid lineages. h. UMAP of a reference collection of human embryo single cell RNA-seq transcriptomes51 (top) and projection of cells from blastoids derived in this manuscript (bottom). i. Representative confocal images (n ≥ 3) of immunostaining of blastoids derived from wild-type hnPSCs with lineage-specific markers: KLF17, NANOG, SUSD2, IFI16 (yellow, epiblast), GATA4, SOX17 (cyan, hypoblast), and GATA3 (magenta, trophectoderm). White bar represents 100 µm.