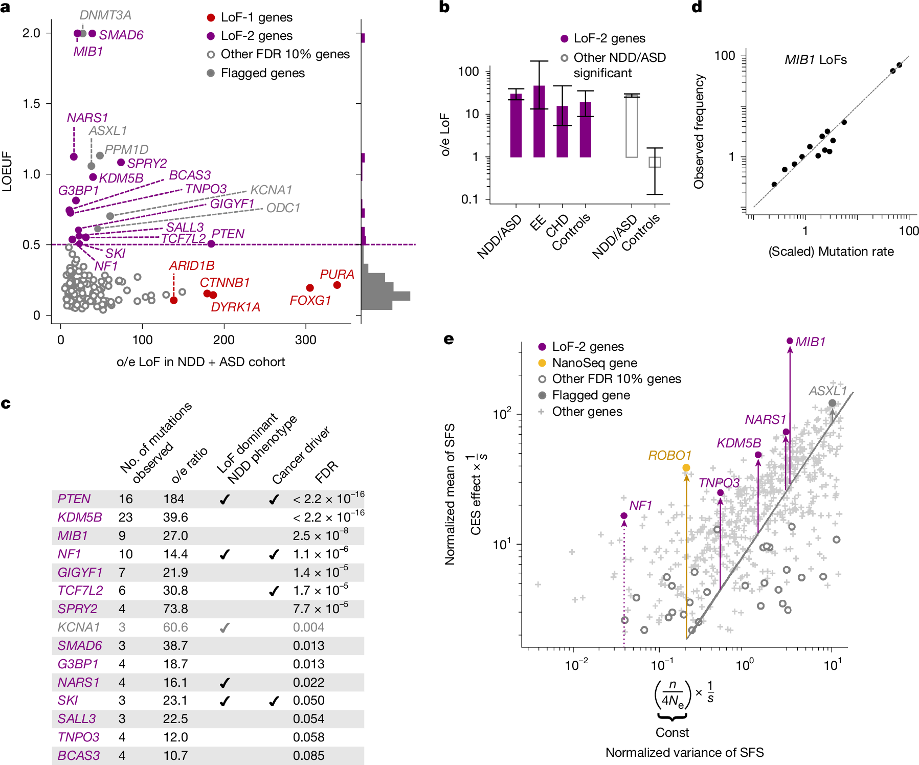
Fig. 3: Effect of CES on de novo mutations in disease and on the levels of LoF polymorphism in population.
From: Hotspots of human mutation point to clonal expansions in spermatogonia

a, Observed-to-expected variant count ratio for de novo LoFs in genes with FDR < 0.1 in the NDD cohort9 merged with the ASD12 cohort plotted against LOEUF scores. The horizontal dashed violet line indicates the 0.5 threshold for LOEUF used to construct the LoF-2 set, and the histogram to the right shows LOEUF values. b, Observed-to-expected LoF variant count ratio in four different trio cohorts. Violet bars indicate the observed-to-expected variant count ratios of LoF-2 genes and empty grey bars indicate other genes significant at FDR < 0.1 in the ASD–NDD cohort. Whiskers indicate the 95% Poisson confidence intervals. EE, encephalopathic epilepsy; CHD, congenital heart disease. c, Properties of LoF-2 genes. The single gene not expressed in spermatogonia (KCNA1) is shown in grey. d, Frequency of LoF in gnomAD-v4 against mean scaled mutation rate predicted by Roulette in MIB1. LoF sites were aggregated by mutation rate and each point represents the mean taken for at least ten sites. e, The x axis shows inflation of the variance of the LoF allele frequencies in gnomAD-v4 due to random genetic drift proportional to the inverse selection coefficient (1/s). The y axis shows mean allele frequency scaled by mutation rate equal to CES effect multiplied by 1/s. Each point corresponds to an individual gene with at least ten LoF CpG sites.