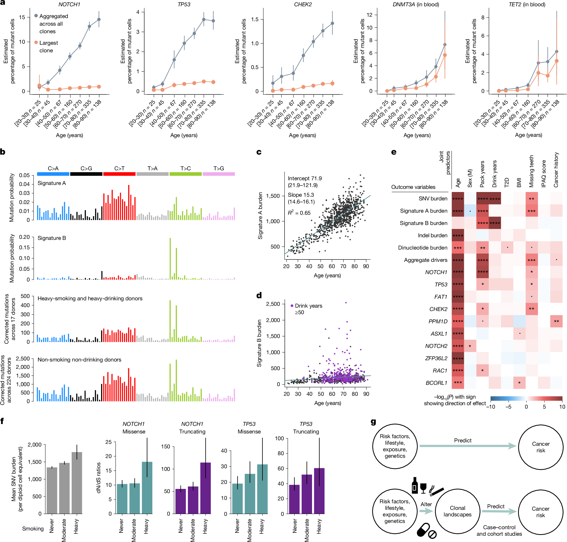
Fig. 4: Mutational epidemiology in oral epithelium.

a, Mutant cell percentages for the largest clone (orange) and for all mutant clones (grey) for NOTCH1, TP53 and CHEK2 in oral epithelium, and DNMT3A and TET2 in blood, as a function of age. Error bars denote 95% CIs. b, Trinucleotide mutational spectra for (top to bottom) inferred signatures A and B, and mutations in oral epithelium from heavy-smoking heavy-drinking donors (n = 17) and non-smoking non-drinking donors (n = 224). Mutational spectra are corrected by the ratio of genomic to observed trinucleotide frequencies. c,d, Linear regressions of genome-wide signature A (c) and signature B (d) burdens in oral epithelium against donor age. e, Heatmap of associations between different measures of mutation burden, signature burden or driver density (y axis) and relevant donor metadata (x axis), inferred using linear mixed-effects regression models. The likelihood-ratio test P value of each association is indicated by both colour shading (red and blue for positive and negative associations, respectively) and asterisk labels (****q < 10−4; ***q < 10−3; **q < 0.01; *q < 0.05; dot, P < 0.05; q-values are calculated using the Benjamini and Hochberg false discovery rate method). BMI; body mass index; IPAQ, International Physical Activity Questionnaire; T2D, type 2 diabetes. f, Change in SNV burden and in dN/dS ratios for missense and truncating mutations in NOTCH1 and TP53, as a function of smoking status (never, 0 pack-years, n = 632; moderate, 0–20 pack-years, n = 283; heavy, more than 20 pack-years, n = 84). Error bars denote 95% CIs. g, Non-mechanistic (top) and mechanistic (bottom) risk models connecting predictor variables to cancer risk. Mechanistic risk models can offer insight into the impact of risk factors on mutational or clonal landscapes and may be used to predict cancer risk.