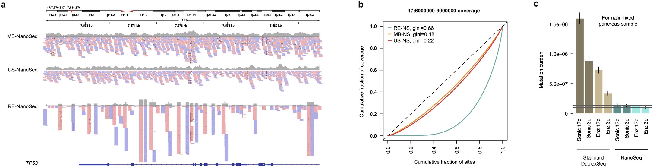
Extended Data Fig. 1: Sequencing coverage and description of the cohort.

a, Integrative Genomics Viewer image73 showing sequencing reads and coverage for three NanoSeq protocols at the TP53 locus: sonication followed by mung bean nuclease treatment NanoSeq (MB-NanoSeq, top), Ultrashear enzymatic fragmentation NanoSeq (US-NanoSeq, middle), and restriction enzyme NanoSeq (RE-NanoSeq, bottom). Reads are coloured by mapping orientation. MB- and US-NanoSeq show the coverage in merged bams containing all the cord blood samples analysed in this study, whereas RE-NanoSeq shows the coverage in 12 buccal samples. b, Evenness of coverage for the three protocols described in a. Lorenz coverage curves for three million sites sampled from the corresponding bams (locus chr17:6000000-9000000), resulting in Gini coefficients of 0.66 for RE-NanoSeq, 0.18 for MB-NanoSeq and 0.22 for US-NanoSeq. c, Genome-wide mutation burden estimates, as mutations per base pair, for adult pancreas samples formalin-fixed for 3 days (3 d) or 17 days (17 d), and sequenced using four different protocols (sonic refers to sonication and enz to enzymatic fragmentation). Error bars show Poisson 95% CIs. Horizontal lines denote the burden and the associated Poisson 95% CIs in a matching fresh-frozen sample.