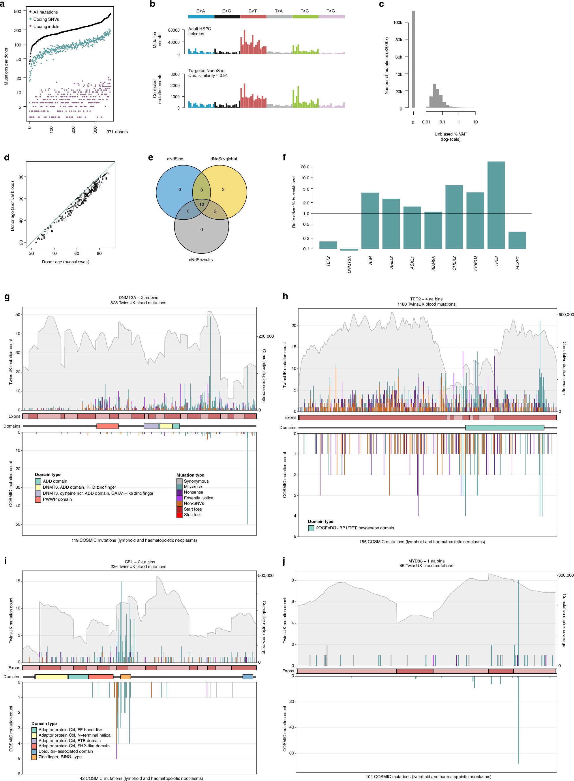
Extended Data Fig. 3: Further description of the blood driver landscape.

a, Numbers of total mutations, coding SNVs and coding indels identified in whole blood samples from 371 donors using targeted NanoSeq. b, Trinucleotide mutational spectra of adult haematopoietic stem and progenitor cell (HSPC) colonies from a previous study56 and whole blood samples sequenced using targeted NanoSeq (corrected by the ratio of genomic to observed trinucleotide frequencies). c, Distribution of (log10-scaled) unbiased VAFs for mutations with sequencing depth ≥2000× identified in 371 whole blood samples using targeted NanoSeq. Unbiased VAFs are calculated from read bundles not used for duplex variant calling. d, Relationship between donor ages (years) for matched buccal swab samples and archival blood samples (n = 371). The diagonal line represents the identity function, y = x. e, Venn diagram summarising the overlaps between three approaches for identifying genes under significant positive selection by dNdScv in the archival blood targeted NanoSeq data. f, Ratio of estimated driver densities between buccal swab samples and archival blood samples, for 10 genes identified as being under gene-level significant positive selection in both blood and buccal swab samples. g-j, Mutation barplots for DNMT3A, TET2, CBL and MYD88. The x-axis represents coordinates along the coding sequence. Exons and protein domains are indicated along the x-axis. The y-axis represents number of mutations, either in the 371 TwinsUK archival blood samples used in this study (top) or in lymphoid and haematopoietic neoplasm samples (whole-exome and whole-genome) from the COSMIC database (bottom). Mutations are coloured according to mutation consequence category. Grey shading indicates cumulative duplex coverage across TwinsUK archival blood samples.