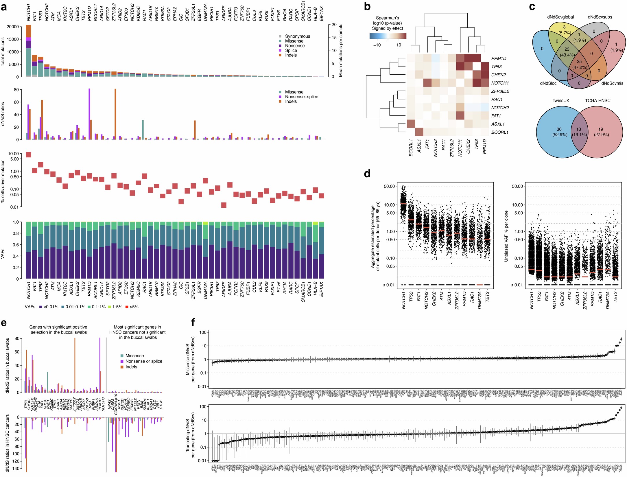
Extended Data Fig. 5: Full driver landscape in oral epithelium.

a, For the 49 significant driver genes in oral epithelium (of which DNMT3A, TET2 and FOXP1 are likely attributable to low-level blood contamination, as shown in Extended Data Fig. 3f), panels show (top to bottom) mutation counts per mutation consequence category, dN/dS ratios per mutation consequence category (horizontal line indicates neutral dN/dS=1), estimated mutant cell percentages in donors aged 65-85, and the distribution of unbiased VAFs. b, Spearman’s correlation and associated P-values between the generalised linear model residuals for driver burden across top driver genes (defined as genes with >1,000 driver mutations across mutational classes with >80% estimated driver fraction). c, Venn diagrams summarising (top) the overlaps between four approaches for identifying genes under significant positive selection genes in TwinsUK oral epithelium by dNdScv, and (bottom) driver genes in TwinsUK oral epithelium samples and head and neck squamous cell carcinomas (HNSC) in The Cancer Genome Atlas. d, Left. Estimated mutant cell fraction in oral epithelium per donor for 12 genes. Each dot represents one donor in the dataset (restricted to 65-85 year old donors, n = 583). The estimated mutant cell fraction represents an upper bound estimate using the sum of duplex VAFs multiplied by 2 for genes in diploid chromosomes (see Methods for an explanation of the assumptions and rationale). This analysis takes into account all non-synonymous mutations observed in each gene in each donor. The red line represents the median estimated cell fraction across donors. Right. Observed VAFs (shown as percentages) for all non-synonymous SNVs in each gene in each donor, restricted to sites with ≥1000× coverage (most values < 0.01% had unbiased VAFs = 0). Each dot represents one mutation. This highlights that the vast majority of mutations observed across genes have very low VAFs, with only a small number of mutations having VAFs>2% (largely in clonal haematopoiesis genes and a few in TP53). e, Comparison of dN/dS ratios per gene between healthy oral epithelium (top) and HNSC (bottom). f, Observed missense (top) and truncating (bottom) dN/dS ratios per gene for the 239 genes in the dataset, with 95% confidence intervals, showing that dN/dS ratios are close to 1 for the vast majority of genes, with only a small minority of genes showing clear negative selection.