Extended Data Fig. 4: Additional applications.
From: Efficient and accurate search in petabase-scale sequence repositories

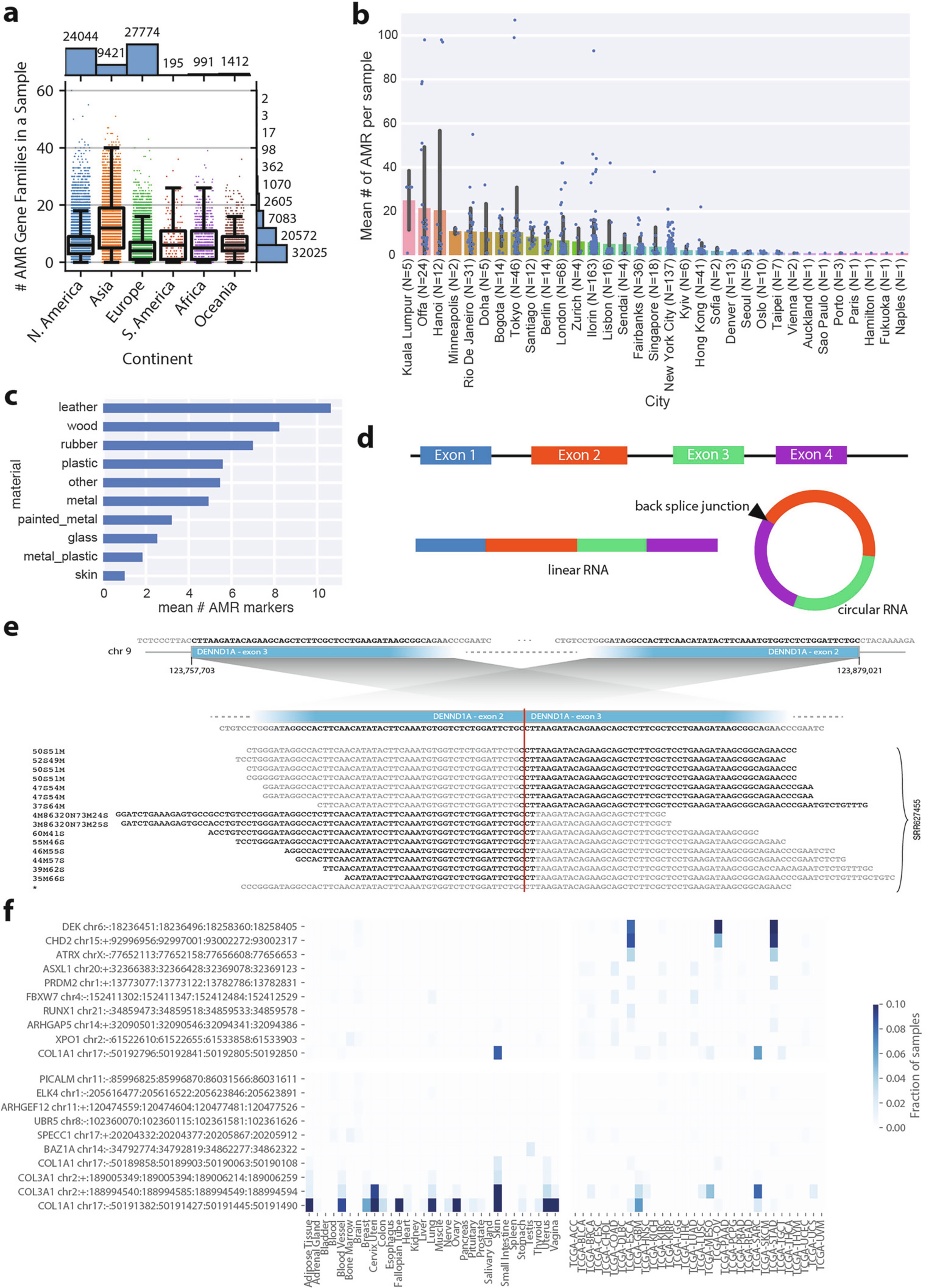
a) Number of antimicrobial resistance (AMR) gene families per sample in the SRA-MetaGut human gut microbiome whole-genome sequencing samples (63,837 samples). Boxes range from first to third quartile, center line represents median, and whiskers represent 1.5× inter-quartile-range. b) Mean number of AMR markers per sample for different cities in the MetaSUB study. Error bars represent +/- one SD around the mean. c) Distribution of the mean number of AMR markers grouped by surface material based on all samples of the MetaSUB dataset d) Schematic of back-splice-junction formation in circular RNA. Exons 1 and 4 are connected in circular RNA (right) but not in linear RNA (left). e) Back-splice junction detection on the DENND1A gene in GTEx RNA-Seq sample SRR627455. f) Relative fraction of samples per tissue/project that show BSJ expression in GTEx (left panels) and TCGA (right panels) cohorts. Top/bottom panels show predominant TCGA/GTEx expression, respectively.