Fig. 1: Niche-specific macrophage loss with age correlates with impaired skin capillary blood flow.
From: Niche-specific dermal macrophage loss promotes skin capillary ageing

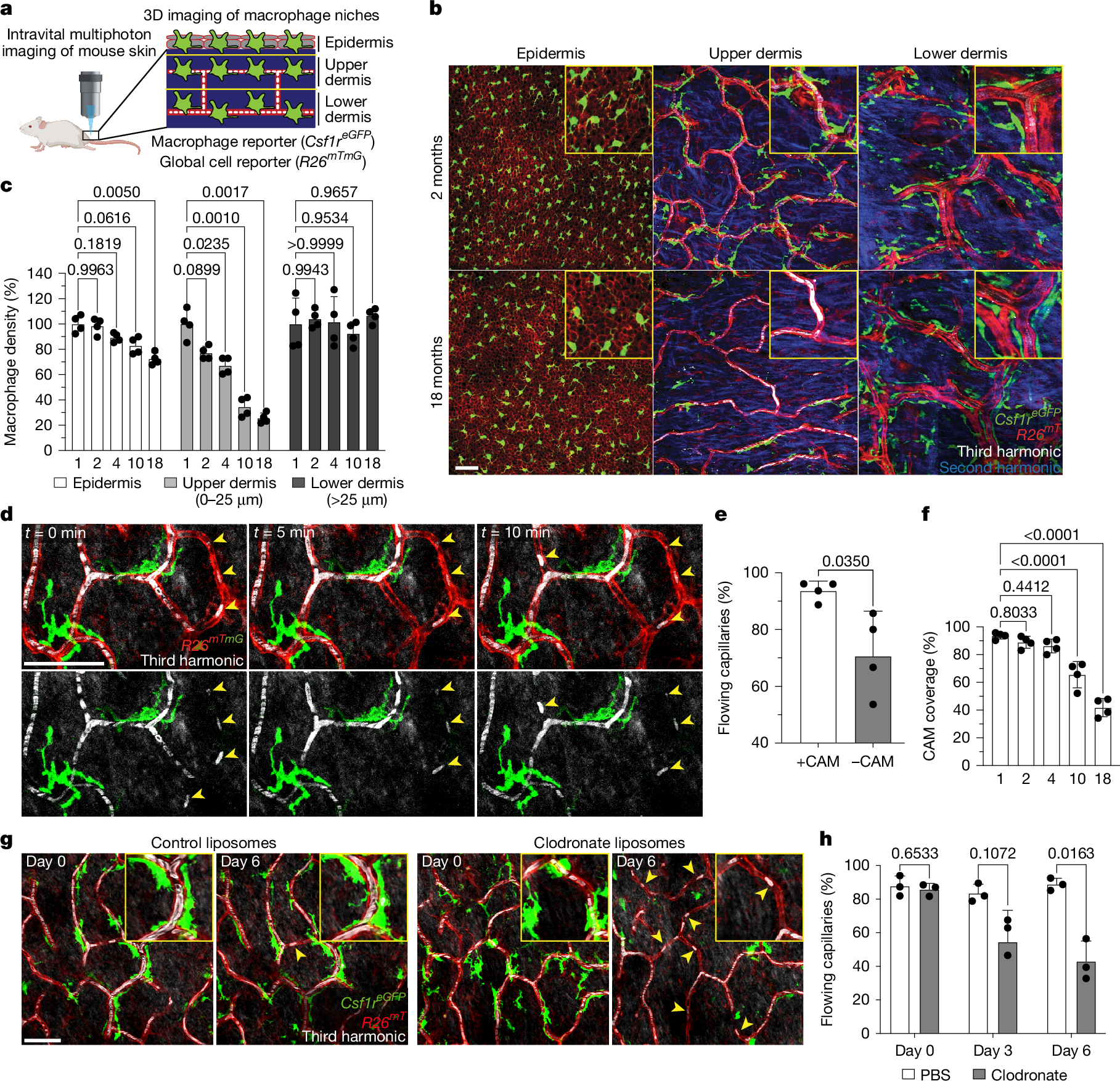
a, Intravital imaging schematic of resident macrophage populations in mouse skin using the macrophage reporter Csf1reGFP in combination with the universal cell membrane reporter R26mTmG. The diagram was created using BioRender. b, Representative optical sections showing distinct epidermal and dermal macrophage populations in young (aged 2 months) and old (aged 18 months) mice. c, Quantification of the macrophage density in distinct skin niches across ages (1, 2, 4, 10 and 18 months). n = 4 mice per age; two 500 μm2 regions per mouse. Statistical analysis was performed using two-way repeated-measures analysis of variance (RM-ANOVA) with Tukey’s test. Data are mean ± s.d. d, Skin resident macrophage labelling using Cx3cr1creERT2R26mTmG mice was performed after a single high-dose intraperitoneal injection of tamoxifen (2 mg) in 1-month-old mice. Single optical sections at successive timepoints 5 min apart showing RBC flow (white) in capillaries (red) with or without nearby CAMs (green). The yellow arrowheads indicate obstructed RBC capillary flow. e, Quantification of capillaries with blood flow as measured by stalled RBCs (described in Extended Data Fig. 2). n = 226 (CAM+) and n = 27 (CAM−) capillary segments; n = 4 mice. Capillary blood flow (CAM+ versus CAM−) was compared using paired Student’s t-tests. Data are mean ± s.d. f, The percentage of capillary segments with at least one associated macrophage across age groups. n = 4 mice per group; two 500 μm2 regions per mouse. Statistical analysis was performed using one-way ANOVA with Tukey’s test. Data are mean ± s.d. g, Representative images showing macrophage depletion after intradermal clodronate-liposome injections every 3 days. Repeated imaging visualized macrophages (Csf1reGFP), capillaries (R26mTmG) and RBC flow (third harmonic). h, The percentage of capillaries with blood flow after macrophage depletion. n = 194 (clodronate) and n = 199 (PBS) capillary segments; n = 3 mice per group. Statistical analysis was performed using two-way RM-ANOVA with Tukey’s test. Data are mean ± s.d. Scale bars, 50 µm.