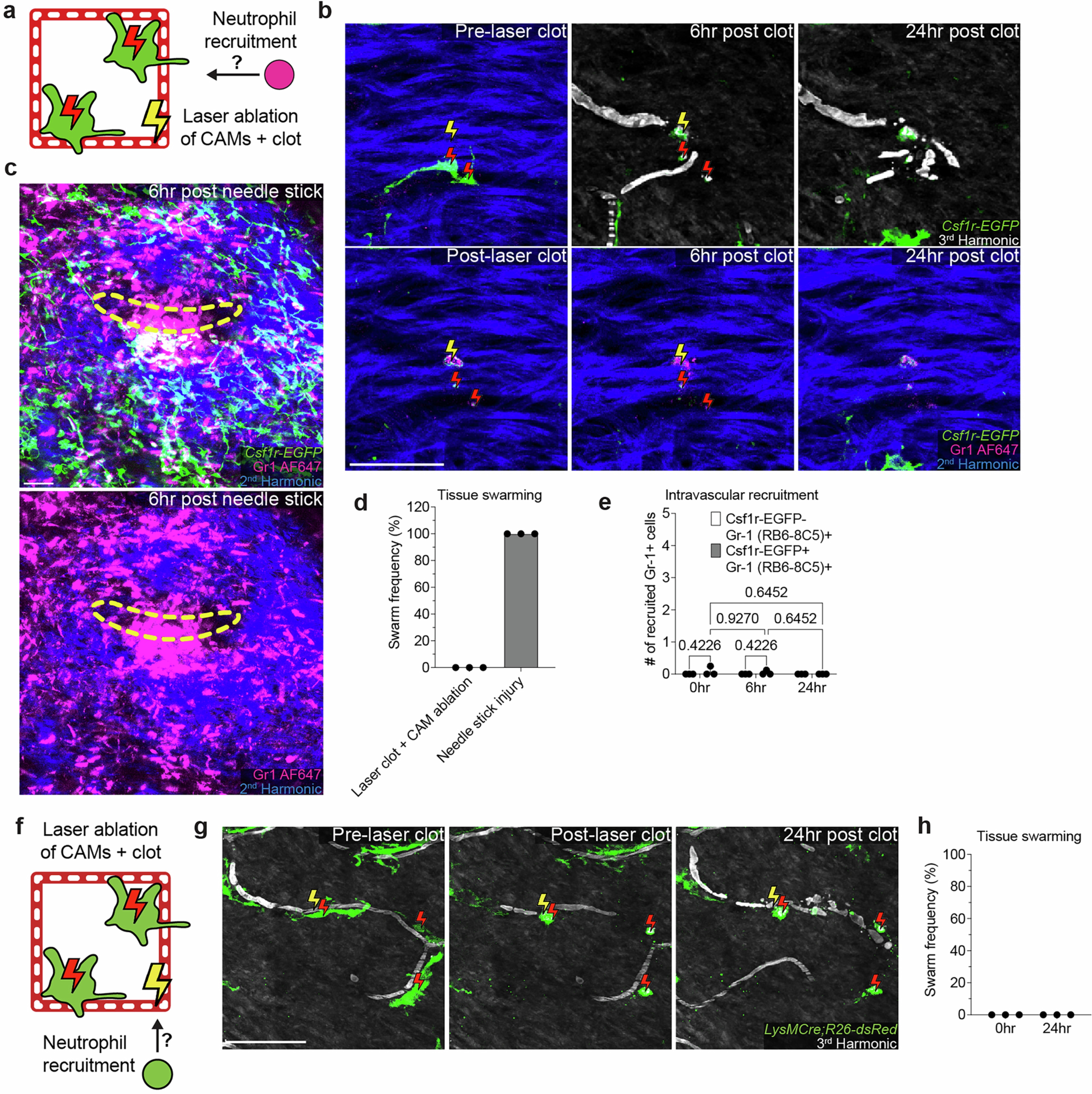
Extended Data Fig. 7: Laser-induced clots and CAM ablations do not recruit neutrophil swarms.
From: Niche-specific dermal macrophage loss promotes skin capillary ageing

a, Scheme of tracking neutrophil recruitment and swarming after laser-induced capillary clot experiment. b-c, (b) Sequential revisits of damaged capillary niche after laser-induced CAM ablation and clot formation or (c) large non-sterile tissue damage (28-gauge needle stick) in Csf1r-EGFP mice with intravenous neutrophil antibody labelling (Gr-1, clone RB6-8C5). Macrophage laser ablation (red lightning bolt) and capillary clot formation (yellow lightning bolt) were both performed at 940 nm for 1 s. Needle injury (yellow dashed line) was performed through epidermis and dermis. d, Quantification of neutrophil swarming at 6 h tissue damage (n = 16 capillary clots in CAM ablated regions, n = 9 needle injuries; 3 mice in each group; mean ± SD). e, Quantification of intravascular recruitment of neutrophil and monocyte populations at 0, 6, and 24 h post laser-induced capillary clotting in CAM ablated regions (n = 16 capillary clots in CAM ablated regions, 3 mice in total; Gr-1+ cell recruitment was compared by two-way RM ANOVA and Tukey multiple comparison tests; mean ± SD). f, Scheme of tracking neutrophil recruitment and swarming after laser-induced capillary clot experiment. g, Sequential revisits of damaged capillary niche after laser-induced CAM ablation and clot formation in LysMCre;R26-dsRed mice. Macrophage laser ablation (red lightning bolt) and capillary clot formation (yellow lightning bolt) were both performed at 940 nm for 1 s. h, Quantification of neutrophil swarming at 6 h tissue damage (n = 32 capillary clots in CAM ablated regions; 3 mice in total; mean ± SD). Scale bar, 50 µm.