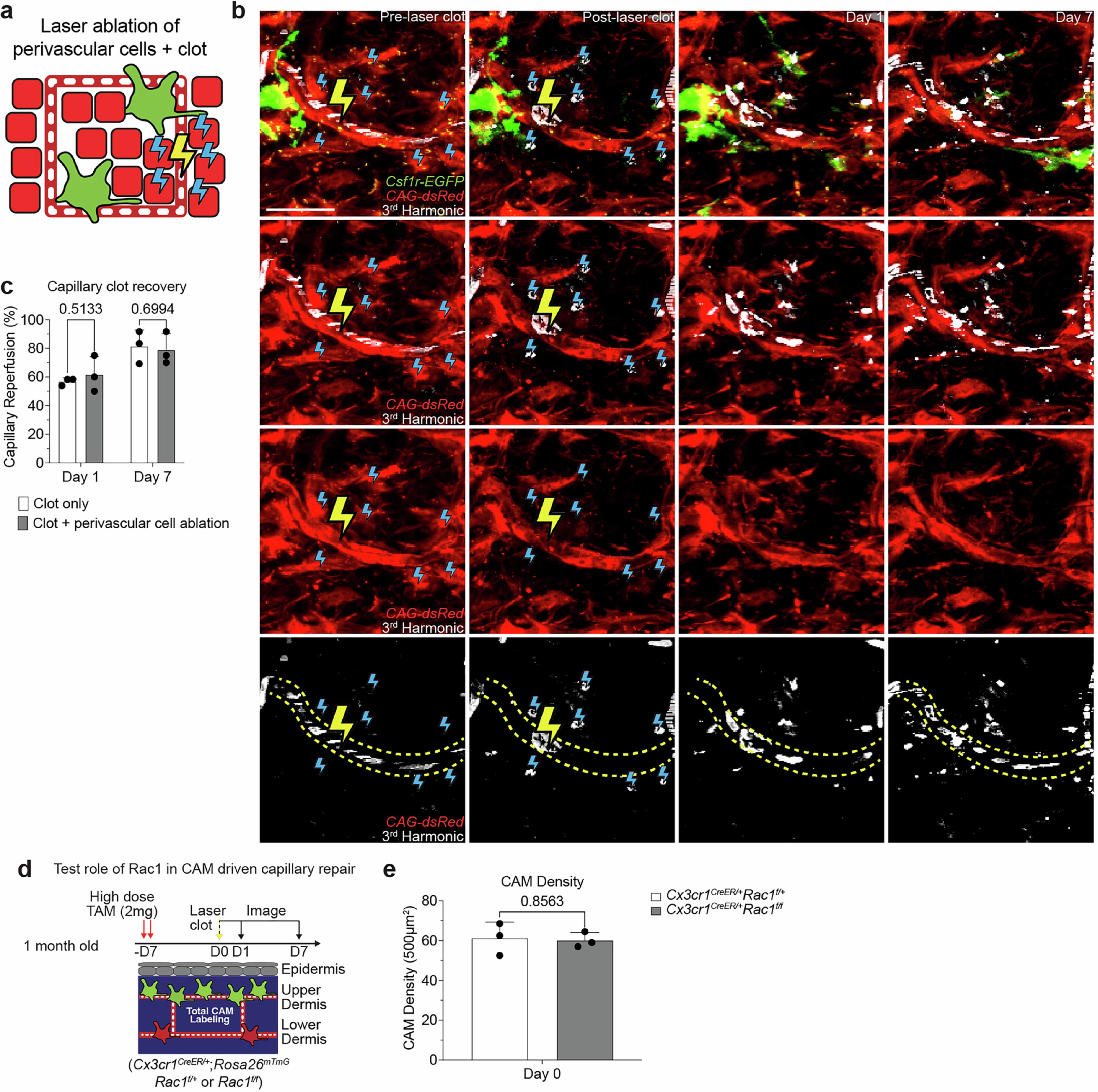
Extended Data Fig. 8: Capillary clot repair is unimpaired folllowing ablation of non-macrophage perivascular cells and CAM density remains stable in phagocytosis-deficient mice.
From: Niche-specific dermal macrophage loss promotes skin capillary ageing

a, Scheme of laser-induced capillary clot experiment. b, Sequential revisits of damaged capillary niche after laser-induced perivascular dermal cell ablation and clot formation in Csf1r-EGFP;CAG-dsRed mice. Perivascular dermal cell laser ablation (blue lightning bolt) and capillary clot formation (yellow lightning bolt) were both performed at 940 nm for 1 s. c, Quantification of capillary reperfusion at Day 1 and 7 after laser-induced clotting and perivascular cell ablation (n = 34 capillary clots in CAM ablated regions, n = 37 capillary clots in control regions; 3 mice in total; capillary reperfusion (perivascular dermal cell ablation vs control) was compared by two-way RM ANOVA and Fisher multiple comparison tests; mean ± SD). d, Scheme of laser-induced capillary clot in Cx3cr1CreER;Rac1fl/fl and Cx3cr1CreER;Rac1fl/+ mice. e, Quantification of CAM density at Day 7 after laser-induced clotting (n = 3 mice in each group; two 500 µm2 regions per mouse; CAM density (Rac1fl/+ vs Rac1fl/fl) was compared at day 0 (same day of clot induction) by unpaired Student’s t test; mean ± SD). Scale bar, 50 µm.