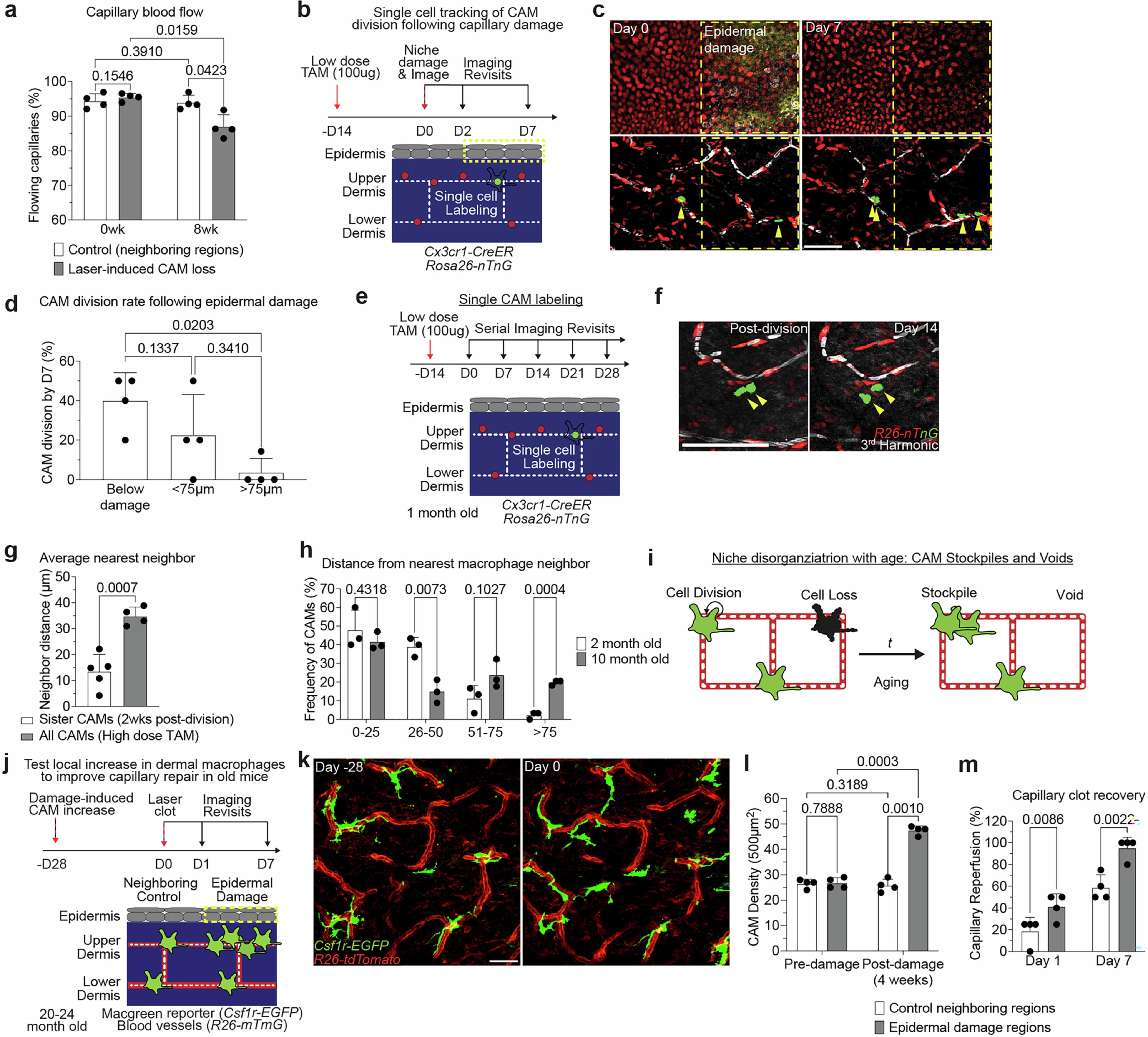
Extended Data Fig. 9: CAM loss and disorganization is partially restored by local epidermal damage to improve capillary repair in old mice.
From: Niche-specific dermal macrophage loss promotes skin capillary ageing

a, Quantification of capillary blood flow following laser-induced CAM loss (n = 293 capillary segments in CAM ablated regions (grey bar graph), n = 250 capillary segments in control neighbouring regions (white bar graph); n = 4 mice in total; capillary blood flow was compared by two-way RM ANOVA and Fisher multiple comparison tests; mean ± SD). b, Scheme of tracking of CAM proliferation following laser-induced damage to nearby capillary or epidermal niches. c, Representative revisits of single macrophage lineage tracing in Cx3cr1-CreERT2; R26-nTnG mice following epidermal damage. d, Quantification of CAM proliferation based on proximity to epidermal damage (n = 25 CAMs tracked in capillary damage regions, n = 56 CAMs tracked in epidermal damage regions; 4 mice in each group; CAM proliferation (based on damage proximity) was compared at day 7 by one-way RM ANOVA and Tukey multiple comparison tests; mean ± SD). e, Scheme of long-term tracking of CAM migration following cell division. f, Representative revisits of single macrophage lineage tracing in Cx3cr1-CreERT2; R26-nTnG mice. Weekly revisits were performed during homeostatic conditions for 5 weeks following a single low-dose intraperitoneal injection of tamoxifen (50 µg). g, Quantification of neighbouring CAM distance of recently divided sister CAMs was compared to total CAM neighbouring distance from Cx3cr1-CreERT2; R26-nTnG mice given a single high-dose intraperitoneal injection of tamoxifen (4 mg) (n = 26 sister CAM pairs, from 5 mice in low-dose group; n = 188 CAMs, from 4 mice in high-dose group; Average nearest neighbour distance (2 vs 10 month old) was compared at 0–25, 26–50, 51–75, and >75 µm intervals by unpaired Student’s t test mean ± SD). h, Quantification of distance between nearest CAM neighbours in 2- and 10-month-old Csf1r-EGFP mice (n = 90 CAMs in 2-month-old mice, n = 101 CAMs in 10-month-old mice; 3 mice in each age group; Frequency of CAM distribution (2 vs 10 month old) was compared at 0–25, 26–50, 51–75, and >75 µm intervals by two-way RM ANOVA and Tukey multiple comparison tests; mean ± SD). i, Working model of macrophage renewal and organization in the skin ageing capillary niche. j, Scheme of local damage-induced expansion of CAMs in the aged capillary niche. k, Representative images of CAM density in Csf1r-EGFP; R26-mTmG mice 28 days following overlaying epidermal laser damage. l, Quantification of CAM density following overlaying epidermal damage (n = 4 mice in total; two 500 µm2 regions for both epidermal damage and control conditions per mouse; CAM density was compared by two-way RM ANOVA and Fisher multiple comparison tests; mean ± SD). m, Quantification of capillary reperfusion at day 1 and 7 after laser-induced clotting (n = 17 capillary clots in epidermal damage regions, n = 17 capillary clots in neighbouring control regions; 4 mice in total; capillary reperfusion (with epidermal damage vs control) was compared at day 1 and day 7 by two-way RM ANOVA and Fisher multiple comparison tests; mean ± SD). following laser-induced damage to overlaying epidermal niche. Scale bar, 50 µm.