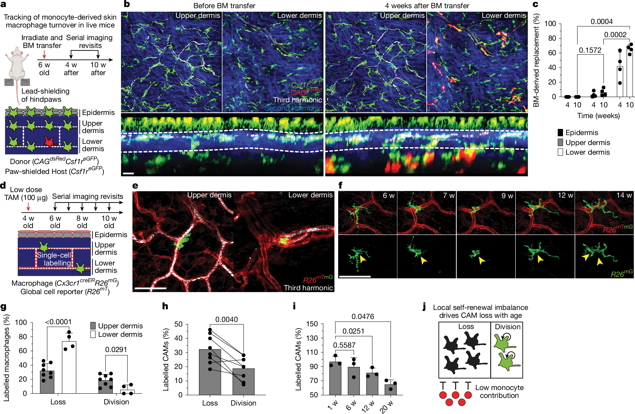
Fig. 3: Dermal macrophages use niche-specific self-renewal strategies leading to selective CAM loss with age.
From: Niche-specific dermal macrophage loss promotes skin capillary ageing

a, Schematic of serial intravital imaging in BM chimeras: Csf1reGFPCAGdsRed BM was transplanted into lethally irradiated Csf1reGFP mice; the hind paws were lead-shielded to preserve resident macrophages in the imaging area. The diagram was created using BioRender. b, Representative optical sections of dermal macrophage before and 4 weeks (4 w) after BM transfer. c, Quantification of macrophage repopulation at 4 and 10 weeks after BM transplantation. n = 4 mice; four 500 µm2 regions per skin compartment per mouse. The percentage of BM-derived GFP+dsRed+ macrophages was compared across skin compartments at 10 weeks using two-way RM-ANOVA with Tukey’s test. Data are mean ± s.d. d, Schematic of long-term in vivo macrophage lineage tracing. e, Representative upper- and lower-dermis images from Cx3cr1creERT2R26mTmG mice after intraperitoneal injection of low-dose tamoxifen (50 µg), showing single labelled macrophages followed weekly over 20 weeks. f, Upper dermal CAM local proliferation during homeostasis. Serial revisit images of individual traced macrophages. g, Quantification of monthly division and loss rates in the upper (n = 262 cells, 8 mice) versus lower (n = 42 cells, 4 mice) dermis. Statistical analysis was performed using two-way RM-ANOVA with Fisher’s test. Data are mean ± s.d. h, Monthly CAM-specific turnover rates (n = 262 CAMs, 8 mice) were compared using paired Student’s t-tests. Data are mean with paired lines. i, Lineage-tracing analysis of labelled CAMs over 20 weeks. n = 59 CAMs; 3 mice. Statistical analysis was performed using one-way RM-ANOVA with Tukey’s test. Data are mean ± s.d. j, Model: CAMs in the upper dermis rely on local proliferation for maintenance, in contrast to lower-dermal macrophages, which are replenished by monocytes. With age, CAM division becomes insufficient, leading to progressive CAM loss. Scale bars, 50 µm.