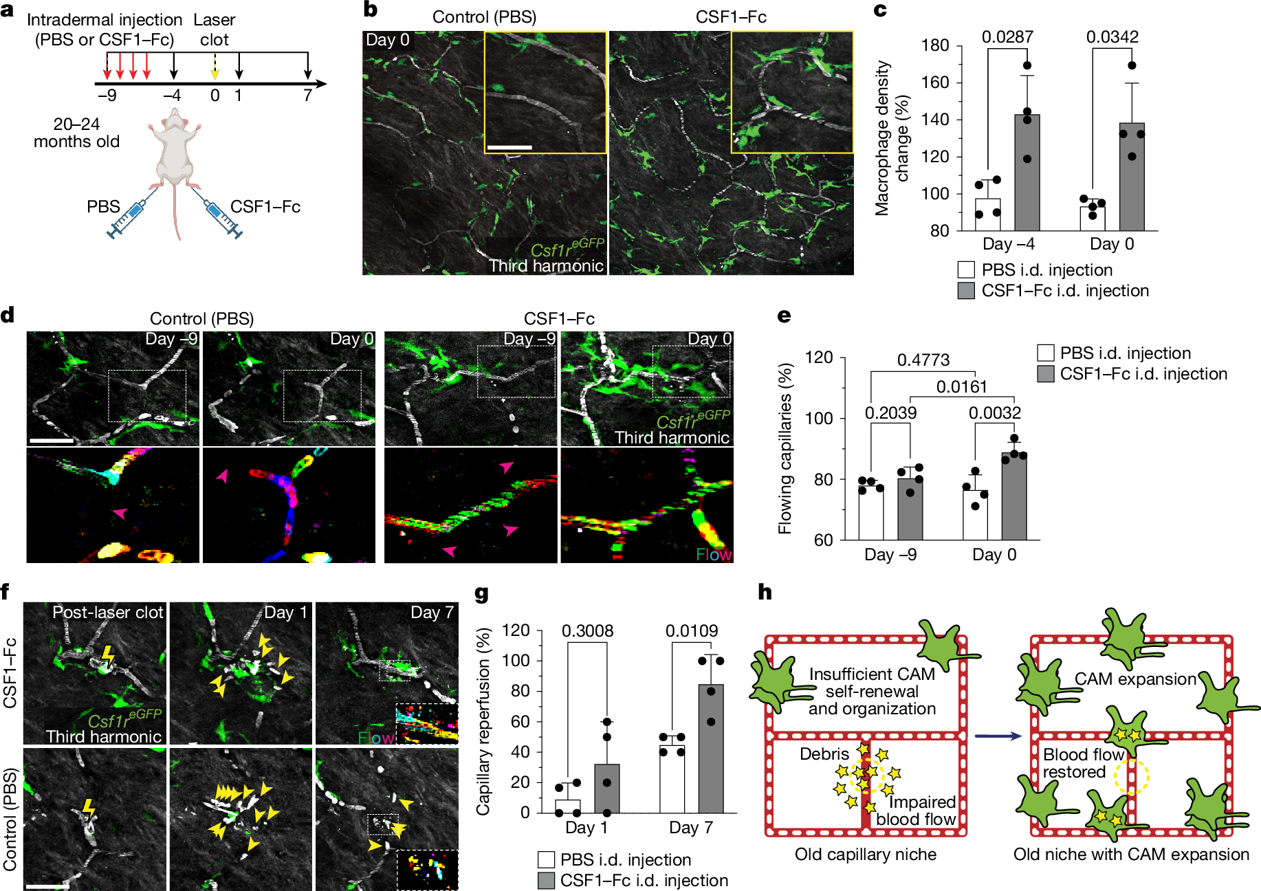
Fig. 5: Local CAM replenishment in old mice is sufficient to rejuvenate capillary repair and tissue reperfusion.
From: Niche-specific dermal macrophage loss promotes skin capillary ageing

a, Schematic of CSF1-induced rejuvenation in the aged skin capillary niche. The diagram was created using BioRender. b, Representative images of CAM density in Csf1reGFP mice, 9 days after daily intradermal (i.d.) injections (4 days) of CSF1–Fc (porcine CSF1 fused to IgG1a Fc) or PBS in contralateral hind paws of 20–24-month-old mice. c, Quantification of CAM density change after CSF1–Fc or PBS treatment. n = 4 mice; two 500 µm2 regions per condition per mouse; the percentage change relative to the density at day −9 was compared between day −4 and day 0 using two-way RM-ANOVA with Fisher’s test. Data are mean ± s.d. d, Representative images of capillary blood flow (red dashed outlines) in CSF1–Fc-treated or PBS-treated regions. The magenta arrowheads indicate obstructed RBC flow. The dotted white box shows third harmonic optical z-series pseudocoloured to visualize RBC movement along recovering vessels. e, Quantification of capillary flow after treatment. n = 214 segments per treatment; n = 4 mice. Statistical analysis was performed using two-way RM-ANOVA with Fisher’s test. Data are mean ± s.d. f, Sequential imaging of damaged capillaries after laser-induced clotting (yellow lightning bolt) in Csf1reGFP mice. The yellow arrowheads mark extraluminal vascular debris. g, Quantification of reperfusion at days 1 and 7 after clotting in CSF1–Fc-treated versus PBS-treated mice. n = 18 (CSF1–Fc) and n = 20 (PBS) clots; n = 4 mice. Statistical analysis was performed using two-way RM-ANOVA with Fisher’s test. Data are mean ± s.d. h, Model of resident macrophage ageing in the capillary niche. Age-associated CAM decline impairs vascular repair, which can be reversed by local macrophage expansion. Scale bars, 50 µm.