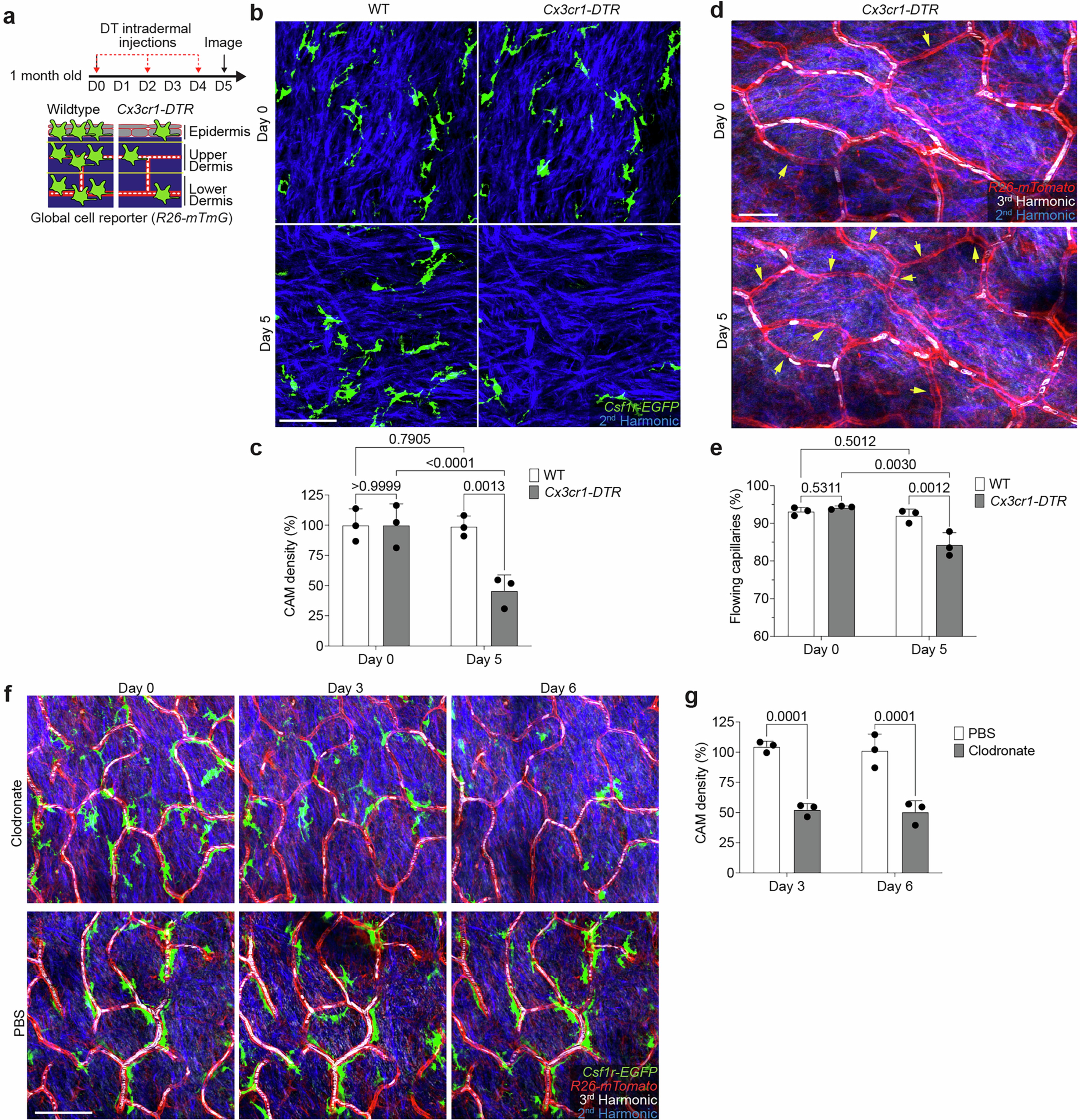
Extended Data Fig. 4: Impaired skin capillary blood flow following acute macrophage depletion.
From: Niche-specific dermal macrophage loss promotes skin capillary ageing

a, Scheme of capillary blood flow tracking following intraperitoneal injection every other day with diphtheria toxin (DT) (25 ng/g body weight in PBS) in both Cx3cr1-DTR; R26-mTmG and WT control (R26-mTmG) mice. b, Representative revisits of the same upper dermal capillary niches to visualize CAMs (Csf1r-EGFP) and dermal collagen (Second Harmonic). c, Quantifications reveal a significant reduction in CAM density following DT-treatment (n = 3 mice in each group; two 500 µm2 regions per mouse; CAM density (WT vs Cx3cr1-DTR) was compared for Day 0 and Day 5 time points by two-way RM ANOVA and Fisher multiple comparison tests; mean ± SD). d, Representative revisits of the same capillary network to visualize capillaries (R26-mTmG) and RBC flow (Third Harmonic). e, Quantifications reveal a significant reduction in the percentage of capillaries with blood flow following DT-induced cell depletion (n = 3 mice in each group; two 500 µm2 regions per mouse; obstructed capillary flow (WT vs Cx3cr1-DTR) was compared for Day 0 and Day 5 time points by two-way RM ANOVA and Fisher multiple comparison tests; mean ± SD). f, Representative images demonstrate macrophage depletion following intradermal injections of clodronate-liposomes every 3 days. Repeated intravital imaging of the vascular niche was performed to visualize macrophages (Csf1r-GFP), capillaries (R26-mTmG) and RBC flow (Third Harmonic). g, Quantification of CAM density following macrophage depletion (n = 3 mice in each group; two 500 µm2 regions per mouse; CAM density (clodronate vs PBS) was compared by two-way RM ANOVA and Fisher multiple comparison tests; mean ± SD). Scale bar, 50 µm.