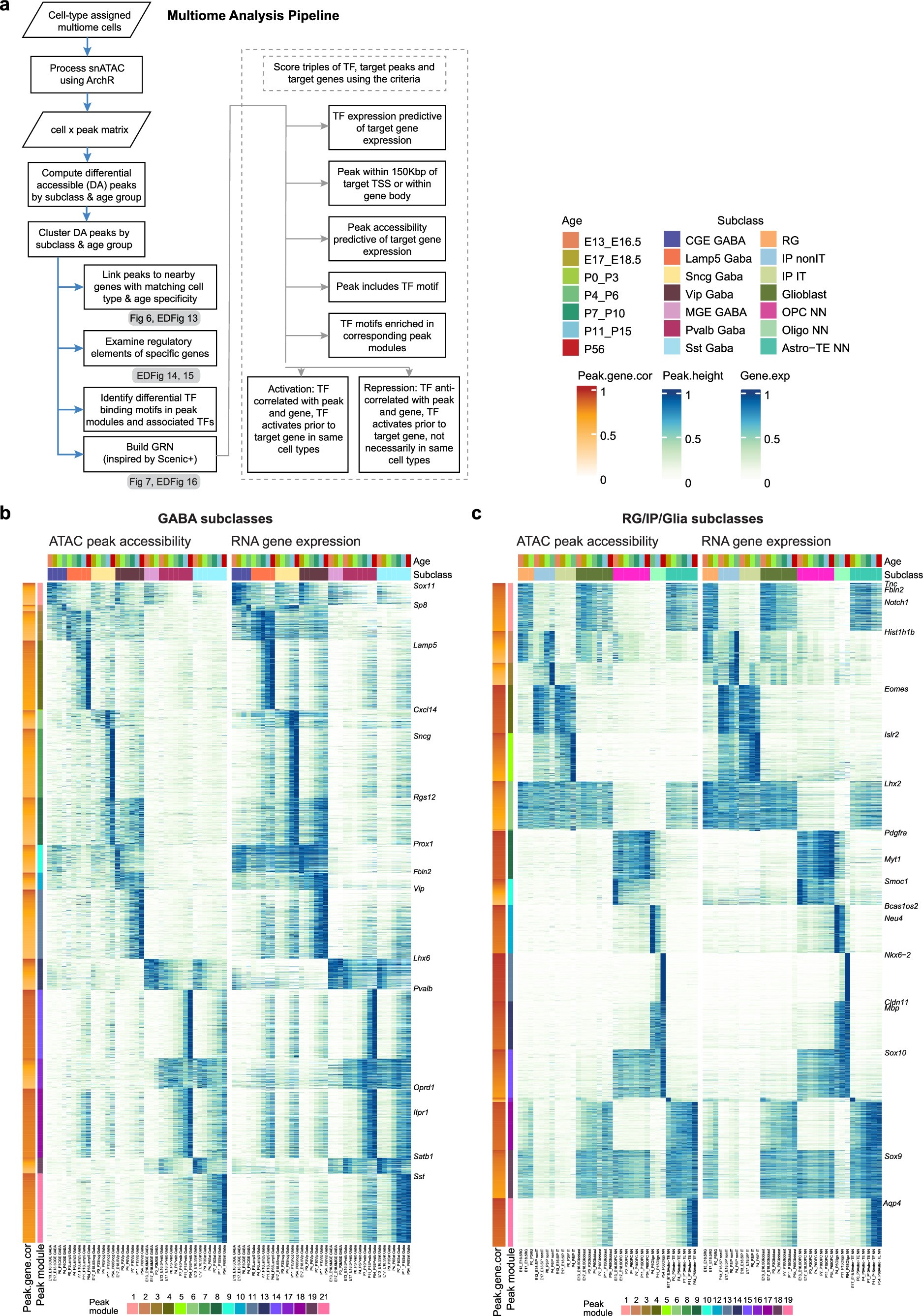
Extended Data Fig. 13: Correspondence of chromatin accessibility and gene expression across GABAergic and glial cell types and ages during development.
From: Continuous cell-type diversification in mouse visual cortex development

(a) Multiome data analysis flowchart. (b,c) Heatmap representations of corresponding peak accessibility and gene expression in GABA subclasses (b) and glia subclasses (c). In each panel, each row corresponds to a peak-gene pair, ordered by peak module and peak-gene correlation, and each column corresponds to a subclass-by-age group. The left-hand heatmap shows the average peak accessibility in each subclass-by-age group. The right-hand heatmap shows the average gene expression in each subclass-by-age group. Accessibility and expression values are normalized, with maximum value of 1 per peak or gene and 0 indicating no accessibility or expression.