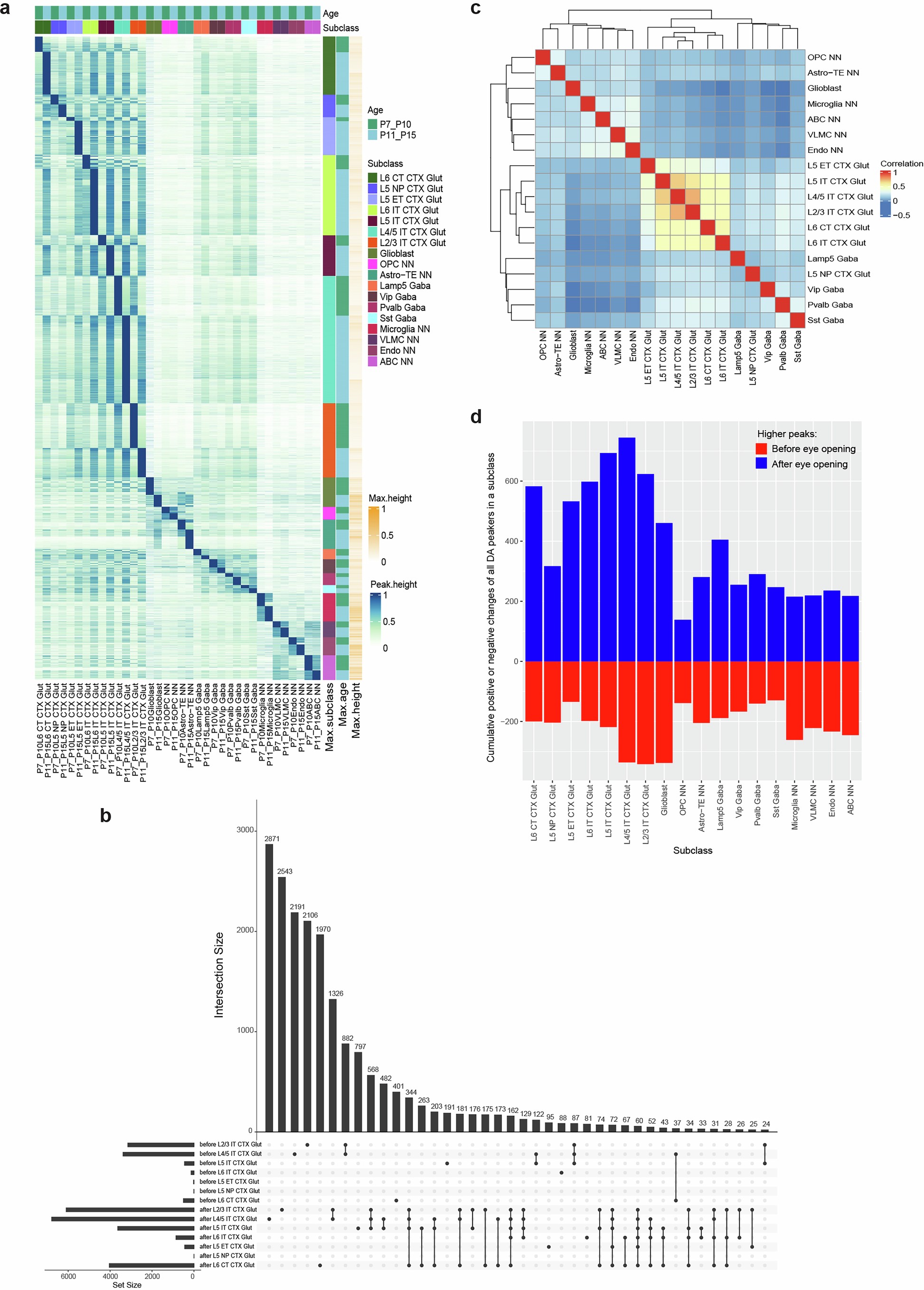
Extended Data Fig. 17: Cell-type specific chromatin accessibility changes before and after eye opening.
From: Continuous cell-type diversification in mouse visual cortex development

(a) Heatmap representation of accessibility of DA peaks before and after eye opening. Each row corresponds to a peak, ordered by the subclass and age group with maximum accessibility. (b) Number of DA peaks before and after eye opening shared among different glutamatergic subclasses. Each column corresponds to a combination of different subclasses, and the bar height represents the number of peaks shared by the given combination of subclasses and age group (intersection size). The bar graph to the left of the subclass labels shows the total number of DA peaks for each subclass before or after eye opening (set size). (c) Correlation of the chromatin accessibility changes before and after eye opening among all subclasses. The chromatin accessibility change is measured as the difference of average peak height between the two age groups for the given subclass, based on all the DA peaks defined in (a). (d) Cumulative positive and negative changes for each subclass before and after eye opening based on all the DA peaks defined in (a).