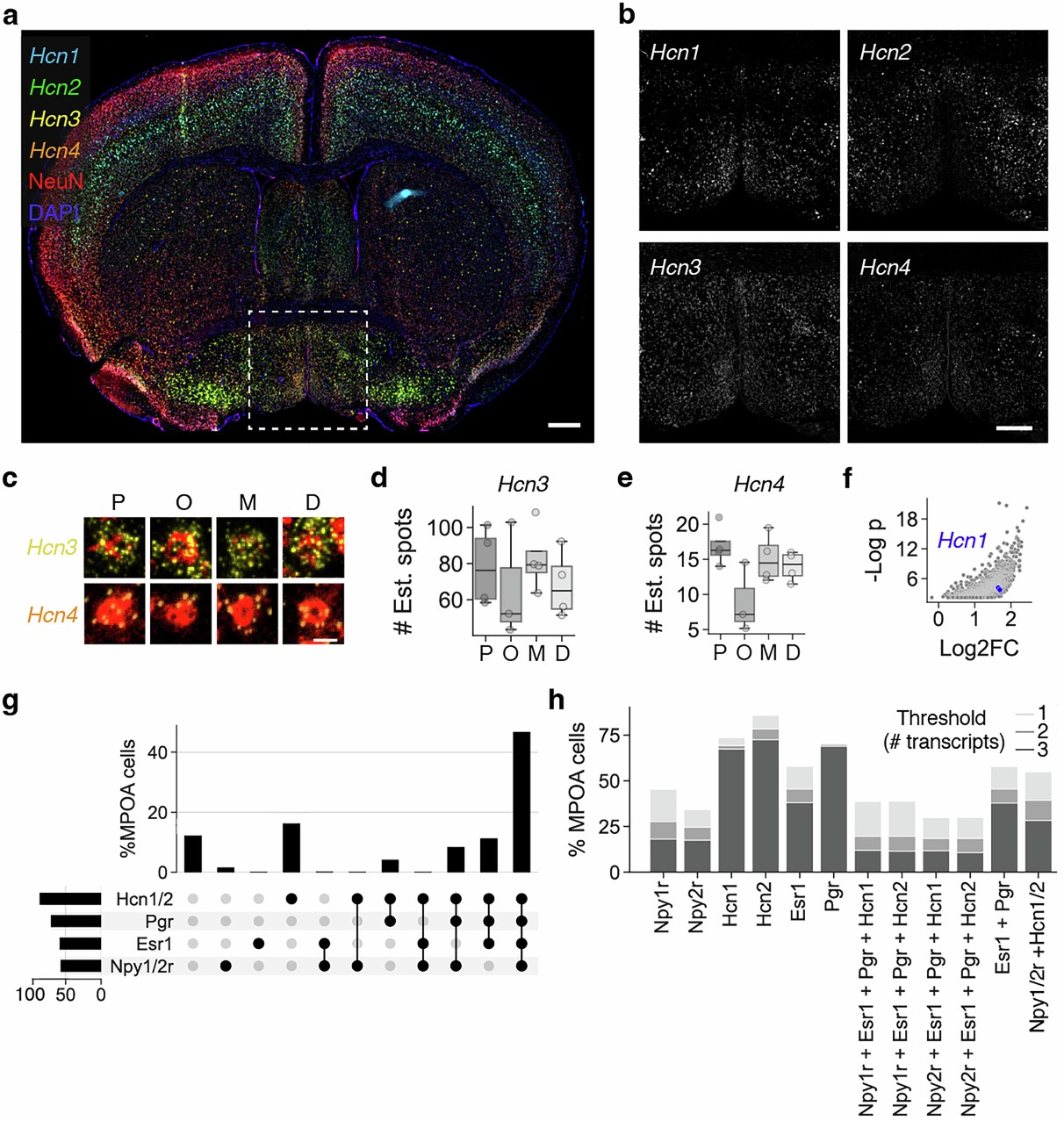
Extended Data Fig. 7: Hcn expression in the MPOA and co-expression with Pgr, Esr1 and Npyr.
From: Integration of hunger and hormonal state gates infant-directed aggression

a, Example coronal brain section with Hcn transcripts, after multiplexed in situ hybridisation and counterstaining with NeuN and DAPI. Scale bar, 500 µm. b, Hcn subunit expression in the MPOA. Scale bar, 300 µm. c–e, Hcn3 and Hcn4 mRNA expression across estrous cycle (c, red, NeuN counterstain; scale bars, 10 µm) and quantification (d,e, estimated number of spots, see Methods; n (left to right) = 4, 3, 4 and 4 mice). f, RNA-seq of genes upregulated by E2 treatment in Esr1+ neurons across the mouse brain (data from37). p, P value. FC, fold change. g,h, Co-expression of indicated transcripts in MPOA neurons (g), and percentage of co-expression in MPOA neurons depending on detection threshold (h). Based on data from79 (see Methods). Statistics: One-way ANOVA with Tukey post hoc test in d,e. Box plots: median (line), interquartile range (box), whiskers, 1.5× IQR. *P < 0.05. See Supplementary Table 3 for further details of the statistical analyses.