Extended Data Fig. 9: MPOA neuronal responses to pup stimuli in Agg– mice, and aggression state encoding in the MPOA.
From: Integration of hunger and hormonal state gates infant-directed aggression

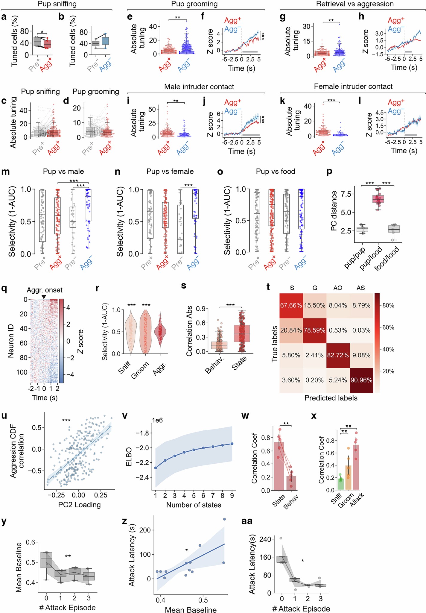
a, b, Percentage of MPOA neurons tuned (activated or inhibited) to pup sniffing in Agg+ (a, n = 4) and Agg– (b, n = 2) mice before (Pre) and after food deprivation. c, d, Absolute tuning index of MPOA neurons during pup chemoinvestigation (c, n = 154 neurons, N = 4 mice) and pup grooming (d, n = 99 neurons, N = 3 mice) before and after food deprivation. e–l, Absolute tuning index (e,g,i,k) and Z-scored neuronal responses (f,h,j,l) of MPOA neurons during indicated behaviours (n = 154 (Agg+), 148 (Agg–) neurons, N = 4 (Agg+), 2 (Agg–) mice in e; n = 54 (Agg+), 52 (Agg–) neurons, N = 4 (Agg+), 2 (Agg–) mice in f; n = 154 (Agg+), 88 (Agg–) neurons, N = 4 (Agg+), 1 (Agg–) mice in g; n = 33 (Agg+), 16 (Agg–) neurons, N = 4 (Agg+), 1 (Agg–) mice in h; n = 116 (Agg+), 60 (Agg–) neurons, N = 3 (Agg+), 1 (Agg–) mice in i,k; n = 64 (Agg+), 19 (Agg–) neurons, N = 3 (Agg+), 1 (Agg–) mice in j; n = 49 (Agg+), 9 (Agg–) neurons, N = 3 (Agg+), 1 (Agg–) mice in l). m–o, Selectivity of chemoinvestigation-associated responses for indicated stimulus pairs compared with pups (n = 116, 60 neurons from n = 3, 1 mice in m,n; n = 243 (Agg+), 148 (Agg–) neurons, N = 5 (Agg+), 2 (Agg–) mice in o). Selectivity score 1 = neuron exclusively activated during pup sniffing; score 0 = exclusive activation during sniffing of another stimulus; score 0.5 = nonselective response. p, PC distance between Pre and Post episodes during pup vs food investigation (n (left to right) = 5, 20 and 5 episodes, N = 5 mice). Dashed lines and grey bars in f,h,j,l indicate sniffing onset and mean bout duration (f, 4.6 s, h, 2.3 s, j, 8.2 s, l, 3.6 s), respectively. q, Z-scored neuronal responses during pup-directed aggression (average of episodes 2–5) with hierarchical clustering based on mean response onset (n = 243 neurons, N = 5 mice). r, Selectivity (see Methods) of MPOA neurons for indicated behaviours relative to no behaviour (n = 243 neurons, N = 5 mice). s, Absolute correlation of MPOA neuronal activity with either aggression ethogram (‘Behaviour’) or with cumulative distribution function (CDF) of aggression state (‘State’) (n = 243 neurons, N = 5 mice). t, Averaged confusion matrix from SVMs trained on PC1 and PC2. S, pup sniffing, G, pup grooming, AO, first aggression, AS, later aggression. u, Correlation between each neuron’s PC2 loading and its correlation coefficient with the CDF of aggression episodes (linear regression, R2 = 0.356, P = 4.46 × 10−25, n = 243 neurons, N = 5 mice). v, ELBO score for HMM fitting. w, Absolute correlation coefficients between MPOA neuronal activity and either the aggression ethogram (Behaviour) or the binary aggression state (State), where State is defined as 0 before and 1 after the first occurrence of aggression behaviour (n = 5 mice). x, Correlation between inferred HMM states associated with pup sniffing, pup grooming, or aggression and their binary behaviour state defined by the onset of the corresponding behaviour (0 before, 1 after first occurrence) (n = 5 mice). y, Mean baseline MPOA neuronal activity during the 3 s preceding attack onset across successive attack episodes (n = 4 mice). z, Correlation between mean baseline activity and latency of the subsequent attack episode (12 episodes from n = 4 mice; linear regression, R2 = 0.441, P = 0.011). aa, Attack latency across consecutive attack episodes (n (left to right) = 4, 3, 4 and 2 mice). Statistics: Paired t-test (two-sided) in a,b,s,w,x. Wilcoxon Signed-Rank test (two-sided) in c,d. U test in e,g,i,k,m–o. Two-way ANOVA with Tukey post hoc test in f,h,j,l. One-way ANOVA with Tukey post hoc test in p. Kurtosis test (two-sided) in r. One-way ANOVA in y. Repeated-measures ANOVA with Greenhouse-Geisser correction in aa. Data are mean ± s.e.m. Box plots: median (line), interquartile range (box), whiskers, 1.5× IQR. Shaded areas represent 95% CI. *P < 0.05, **P < 0.01, ***P < 0.001. See Supplementary Table 3 for further details of the statistical analyses.