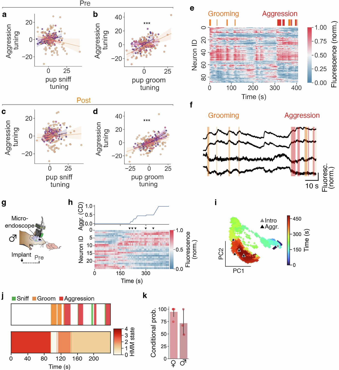
Extended Data Fig. 10: Behavioural co-tuning of MPOA neurons, and aggression state encoding in the MPOA of males.
From: Integration of hunger and hormonal state gates infant-directed aggression

a–d, Correlation between the tuning of MPOA neurons to pup-directed aggression and either pup sniffing (a, c, n = 243 neurons, N = 5 mice) or grooming (b, d, n = 186 neurons, N = 4 mice), assessed before (a, b) or after (c, d) food deprivation. Positive values represent activation, negative values inhibition. Each dot represents a single neuron; neurons from the same animal are shown in matching colours. Linear mixed-effects model with mouse ID as random effect (a, P = 0.204; b, P < 0.0001; c, P = 0.077; d, P < 0.0001). e, Representative heatmap of neuronal responses from an Agg+ animal displaying both pup grooming and pup-directed aggression (neurons sorted by hierarchical clustering; n = 89 neurons). f, Example traces from two MPOA neurons positively (top) or negatively (bottom) tuned to both pup grooming and pup-directed aggression. g, Miniature microscope recordings during pup-directed aggression in virgin males. h, Example heatmap of neuronal activity sorted based on correlation of activity with cumulative distribution (CD) of aggression (n = 25 neurons). Arrows indicate attack episodes. i, Population activity traces projected onto first two PCs. Note the aggression-specific state along PC2. j, Example HMM state segmentation with ethogram (top) and Agg+ neural data (bottom). k, Conditional probability of observing the indicated behaviour (aggression) when the system is in the HMM state most frequently aligned with aggression (n (left to right) = 5, 3 mice). Statistics: U test (two-sided) in k. Box plots: median (line), interquartile range (box), whiskers, 1.5× IQR. Data are mean ± s.e.m. *P < 0.05, **P < 0.01, ***P < 0.001. See Supplementary Table 3 for further details of the statistical analyses.