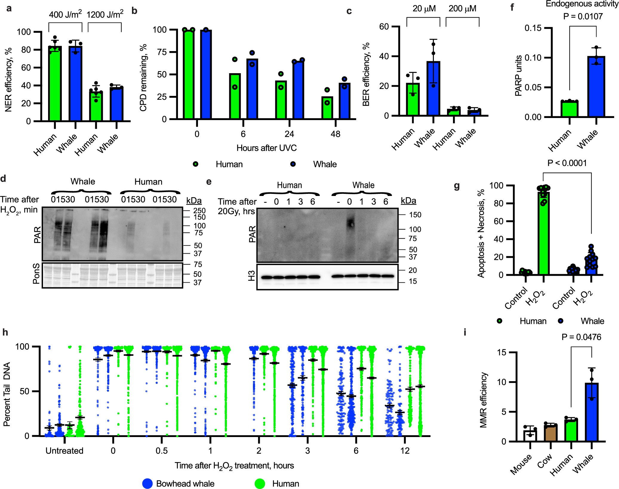
Extended Data Fig. 4: DNA repair and PARP activation in bowhead whale and human cells.
From: Evidence for improved DNA repair in the long-lived bowhead whale

a, Nucleotide excision repair (NER) efficiency measured by host cell reactivation of UV-irradiated luciferase reporter. Human, n = 2 biological replicates (6 measurements from independent experiments); whale, n = 2 biological replicates (3 measurements). Data are mean ± SD. b, Cyclobutane pyrimidine dimer (CPD) removal kinetics after 30 J/m² UVC in confluent fibroblasts (n = 2 biological replicates per species). c, Base excision repair (BER) efficiency measured by reactivation of luciferase plasmid treated with methylene blue and light (n = 3 biological replicates per species). Data are mean ± SD. d, e, Poly-ADP-ribosylation in bowhead whale fibroblasts after H2O2 (d) or γ-irradiation (e), assessed by Western blot. Experiments repeated three times with similar results. f, Baseline PARP activity in nuclear extracts (n = 3 biological replicates per species). Data are mean ± SD.; Welch’s two-sided t-test. g, Apoptosis/necrosis 48 h after 700 µM H2O2, measured by Annexin V/PI flow cytometry (n = 3 biological replicates per species across 4 independent experiments; data pooled). Data are mean ± SD.; unpaired two-sided t-test. h, DNA repair after oxidative stress by alkaline comet assay following 700 µM H2O2. Two fibroblast lines per species were analysed; each dot represents an individual cell, pooled for analysis. Data are mean ± SEM. i, Mismatch repair (MMR) measured by reactivation of a heteroduplex eGFP plasmid containing a G/T mismatch, co-transfected with DsRed control. Repair frequency calculated as GFP+/DsRed+ ratio (n = 3 biological replicates per species). Data are mean ± SD; Welch’s two-sided t-test.