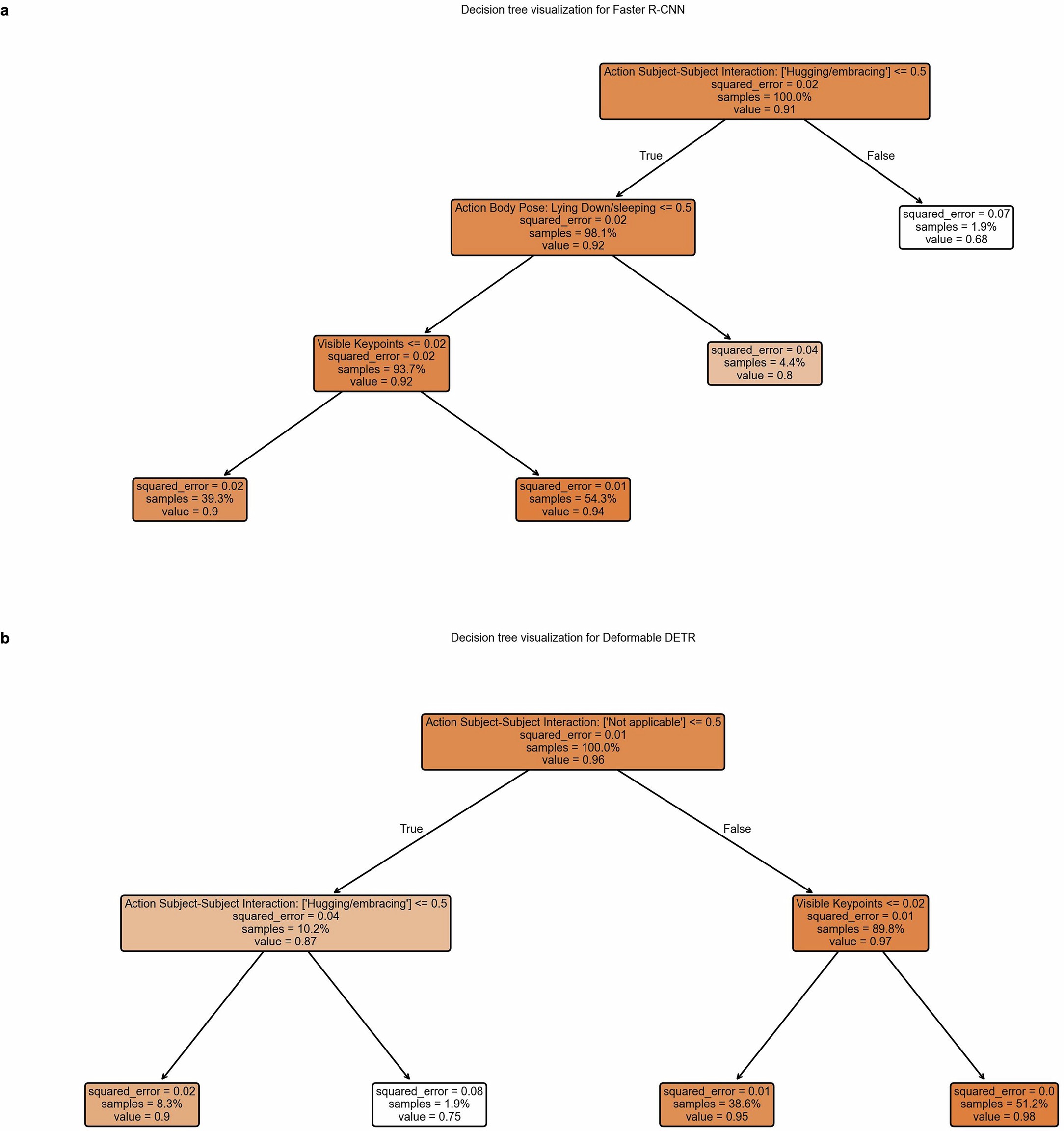
Extended Data Fig. 6: Decision tree models for person detection: Faster R-CNN and Deformable DETR.
From: Fair human-centric image dataset for ethical AI benchmarking

This figure illustrates decision tree models for person detection using (a) Faster R-CNN and (b) Deformable DETR. Notably, subject interactions, such as hugging or embracing, have a large impact on the performance of both models.