Fig. 5: Lysosome activity and LNPK regulate secretome translation via eIF2.
From: Secretome translation shaped by lysosomes and lunapark-marked ER junctions

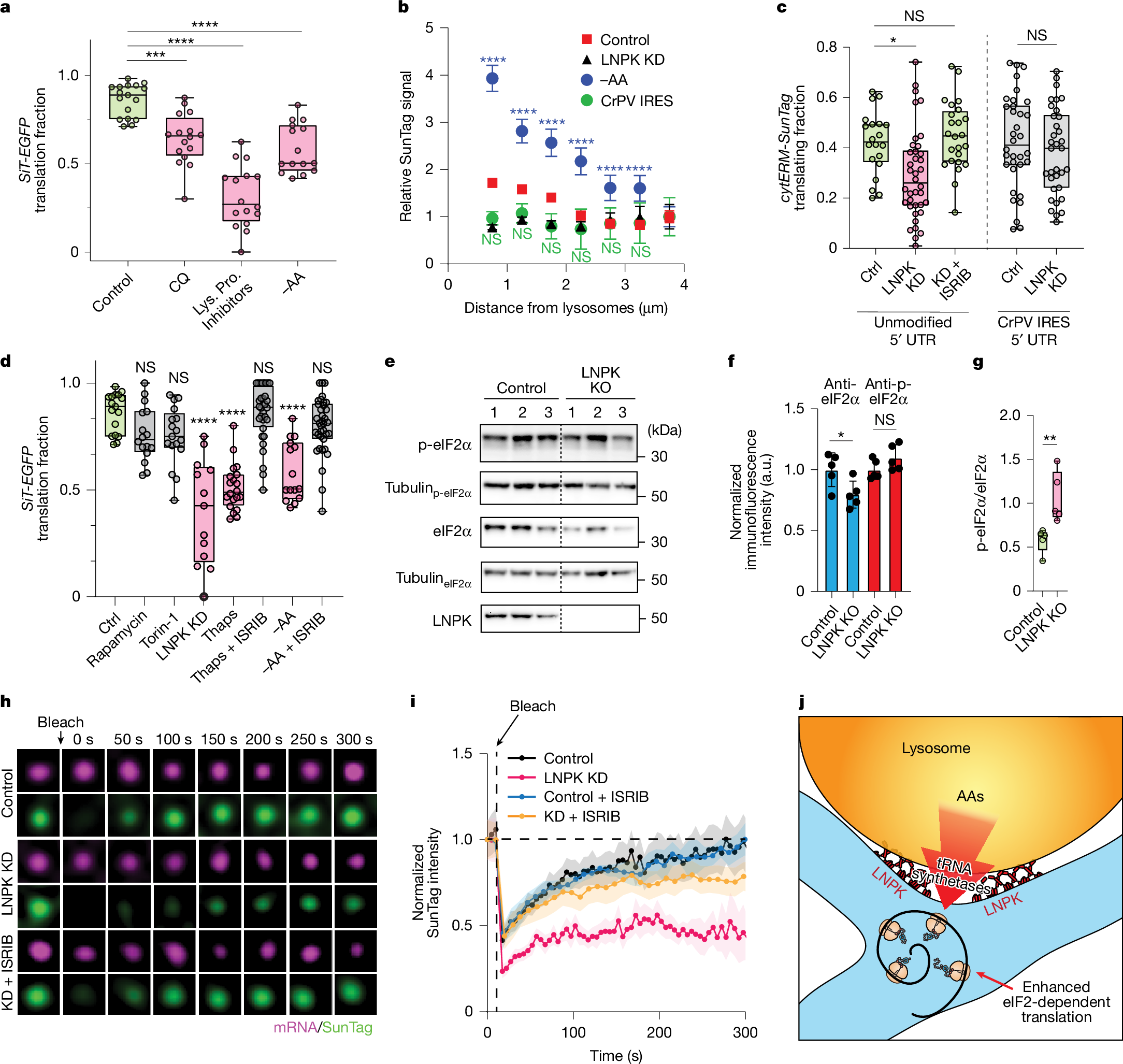
a, Translating fraction of SiT-EGFP mRNA under control conditions, with chloroquine (CQ; 10 µM, 4 h; n = 16 cells), lysosomal protease inhibitor (Lys. Pro. Inhibitors; 1 h; n = 16) or amino acid starvation (−AA; 16 h; n = 15). Comparisons versus control; Dunnett’s test, ***P = 0.0003, ****P < 0.0001. b, Relative SunTag intensity versus distance from lysosome (500 nm bins) for cytERM–SunTag–MS2 under control conditions, with LNPK knockdown, amino acid depletion or CrPV IRES expression. Shaded areas represent 95% confidence intervals. Comparisons versus LNPK KD; multiple unpaired t-tests, ****P < 0.0001. c, Left, translating fractions of cytERM–SunTag in control (Ctrl; n = 20 cells), LNPK-KD cells (n = 38) and LNPK-KD cells with 200 nM ISRIB (n = 24). Comparisons versus control; Dunnett’s test, *P = 0.0081 (LNPK KD), P = 0.7951 (LNPK KD plus ISRIB). Right, translation of cytERM–SunTag with CrPV IRES 5′ UTR in control (n = 34) and LNPK-KD (n = 34) cells. Unpaired two-tailed t-test, P = 0.3777. d, Translating fraction of SiT-EGFP mRNA under control conditions, with rapamycin (100 nM, 1 h, n = 16), torin-1 (1 µM, 1 h, n = 17), LNPK KD (n = 13), 1 µM thapsigargin (Thaps; 1 h, n = 20), 1 µM thapsigargin plus 200 nM ISRIB (1 h, n = 32), amino acid starvation (16 h, n = 15), or amino acid starvation plus 200 nM ISRIB (1 h, n = 36). Comparisons versus control. Dunnett’s test, ****P < 0.0001. e, Western blots of total eIF2α, phosphorylated eIF2α (p-eIF2α), LNPK and tubulin (as loading control) from control and LNPK-KO cells (3 replicates). f, Quantification of total eIF2α (blue) and p-eIF2α immunofluorescence in control and LNPK-KO cells. Unpaired two-tailed t-test versus control: eIF2α, *P = 0.0346; p-eIF2α, P = 0.14. g, Ratio of p-eIF2α/eIF2α from immunofluorescence (5 replicates). Unpaired two-tailed t-test, **P = 0.0095. h, Time-lapse images of FRAP recovery of SunTag (green) at cytERM–SunTag MS2 (magenta) in control cells, LNPK-KD cells and LNPK-KD cells treated with ISRIB. Arrows indicate photobleaching sites. i, FRAP recovery curves for control (n = 31), LNPK-KD (n = 31), control plus ISRIB (n = 10) and LNPK-KD plus ISRIB (n = 32) conditions. The vertical dashed line indicates time of photobleaching and the horizontal dashed line indicates a normalized intensity of 1. Shaded areas represent 95% confidence intervals. j, Model showing how LNPK and lysosomes form ER junctional hubs to enhance secretome translation via eIF2-dependent initiation. AAs, amino acids.