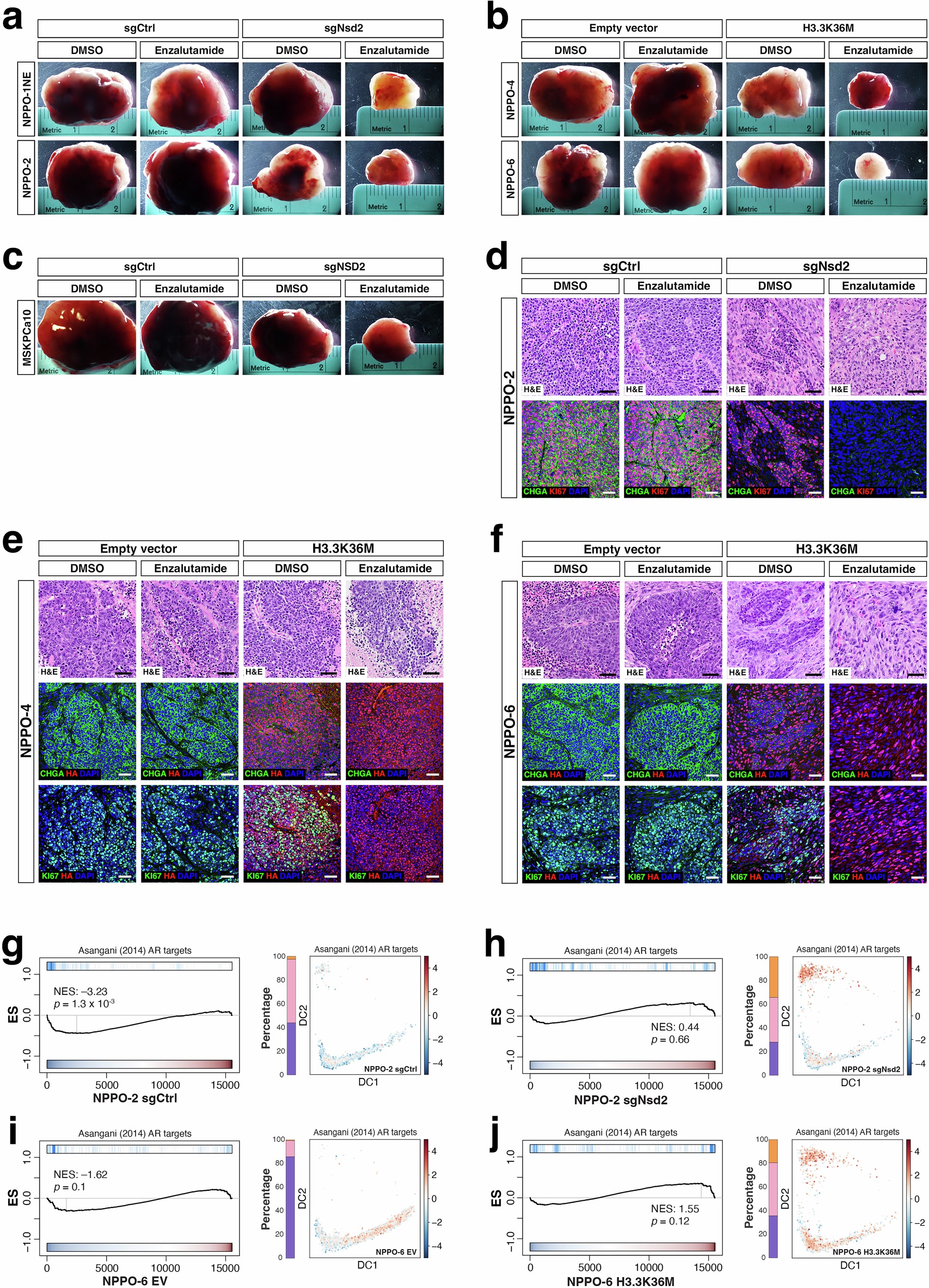
Extended Data Fig. 8: Graft response to combined NSD2 targeting and enzalutamide treatment.
From: NSD2 targeting reverses plasticity and drug resistance in prostate cancer

a-c, Representative whole-mount images of grafts following subcutaneous implantation of NPPO-1NE and NPPO-2 control or Nsd2 knock-out organoids (a), NPPO-4 and NPPO-6 control or H3.3K36M-transfected organoids (b), and MSKPCa10 control or NSD2 knock-out organoids (c) into castrated NOD/SCID immunodeficient mice treated with DMSO control or enzalutamide. d-f, H&E and immunofluorescence analysis of sections from NPPO-2 (d), NPPO-4 (e), and NPPO-6 (f) grafts. CHGA, Chromogranin A; HA, Hemagglutinin tag. Scale bars, 50 µm. g-j, (left) Gene Set Enrichment Analysis (GSEA) on pseudo-bulk from snRNA-seq data showing enrichment for a canonical AR target signature57 in the NPPO-2 sgCtrl (g) and NPPO-2 sgNsd2 (h) organoids, as well as in the NPPO-6 EV (i) and NPPO-6 H3.3K36M (j) organoids. Vertical blue lines (top) indicate the position of genes from the predefined set within the genes ranked from the least expressed to the most expressed in the organoid snRNA-seq sample (bottom). Plot show the enrichment score (ES) on the y-axis, and normalized enrichment score (NES) with nominal P-value (p) computed across 1,000 permutations of gene labels using permutation tests (one-sided). (right) Diffusion component projection of protein activity inferred from snRNA-seq data. Shown are cluster composition on the left as stacked bar plots and gene expression enrichment for a canonical AR target signature57 in the NPPO-2 sgCtrl (g) and NPPO-2 sgNsd2 (h) organoids, as well as in the NPPO-6 EV (i) and NPPO-6 H3.3K36M (j) organoids. Normalized Enrichment Scores (NES) are colored from blue (negative) to red (positive).