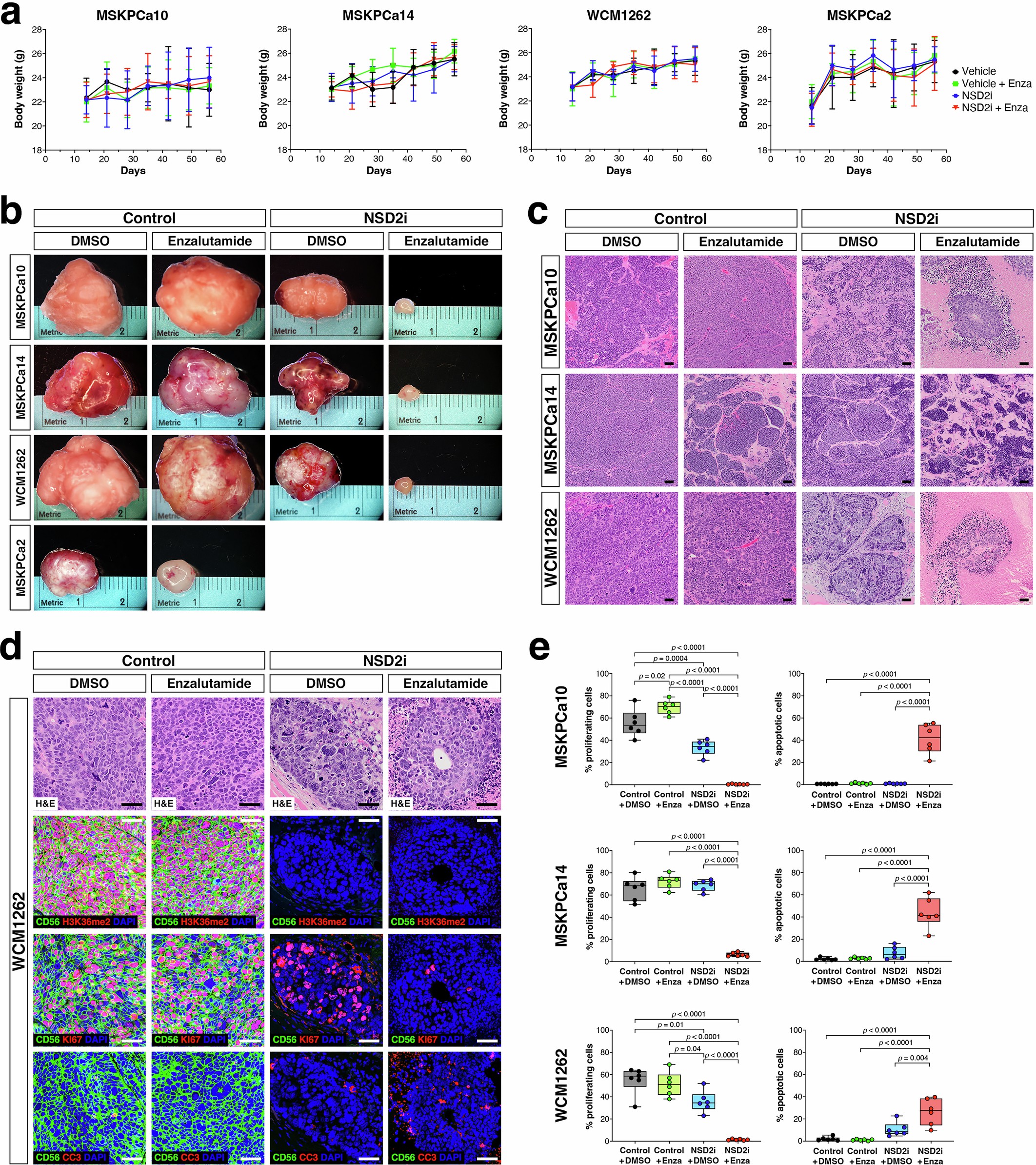
Extended Data Fig. 10: Effects of the novel NSD2i on in vivo xenografts of CRPC organoids.
From: NSD2 targeting reverses plasticity and drug resistance in prostate cancer

a, Overall body weights of mice utilized in xenograft experiments. Data points indicate mean ± s.d. (n = 6 mice for each experiment). No significant differences were observed between treatment groups. b, Representative whole-mount images of grafts following subcutaneous implantation of the indicated organoid lines and growth for 56 days. Grafts were treated with 150 mg/kg NSD2i and 10 mg/kg enzalutamide following the timeline shown in Fig. 5a. Images are not shown for the MSKPCa2 grafts following NSD2i treatment as they were too small to be recovered. c, Hematoxylin-eosin (H&E) stained sections of grafts for MSKPCa10, MSKPCa14, and WCM1262 following the indicated treatments. Note the extensive necrosis and/or fibrosis observed following combined NSD2i and enzalutamide treatment. Scale bars, 50 µm. d, H&E and immunofluorescence staining of sections from WCM1262 grafts following the indicated treatments. CC3, cleaved caspase 3. Scale bars, 50 µm. e, Box and whiskers plots show percentage of proliferating cells (left) and apoptotic cells (right) in the four treatment conditions in MSKPCa10, MSKPCa14, and WCM1262 grafts. Each dot represents one xenograft. Data are expressed as median and interquartile (IQR) ranges (n = 6 biological replicates); whiskers show Min to Max, and all points are shown. Analysis was performed using one-way ANOVA and Tukey’s multiple comparison test.