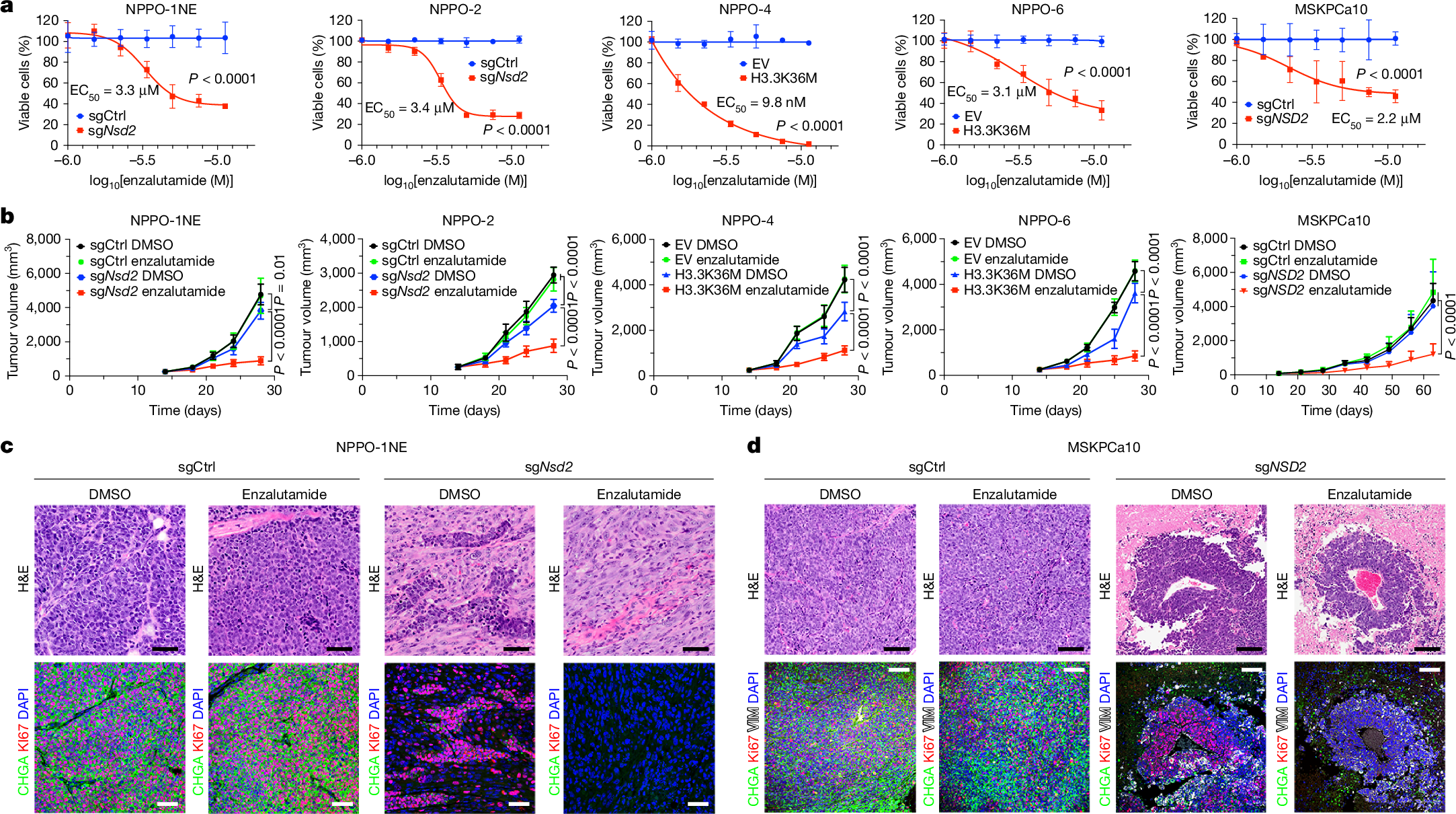
Fig. 4: NSD2 targeting restores enzalutamide responses in neuroendocrine organoids and grafts.
From: NSD2 targeting reverses plasticity and drug resistance in prostate cancer

a, Dose–response curves for enzalutamide-treated Nsd2 knockout (sgNsd2) or control (sgCtrl) NPPO-1NE and NPPO-2 organoids, for control (EV, empty vector) or H3.3K36M-transfected NPPO-4 and NPPO-6 organoids, and for NSD2 knockout (sgNSD2) or control (sgCtrl) MSKPCa10 organoids. Data points indicate the mean ± s.d. (n = 3 biological replicates). IC50 values were calculated from dose–response curves by nonlinear regression (curve fit). Dose–response curves were compared by two-way ANOVA. b, Tumour growth curves for the same lines as in a, except treated with enzalutamide or DMSO control in vivo starting at day 14 after subcutaneous grafting in castrated NOD/SCID mice at day 0. Data points indicate the mean ± s.d. (n = 5 (NPPO-1NE, NPPO-2, NPPO-4 and NPPO-6) or n = 6 (MSKPCa10) biological replicates). Analysis was performed using two-way ANOVA and Tukey’s multiple comparison test. c,d, H&E and immunofluorescence analyses of sections from sgCtrl or sgNsd2 NPPO-1NE (c) and sgCtrl or sgNSD2 MSKPCa10 grafts (d). Scale bars, 50 µm.