Extended Data Fig. 1: Phenotypes of NPPO organoid lines.
From: NSD2 targeting reverses plasticity and drug resistance in prostate cancer

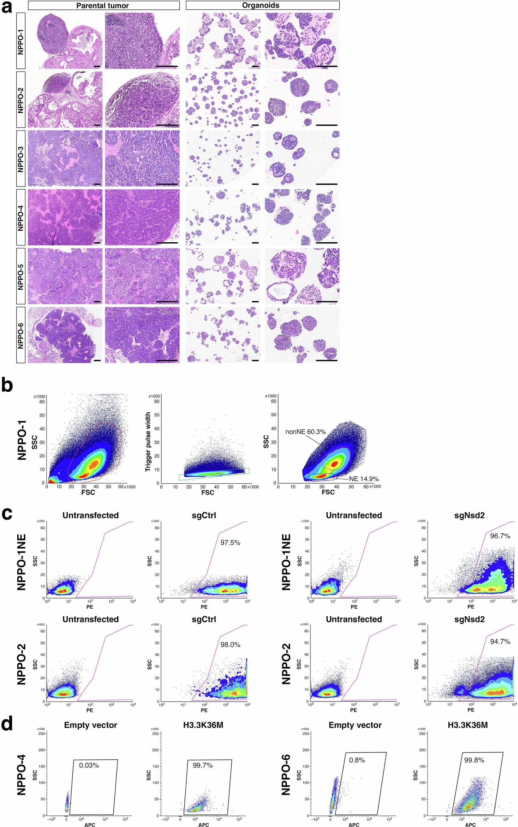
a, Low- and medium-power views of hematoxylin-and-eosin (H&E) stained sections from the indicated organoid lines at passage 2 and corresponding parental tumors. Scale bars, 200 µm. b, Sorting strategy for isolation of NPPO-1NE and NPPO-1nonNE sublines from NPPO-1 organoids. SSC, side scatter; FSC, forward scatter. c, Flow sorting of NPPO organoids to isolate sgCtrl and sgNsd2 transfected cells from the NPPO-1NE and NPPO-2 lines. d, Flow cytometry analysis of H3.3K36M-expressing cells from NPPO-4 and NPPO-6 organoid lines.