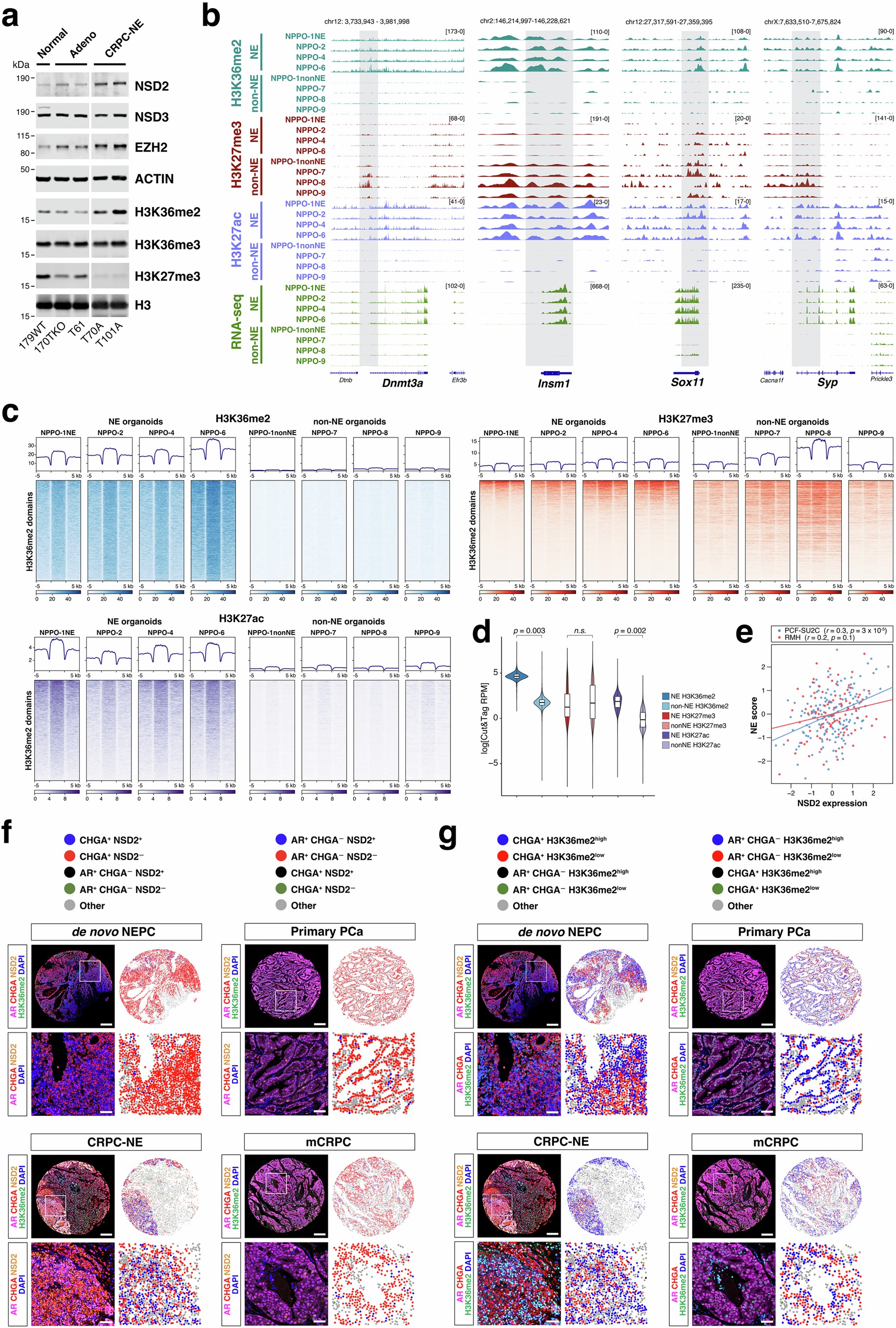
Extended Data Fig. 4: Analysis of histone marks in CRPC-NE organoid lines and patient samples.
From: NSD2 targeting reverses plasticity and drug resistance in prostate cancer

a, Western blot analysis of indicated proteins and histone marks in TKO organoid lines with normal, adenocarcinoma, and CRPC-NE phenotypes. For gel source data, see Supplementary Fig. 1. b, Genome browser view of CUT&Tag signals for H3K36me2, H3K27me3, and H3K27ac together with bulk RNA-seq reads at Insm1, Sox11, Syp, and Dnmt3a loci in the indicated organoid lines. Genomic position annotations are shown on top. c, Heatmaps of CUT&Tag signals for the indicated histone marks in genomic regions marked by H3K36me2, comparing four NE organoid lines with four nonNE organoid lines. d, Violin plot with overlaid box plot showing quantitative comparison of H3K36me2, H3K27me3, and H3K27ac CUT&Tag signals of four NE and four nonNE organoid lines, at genomic domains marked by H3K36me2. Data are expressed as median and interquartile (IQR) ranges (n = 4 biological replicates for each histone modification); whiskers show Min to Max. Welch two sample t-test (two-tailed) was used to compare the median of NE and nonNE samples. e, Scatter plot shows correlation between NSD2 expression and a neuroendocrine signature score (based on20) in two independent CRPC cohorts (PCF-SU2C (n = 159; r = 0.3, p = 3 × 10−5) and RMH (n = 95; r = 0.2, p = 0.1)) Spearman correlation test (two-sided) was used for comparison in both cohorts. The weaker correlation in the RMH dataset is likely due to the small number of CRPC-NE patients in this cohort. f,g, Analyses of NSD2 and H3K36me2 levels in a prostate cancer tissue microarray. Shown are five-color overlay images of representative tissue cores and high-power magnification of four-color images. Spatial plots show the enrichment of NSD2+ cells (f) and H3K36me2high cells (g) among CHGA+ neuroendocrine tumor cells or among AR+/CHGA– adenocarcinoma. Scale bars, 50 µm.