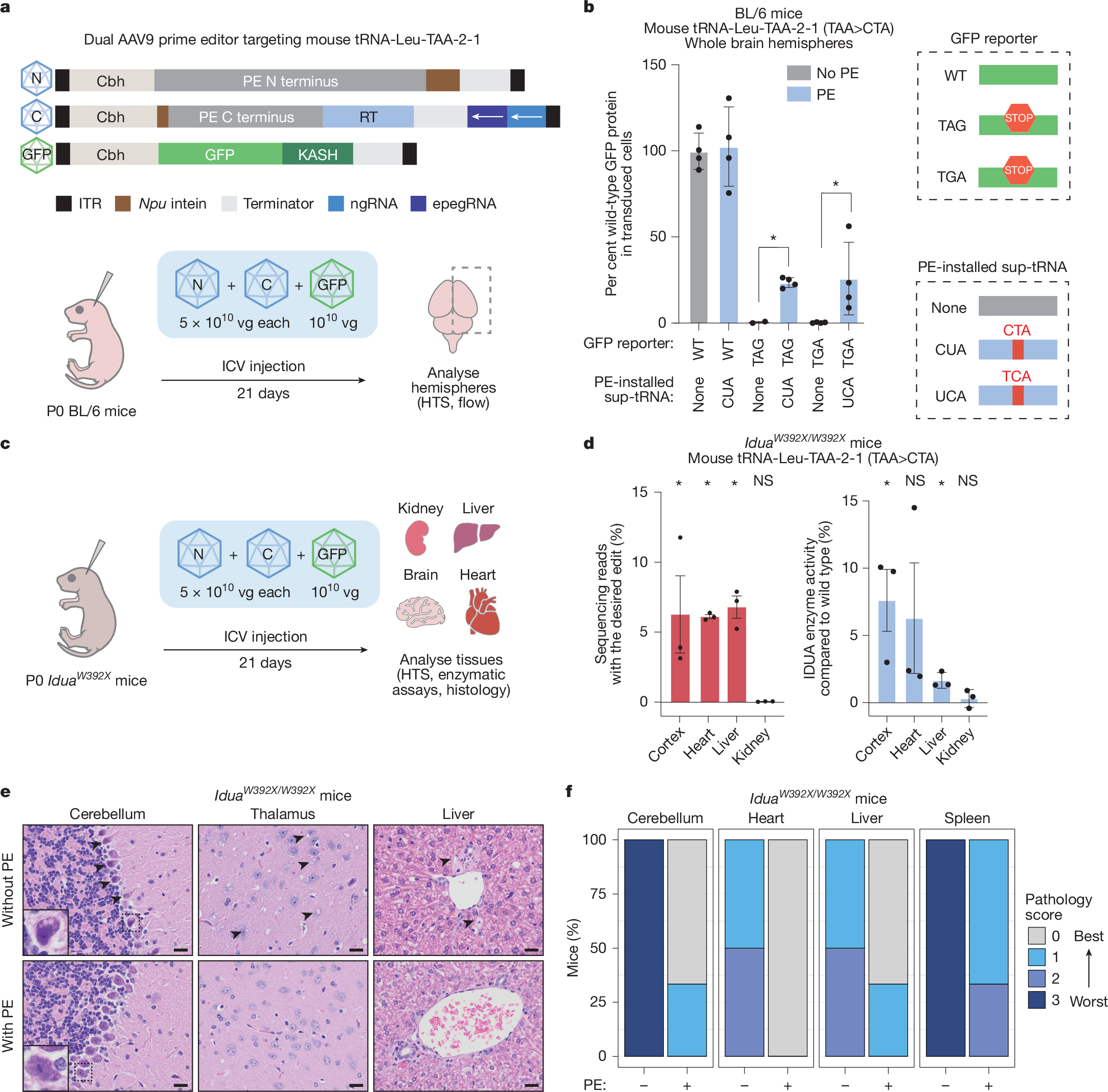
Fig. 5: Prime editing generates functional sup-tRNAs to rescue animal models of disease.
From: Prime editing-installed suppressor tRNAs for disease-agnostic genome editing

a, Schematic of experimental procedure for in vivo assessment of readthrough of exogenously supplied reporter constructs. HTS, high-throughput sequencing; ICV, intracerebroventricular; Npu, Nostoc punctiforme; vg, vector genomes; Cbh, chicken β-actin hybrid promoter; RT, reverse transcriptase domain; KASH, Klarsicht, ANC-1 and Syne homology domain; ITR, inverted terminal repeat. b, In vivo readthrough efficacy of an exogenously supplied TAG or TGA premature stop codon reporter construct. n = 4 mice per condition. P values are calculated using a one-sided Welch’s t-test. c, Schematic of experimental procedure for in vivo treatment of the IduaW392X mouse model. d, Left, desired editing efficiencies in treated homozygous IduaW392X mice. Right, IDUA enzyme activity in treated homozygous IduaW392X mice. n = 3 mice per condition. P values are calculated using a one-sided Welch’s t-test compared with non-prime edited mice (Extended Data Fig. 10d). *P < 0.05; NS, not significant (P ≥ 0.05). e, Hematoxylin and eosin staining of the brain and liver. Arrowheads indicate areas of considerable vacuolization; insets (bottom left corner of far left images) are high-power magnification of a Purkinje cell. Scale bars, 20 μm. f, Tissue pathology score based on GAG storage evaluated by microscopy. Drawings in a,c created in BioRender. Morrison, M. (2025) https://BioRender.com/zm7zlf4.